Suppr超能文献

CD49a 调节皮肤驻留记忆性 CD8 T 细胞的持久性和应答。

CD49a Regulates Cutaneous Resident Memory CD8 T Cell Persistence and Response.

机构信息

Center for Immunology and Inflammatory Diseases, Division of Rheumatology, Allergy and Immunology, Massachusetts General Hospital, Harvard Medical School, Boston, MA, USA.

Center for Immunology and Inflammatory Diseases, Division of Rheumatology, Allergy and Immunology, Massachusetts General Hospital, Harvard Medical School, Boston, MA, USA; Department of Pharmaceutical Biotechnology Faculty of Pharmacy, Ege University, 35100, Bornova, Izmir, Turkey.

出版信息

Cell Rep. 2020 Sep 1;32(9):108085. doi: 10.1016/j.celrep.2020.108085.

Abstract

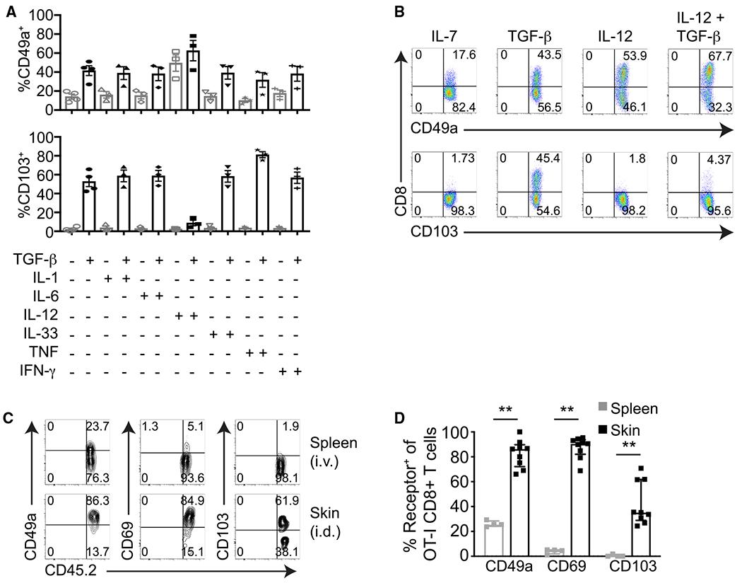
CD8 tissue-resident memory T cells (T) persist at sites of previous infection, where they provide rapid local protection against pathogen challenge. CD8 T expressing the α1 chain (CD49a) of integrin VLA-1 have been identified within sites of resolved skin infection and in vitiligo lesions. We demonstrate that CD49a is expressed early following T cell activation in vivo, and TGF-β and IL-12 induce CD49a expression by CD8 T cells in vitro. Despite this rapid expression, CD49a is not required for the generation of a primary CD8 T cell response to cutaneous herpes simplex virus (HSV) infection, migration of CD8 T cells across the epidermal basement membrane, or positioning of T within basal epidermis. Rather, CD49a supports CD8 T persistence within skin, regulates epidermal CD8 T dendritic extensions, and increases the frequency of IFN-γ CD8 T following local antigen challenge. Our results suggest that CD49a promotes optimal cutaneous CD8 T-mediated immunity.

摘要

CD8 组织驻留记忆 T 细胞(T)在先前感染的部位持续存在,在那里它们提供对病原体攻击的快速局部保护。在已解决的皮肤感染部位和白癜风病变中,发现表达整合素 VLA-1 的α1 链(CD49a)的 CD8 T。我们证明 CD49a 在体内 T 细胞活化后早期表达,并且 TGF-β 和 IL-12 在体外诱导 CD8 T 细胞表达 CD49a。尽管这种快速表达,但 CD49a 对于产生对皮肤单纯疱疹病毒(HSV)感染的原发性 CD8 T 细胞反应、CD8 T 细胞穿过表皮基底膜的迁移或 T 在基底表皮内的定位并不是必需的。相反,CD49a 支持 CD8 T 在皮肤内的持续存在,调节表皮 CD8 T 树突状延伸,并增加局部抗原挑战后 IFN-γ CD8 T 的频率。我们的结果表明,CD49a 促进了最佳的皮肤 CD8 T 介导的免疫。

https://cdn.ncbi.nlm.nih.gov/pmc/blobs/af82/7520726/3bc2bf950f8b/nihms-1627846-f0001.jpg

文献AI研究员

20分钟写一篇综述,助力文献阅读效率提升50倍。

立即体验

用中文搜PubMed

大模型驱动的PubMed中文搜索引擎

马上搜索

文档翻译

学术文献翻译模型,支持多种主流文档格式。

立即体验