Suppr超能文献

ASC 调节 HIF-1α 的稳定性并诱导 OSCC 中的细胞迁移。

ASC modulates HIF-1α stability and induces cell mobility in OSCC.

机构信息

Molecular Medicine Research Center, Chang Gung University, No.259, Wenhua 1st Rd., Guishan Dist, 333, Taoyuan City, Taiwan, Republic of China.

Department of Otolaryngology-Head & Neck Surgery, Chang Gung Memorial Hospital at Linkou, 33305, Gueishan, Taoyuan, Taiwan.

出版信息

Cell Death Dis. 2020 Sep 3;11(9):721. doi: 10.1038/s41419-020-02927-7.

Abstract

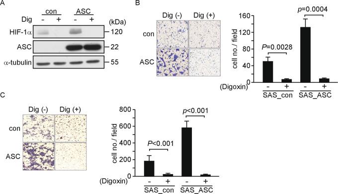
High-level expression of ASC (Apoptosis-associated speck-like protein containing a CARD) leads to lymph node metastasis in OSCC, but the underlying mechanism remains unclear. Here, we show that HIF-1α participates in ASC-induced metastasis. We identified 195 cell-motion-associated genes that were highly activated in ASC-overexpressed SAS_ASC cells; of them, 14 representative genes were found to be overexpressed in OSCC tissues in our previously reported RNA-seq dataset, OSCC-Taiwan. Nine of the 14 genes were also upregulated in OSCC-TCGA samples. Among the nine genes, RRAS2, PDGFA, and VEGFA, were correlated with poor overall survival of patients in OSCC-TCGA dataset. We further demonstrated that the promoters of these 14 ASC-induced genes contained binding motifs for the transcription-regulating factor, HIF-1α. We observed that ASC interacted with and stabilized HIF-1α in both the cytoplasm and the nucleus under normoxia. Molecules involved in the HIF-1α pathway, such as VHL and PHD2, showed no difference in their gene and protein levels in the presence or absence of ASC, but the expression of HIF-1α-OH, and the ubiquitination of HIF-1α were both decreased in SAS_ASC cells versus SAS_con cells. The migration and invasion activities of SAS_ASC cells were reduced when cells were treated with the HIF-1α synthesis inhibitor, digoxin. Taken together, our results demonstrate that the novel ASC-HIF-1α regulatory pathway contributes to lymph node metastasis in OSCC, potentially suggesting a new treatment strategy for OSCC.

摘要

高表达 ASC(含 CARD 的凋亡相关斑点样蛋白)可导致 OSCC 淋巴结转移,但潜在机制尚不清楚。在这里,我们表明 HIF-1α 参与 ASC 诱导的转移。我们鉴定了 195 个与细胞运动相关的基因,这些基因在 ASC 过表达的 SAS_ASC 细胞中高度激活;在我们之前报道的 RNA-seq 数据集 OSCC-Taiwan 中,其中 14 个代表性基因在 OSCC 组织中过表达。这 14 个基因中的 9 个在 OSCC-TCGA 样本中也上调。在这 9 个基因中,RRAS2、PDGFA 和 VEGFA 与 OSCC-TCGA 数据集患者的总体生存率差相关。我们进一步证明,这 14 个 ASC 诱导基因的启动子包含转录调节因子 HIF-1α 的结合基序。我们观察到,在常氧条件下,ASC 在细胞质和细胞核中与 HIF-1α 相互作用并稳定 HIF-1α。在存在或不存在 ASC 的情况下,HIF-1α 途径中的分子,如 VHL 和 PHD2,其基因和蛋白水平没有差异,但在 SAS_ASC 细胞中,HIF-1α-OH 的表达和 HIF-1α 的泛素化均降低与 SAS_con 细胞相比。当用 HIF-1α 合成抑制剂地高辛处理 SAS_ASC 细胞时,细胞的迁移和侵袭活性降低。总之,我们的结果表明,新型 ASC-HIF-1α 调节途径有助于 OSCC 的淋巴结转移,可能为 OSCC 提供一种新的治疗策略。

https://cdn.ncbi.nlm.nih.gov/pmc/blobs/073e/7471912/c753178ce840/41419_2020_2927_Fig1_HTML.jpg

文献AI研究员

20分钟写一篇综述,助力文献阅读效率提升50倍。

立即体验

用中文搜PubMed

大模型驱动的PubMed中文搜索引擎

马上搜索

文档翻译

学术文献翻译模型,支持多种主流文档格式。

立即体验