Suppr超能文献

大规模脑连接与区域刺激效果之间的关系取决于集体动态状态。

Relations between large-scale brain connectivity and effects of regional stimulation depend on collective dynamical state.

机构信息

Department of Physics & Astronomy, University of Pennsylvania, Philadelphia, Pennsylvania, United States of America.

Université Aix-Marseille, INSERM UMR 1106, Institut de Neurosciences des Systèmes, F-13005, Marseille, France.

出版信息

PLoS Comput Biol. 2020 Sep 4;16(9):e1008144. doi: 10.1371/journal.pcbi.1008144. eCollection 2020 Sep.

Abstract

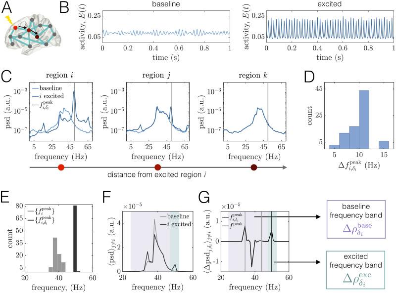
At the macroscale, the brain operates as a network of interconnected neuronal populations, which display coordinated rhythmic dynamics that support interareal communication. Understanding how stimulation of different brain areas impacts such activity is important for gaining basic insights into brain function and for further developing therapeutic neurmodulation. However, the complexity of brain structure and dynamics hinders predictions regarding the downstream effects of focal stimulation. More specifically, little is known about how the collective oscillatory regime of brain network activity-in concert with network structure-affects the outcomes of perturbations. Here, we combine human connectome data and biophysical modeling to begin filling these gaps. By tuning parameters that control collective system dynamics, we identify distinct states of simulated brain activity and investigate how the distributed effects of stimulation manifest at different dynamical working points. When baseline oscillations are weak, the stimulated area exhibits enhanced power and frequency, and due to network interactions, activity in this excited frequency band propagates to nearby regions. Notably, beyond these linear effects, we further find that focal stimulation causes more distributed modifications to interareal coherence in a band containing regions' baseline oscillation frequencies. Importantly, depending on the dynamical state of the system, these broadband effects can be better predicted by functional rather than structural connectivity, emphasizing a complex interplay between anatomical organization, dynamics, and response to perturbation. In contrast, when the network operates in a regime of strong regional oscillations, stimulation causes only slight shifts in power and frequency, and structural connectivity becomes most predictive of stimulation-induced changes in network activity patterns. In sum, this work builds upon and extends previous computational studies investigating the impacts of stimulation, and underscores the fact that both the stimulation site, and, crucially, the regime of brain network dynamics, can influence the network-wide responses to local perturbations.

摘要

从宏观上看,大脑作为相互连接的神经元群体网络运作,显示出协调的节奏动力学,支持区域间的通信。了解不同脑区刺激如何影响这种活动对于深入了解大脑功能和进一步发展治疗性神经调节都很重要。然而,大脑结构和动力学的复杂性阻碍了对焦点刺激的下游影响的预测。更具体地说,人们对大脑网络活动的集体振荡状态与网络结构如何影响干扰的结果知之甚少。在这里,我们结合人类连接组数据和生物物理建模来开始填补这些空白。通过调整控制集体系统动力学的参数,我们确定了模拟大脑活动的不同状态,并研究了刺激的分布式影响如何在不同的动力学工作点表现出来。当基线振荡较弱时,受刺激的区域表现出增强的功率和频率,并且由于网络相互作用,该兴奋频带中的活动传播到附近区域。值得注意的是,除了这些线性效应之外,我们还进一步发现,焦点刺激会在包含区域基线振荡频率的频带中对区域间相干性产生更广泛的修改。重要的是,取决于系统的动力学状态,这些宽带效应可以通过功能连接而不是结构连接更好地预测,强调了解剖组织、动力学和对干扰的反应之间的复杂相互作用。相比之下,当网络在区域振荡较强的状态下运行时,刺激只会导致功率和频率的轻微变化,并且结构连接成为预测刺激引起的网络活动模式变化的最主要因素。总之,这项工作建立在以前研究刺激影响的计算研究之上,并强调了刺激部位以及大脑网络动力学的关键状态都可以影响对局部干扰的网络整体反应的事实。

https://cdn.ncbi.nlm.nih.gov/pmc/blobs/e6c6/7537889/224527345fe7/pcbi.1008144.g001.jpg

文献AI研究员

20分钟写一篇综述,助力文献阅读效率提升50倍。

立即体验

用中文搜PubMed

大模型驱动的PubMed中文搜索引擎

马上搜索

文档翻译

学术文献翻译模型,支持多种主流文档格式。

立即体验