Suppr超能文献

SARS-CoV-2 通过结合血小板 ACE2 来增强 COVID-19 中的血栓形成。

SARS-CoV-2 binds platelet ACE2 to enhance thrombosis in COVID-19.

机构信息

Department of Biochemistry and Molecular Biology, NHC Key Laboratory of Glycoconjugates Research, School of Basic Medical Sciences, Fudan University, Shanghai, 200032, China.

Department of Cardiology, the First Affiliated Hospital of Zhengzhou University, Cardiovascular Institute of Zhengzhou University, Zhengzhou, 450052, China.

出版信息

J Hematol Oncol. 2020 Sep 4;13(1):120. doi: 10.1186/s13045-020-00954-7.

Abstract

BACKGROUND

Critically ill patients diagnosed with COVID-19 may develop a pro-thrombotic state that places them at a dramatically increased lethal risk. Although platelet activation is critical for thrombosis and is responsible for the thrombotic events and cardiovascular complications, the role of platelets in the pathogenesis of COVID-19 remains unclear.

METHODS

Using platelets from healthy volunteers, non-COVID-19 and COVID-19 patients, as well as wild-type and hACE2 transgenic mice, we evaluated the changes in platelet and coagulation parameters in COVID-19 patients. We investigated ACE2 expression and direct effect of SARS-CoV-2 virus on platelets by RT-PCR, flow cytometry, Western blot, immunofluorescence, and platelet functional studies in vitro, FeCl-induced thrombus formation in vivo, and thrombus formation under flow conditions ex vivo.

RESULTS

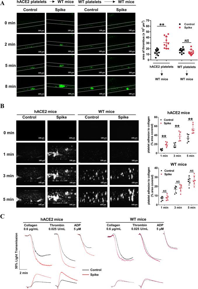
We demonstrated that COVID-19 patients present with increased mean platelet volume (MPV) and platelet hyperactivity, which correlated with a decrease in overall platelet count. Detectable SARS-CoV-2 RNA in the blood stream was associated with platelet hyperactivity in critically ill patients. Platelets expressed ACE2, a host cell receptor for SARS-CoV-2, and TMPRSS2, a serine protease for Spike protein priming. SARS-CoV-2 and its Spike protein directly enhanced platelet activation such as platelet aggregation, PAC-1 binding, CD62P expression, α granule secretion, dense granule release, platelet spreading, and clot retraction in vitro, and thereby Spike protein enhanced thrombosis formation in wild-type mice transfused with hACE2 transgenic platelets, but this was not observed in animals transfused with wild-type platelets in vivo. Further, we provided evidence suggesting that the MAPK pathway, downstream of ACE2, mediates the potentiating role of SARS-CoV-2 on platelet activation, and that platelet ACE2 expression decreases following SARS-COV-2 stimulation. SARS-CoV-2 and its Spike protein directly stimulated platelets to facilitate the release of coagulation factors, the secretion of inflammatory factors, and the formation of leukocyte-platelet aggregates. Recombinant human ACE2 protein and anti-Spike monoclonal antibody could inhibit SARS-CoV-2 Spike protein-induced platelet activation.

CONCLUSIONS

Our findings uncovered a novel function of SARS-CoV-2 on platelet activation via binding of Spike to ACE2. SARS-CoV-2-induced platelet activation may participate in thrombus formation and inflammatory responses in COVID-19 patients.

摘要

背景

患有 COVID-19 的危重症患者可能会出现促血栓形成状态,这使他们面临极高的致死风险。尽管血小板活化对于血栓形成至关重要,并且是导致血栓形成事件和心血管并发症的原因,但血小板在 COVID-19 发病机制中的作用尚不清楚。

方法

使用来自健康志愿者、非 COVID-19 和 COVID-19 患者以及野生型和 hACE2 转基因小鼠的血小板,我们评估了 COVID-19 患者的血小板和凝血参数变化。我们通过 RT-PCR、流式细胞术、Western blot、免疫荧光和体外血小板功能研究、体内 FeCl3 诱导血栓形成以及体外流动条件下血栓形成来研究 ACE2 表达和 SARS-CoV-2 病毒对血小板的直接作用。

结果

我们证明 COVID-19 患者的平均血小板体积(MPV)和血小板过度活跃增加,这与血小板总数减少有关。在危重症患者中,血液中可检测到 SARS-CoV-2 RNA 与血小板过度活跃相关。血小板表达 ACE2,这是 SARS-CoV-2 的宿主细胞受体,以及 TMPRSS2,这是 Spike 蛋白引发的丝氨酸蛋白酶。SARS-CoV-2 及其 Spike 蛋白直接增强了血小板活化,如体外血小板聚集、PAC-1 结合、CD62P 表达、α 颗粒分泌、致密颗粒释放、血小板伸展和凝块回缩,从而增强了转输 hACE2 转基因血小板的野生型小鼠中的血栓形成,但在体内转输野生型血小板的动物中未观察到这种情况。此外,我们提供了证据表明,MAPK 途径,ACE2 的下游,介导了 SARS-CoV-2 对血小板活化的增强作用,并且 SARS-CoV-2 刺激后血小板 ACE2 表达减少。SARS-CoV-2 和其 Spike 蛋白直接刺激血小板释放凝血因子、炎症因子的分泌和白细胞-血小板聚集的形成。重组人 ACE2 蛋白和抗 Spike 单克隆抗体可抑制 SARS-CoV-2 Spike 蛋白诱导的血小板活化。

结论

我们的发现揭示了 SARS-CoV-2 通过 Spike 与 ACE2 结合对血小板活化的新功能。SARS-CoV-2 诱导的血小板活化可能参与 COVID-19 患者的血栓形成和炎症反应。

https://cdn.ncbi.nlm.nih.gov/pmc/blobs/e9e8/7472587/d9dc36f08080/13045_2020_954_Fig1_HTML.jpg

文献AI研究员

20分钟写一篇综述,助力文献阅读效率提升50倍。

立即体验

用中文搜PubMed

大模型驱动的PubMed中文搜索引擎

马上搜索

文档翻译

学术文献翻译模型,支持多种主流文档格式。

立即体验