Suppr超能文献

血液特征和疾病的多基因和单基因基础。

The Polygenic and Monogenic Basis of Blood Traits and Diseases.

机构信息

Human Genetics, Wellcome Sanger Institute, Hinxton, CB10 1SA, UK; National Institute for Health Research Blood and Transplant Research Unit (NIHR BTRU) in Donor Health and Genomics, University of Cambridge, Cambridge, CB1 8RN, UK.

Division of Hematology/Oncology, Boston Children's Hospital and Department of Pediatric Oncology, Dana-Farber Cancer Institute, Harvard Medical School, Boston, MA, 02115, USA; Broad Institute of MIT and Harvard, Cambridge, MA, 02142, USA; Harvard-MIT Health Sciences and Technology, Harvard Medical School, Boston, MA, 02142, USA.

出版信息

Cell. 2020 Sep 3;182(5):1214-1231.e11. doi: 10.1016/j.cell.2020.08.008.

Abstract

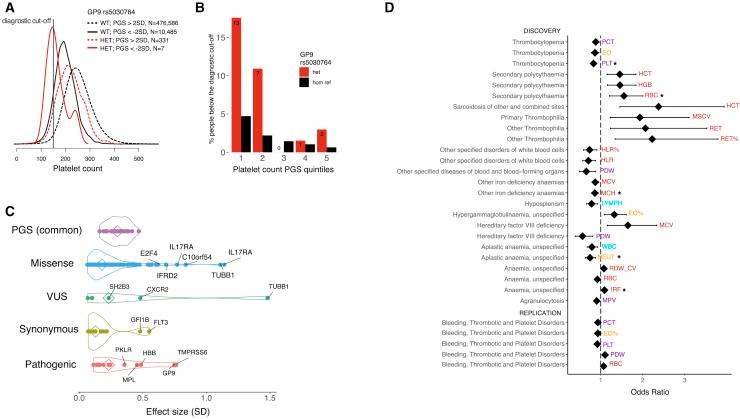
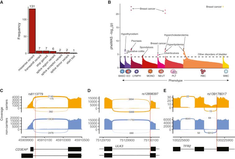
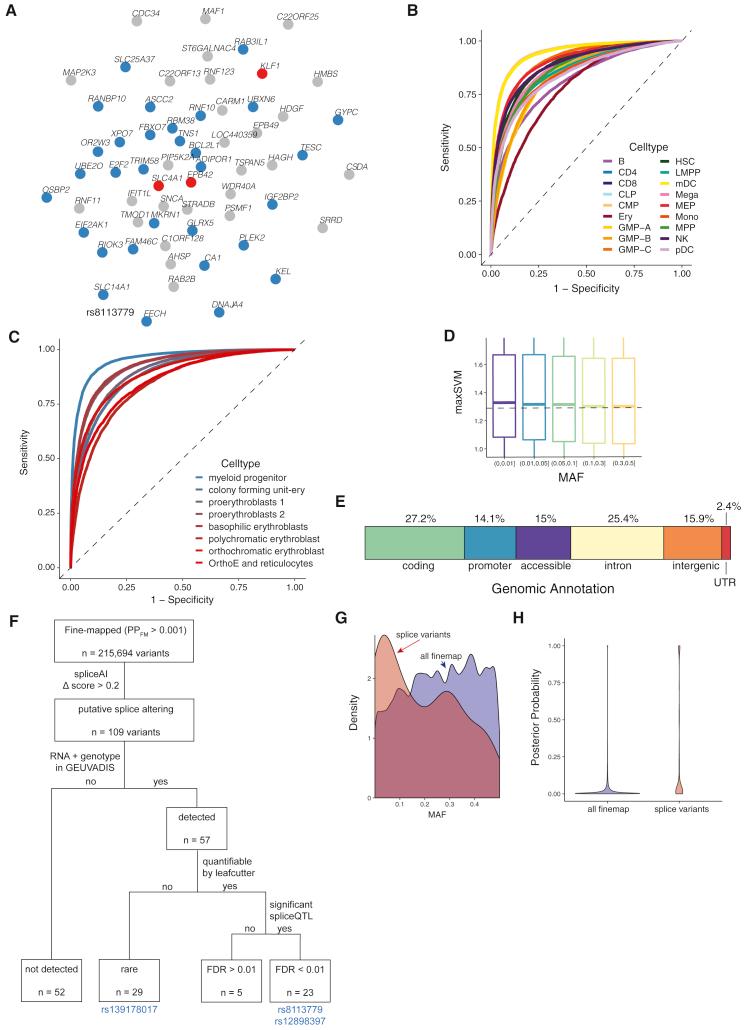
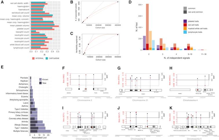
Blood cells play essential roles in human health, underpinning physiological processes such as immunity, oxygen transport, and clotting, which when perturbed cause a significant global health burden. Here we integrate data from UK Biobank and a large-scale international collaborative effort, including data for 563,085 European ancestry participants, and discover 5,106 new genetic variants independently associated with 29 blood cell phenotypes covering a range of variation impacting hematopoiesis. We holistically characterize the genetic architecture of hematopoiesis, assess the relevance of the omnigenic model to blood cell phenotypes, delineate relevant hematopoietic cell states influenced by regulatory genetic variants and gene networks, identify novel splice-altering variants mediating the associations, and assess the polygenic prediction potential for blood traits and clinical disorders at the interface of complex and Mendelian genetics. These results show the power of large-scale blood cell trait GWAS to interrogate clinically meaningful variants across a wide allelic spectrum of human variation.

摘要

血细胞在人类健康中发挥着重要作用,支持着免疫、氧气运输和凝血等生理过程,而当这些过程受到干扰时,会给全球健康带来巨大负担。在这里,我们整合了来自英国生物银行(UK Biobank)和一个大型国际合作项目的数据,其中包括 563,085 名欧洲血统参与者的数据,发现了 5,106 个与 29 种血细胞表型相关的新遗传变异,这些表型涵盖了一系列影响造血的变异范围。我们全面描述了造血的遗传结构,评估了全基因组关联研究模型对血细胞表型的相关性,描绘了受调控遗传变异和基因网络影响的相关造血细胞状态,确定了介导关联的新型剪接改变变异,并评估了复杂和孟德尔遗传学交界处血液特征和临床疾病的多基因预测潜力。这些结果表明,大规模血细胞特征全基因组关联研究能够在人类广泛的等位基因谱范围内探究具有临床意义的变异。

https://cdn.ncbi.nlm.nih.gov/pmc/blobs/314e/7482360/6eb997a33214/fx1.jpg

文献AI研究员

20分钟写一篇综述,助力文献阅读效率提升50倍。

立即体验

用中文搜PubMed

大模型驱动的PubMed中文搜索引擎

马上搜索

文档翻译

学术文献翻译模型,支持多种主流文档格式。

立即体验