Suppr超能文献

昆虫细胞表达的 SARS-CoV-2 刺突蛋白可在非人灵长类动物中引起高中和抗体滴度。

SARS-CoV-2 spike produced in insect cells elicits high neutralization titres in non-human primates.

机构信息

State Key Laboratory of Molecular Vaccinology and Molecular Diagnostics, School of Life Sciences, School of Public Health, Xiamen University, Xiamen, People's Republic of China.

National Institute of Diagnostics and Vaccine Development in Infectious Disease, Xiamen University, Xiamen, People's Republic of China.

出版信息

Emerg Microbes Infect. 2020 Dec;9(1):2076-2090. doi: 10.1080/22221751.2020.1821583.

Abstract

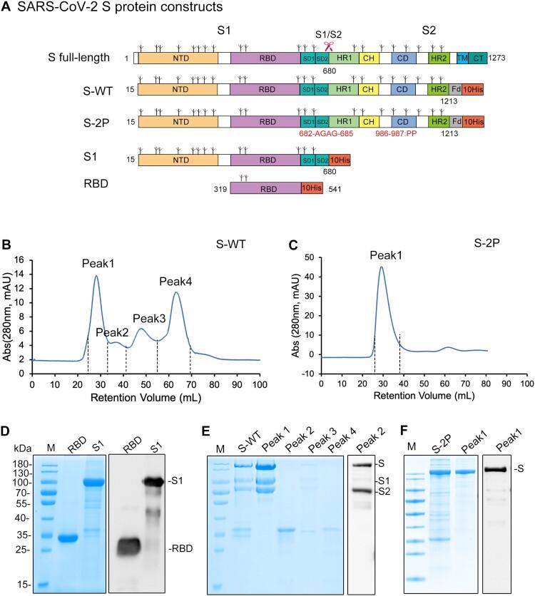
The current coronavirus disease 2019 (COVID-19) pandemic was the result of the rapid transmission of a highly pathogenic coronavirus, severe acute respiratory syndrome coronavirus 2 (SARS-CoV-2), for which there is no efficacious vaccine or therapeutic. Toward the development of a vaccine, here we expressed and evaluated as potential candidates four versions of the spike (S) protein using an insect cell expression system: receptor binding domain (RBD), S1 subunit, the wild-type S ectodomain (S-WT), and the prefusion trimer-stabilized form (S-2P). We showed that RBD appears as a monomer in solution, whereas S1, S-WT, and S-2P associate as homotrimers with substantial glycosylation. Cryo-electron microscopy analyses suggested that S-2P assumes an identical trimer conformation as the similarly engineered S protein expressed in 293 mammalian cells but with reduced glycosylation. Overall, the four proteins confer excellent antigenicity with convalescent COVID-19 patient sera in enzyme-linked immunosorbent assay (ELISA), yet show distinct reactivities in immunoblotting. RBD, S-WT and S-2P, but not S1, induce high neutralization titres (>3-log) in mice after a three-round immunization regimen. The high immunogenicity of S-2P could be maintained at the lowest dose (1 μg) with the inclusion of an aluminium adjuvant. Higher doses (20 μg) of S-2P can elicit high neutralization titres in non-human primates that exceed 40-times the mean titres measured in convalescent COVID-19 subjects. Our results suggest that the prefusion trimer-stabilized SARS-CoV-2 S-protein from insect cells may offer a potential candidate strategy for the development of a recombinant COVID-19 vaccine.

摘要

当前的 2019 年冠状病毒病(COVID-19)大流行是一种高致病性冠状病毒,即严重急性呼吸系统综合征冠状病毒 2(SARS-CoV-2)迅速传播的结果,目前尚无有效的疫苗或治疗方法。为了开发疫苗,我们使用昆虫细胞表达系统表达并评估了 Spike(S)蛋白的四个版本作为潜在的候选物:受体结合结构域(RBD)、S1 亚基、野生型 S 胞外域(S-WT)和预融合三聚体稳定形式(S-2P)。我们表明,RBD 在溶液中呈单体形式,而 S1、S-WT 和 S-2P 以同源三聚体的形式存在,并具有大量糖基化。低温电子显微镜分析表明,S-2P 采用与在 293 哺乳动物细胞中表达的类似工程化 S 蛋白相同的三聚体构象,但糖基化程度降低。总体而言,这四种蛋白在酶联免疫吸附测定(ELISA)中与恢复期 COVID-19 患者血清具有极好的抗原性,但在免疫印迹中表现出明显的反应性。RBD、S-WT 和 S-2P,但不是 S1,在三轮免疫方案后可诱导小鼠产生高中和抗体滴度(>3 对数)。在包含铝佐剂的情况下,最低剂量(1μg)的 S-2P 即可保持其高免疫原性。S-2P 的较高剂量(20μg)可在非人类灵长类动物中引起高中和抗体滴度,超过恢复期 COVID-19 患者测量的平均滴度的 40 倍。我们的结果表明,来自昆虫细胞的融合前三聚体稳定的 SARS-CoV-2 S 蛋白可能为开发重组 COVID-19 疫苗提供一种潜在的候选策略。

https://cdn.ncbi.nlm.nih.gov/pmc/blobs/7ee4/7534368/b349a6b486bd/TEMI_A_1821583_F0001_OC.jpg

文献AI研究员

20分钟写一篇综述,助力文献阅读效率提升50倍。

立即体验

用中文搜PubMed

大模型驱动的PubMed中文搜索引擎

马上搜索

文档翻译

学术文献翻译模型,支持多种主流文档格式。

立即体验