Suppr超能文献

FcγRIIB 结合驱动 Fc 工程化 αOX40 抗体的激动剂活性,以刺激人肿瘤浸润性 T 细胞。

FcγRIIB engagement drives agonistic activity of Fc-engineered αOX40 antibody to stimulate human tumor-infiltrating T cells.

机构信息

Gastroenterology and Hepatology, Erasmus MC-University Medical Center, Rotterdam, Netherlands.

Pathology, Erasmus MC-University Medical Center, Rotterdam, Netherlands.

出版信息

J Immunother Cancer. 2020 Sep;8(2). doi: 10.1136/jitc-2020-000816.

Abstract

BACKGROUND

OX40 (CD134) is a costimulatory molecule of the tumor necrosis factor receptor superfamily that is currently being investigated as a target for cancer immunotherapy. However, despite promising results in murine tumor models, the clinical efficacy of agonistic αOX40 antibodies in the treatment of patients with cancer has fallen short of the high expectation in earlier-stage trials.

METHODS

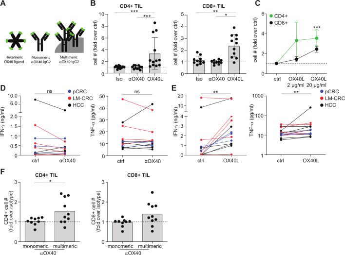
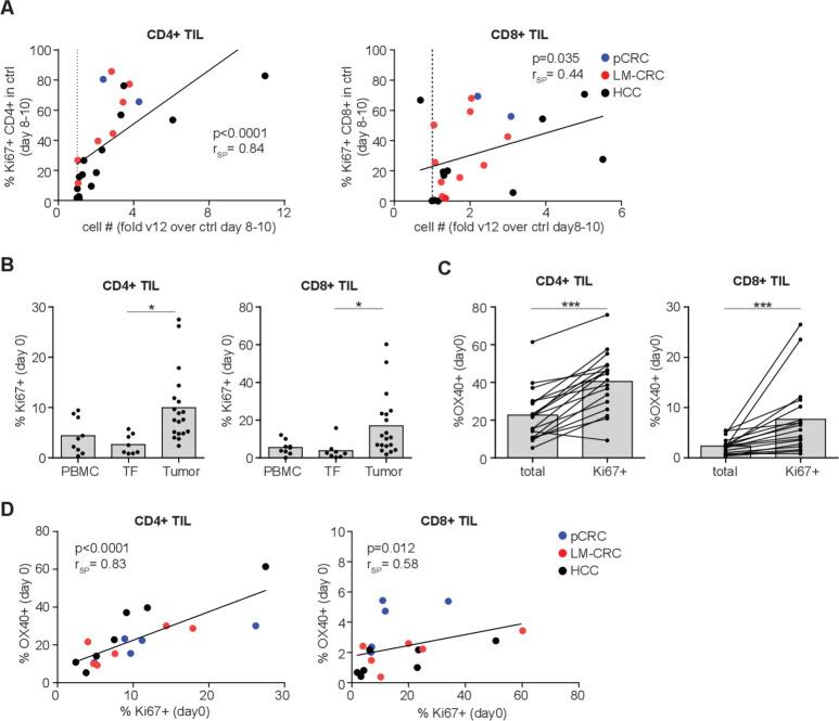
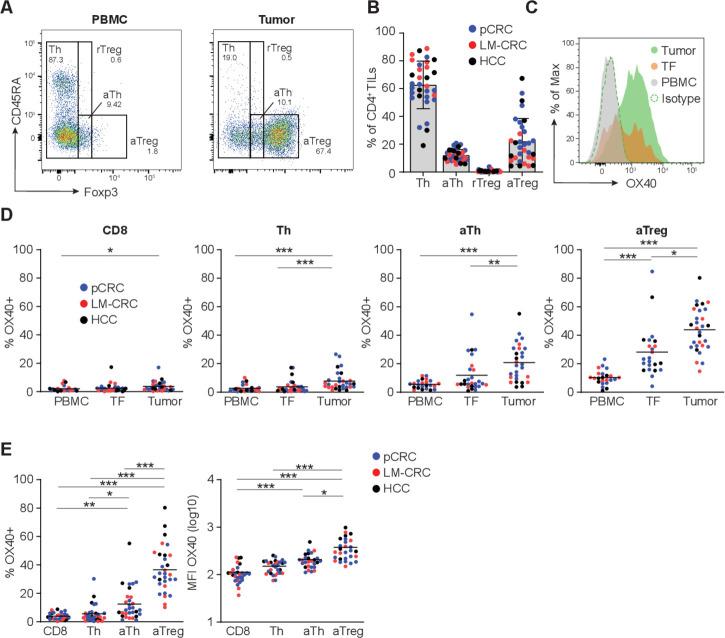
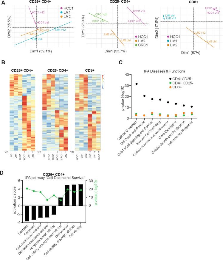
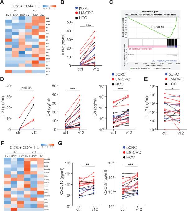
Using lymphocytes from resected tumor, tumor-free (TF) tissue and peripheral blood mononuclear cells (PBMC) of 96 patients with hepatocellular and colorectal cancers, we determined OX40 expression and the in vitro T-cell agonistic activity of OX40-targeting compounds. RNA-Seq was used to evaluate OX40-mediated transcriptional changes in CD4+ and CD8+ human tumor-infiltrating lymphocytes (TILs).

RESULTS

Here, we show that OX40 was overexpressed on tumor-infiltrating CD4+ T cells compared with blood and TF tissue-derived T cells. In contrast to a clinical candidate αOX40 antibody, treatment with an Fc-engineered αOX40 antibody (αOX40_v12) with selectively enhanced FcγRIIB affinity, stimulated in vitro CD4+ and CD8+ TIL expansion, as well as cytokine and chemokine secretions. The activity of αOX40_v12 was dependent on FcγRIIB engagement and intrinsic CD3/CD28 signals. The transcriptional landscape of CD4+ and CD8+ TILs shifted toward a prosurvival, inflammatory and chemotactic profile on treatment with αOX40_v12.

CONCLUSIONS

OX40 is overexpressed on CD4+ TILs and thus represents a promising target for immunotherapy. Targeting OX40 with currently used agonistic antibodies may be inefficient due to lack of OX40 multimerization. Thus, Fc engineering is a powerful tool in enhancing the agonistic activity of αOX40 antibody and may shape the future design of antibody-mediated αOX40 immunotherapy.

摘要

背景

OX40(CD134)是肿瘤坏死因子受体超家族的一种共刺激分子,目前正在作为癌症免疫治疗的靶点进行研究。然而,尽管在鼠类肿瘤模型中取得了有希望的结果,但在早期试验中,激动型 αOX40 抗体在治疗癌症患者方面的临床疗效并未达到预期的高期望。

方法

我们使用来自肝癌和结直肠癌患者切除的肿瘤、无肿瘤(TF)组织和外周血单核细胞(PBMC)的淋巴细胞,确定了 OX40 表达和 OX40 靶向化合物的体外 T 细胞激动活性。RNA-Seq 用于评估 OX40 介导的 CD4+和 CD8+人肿瘤浸润淋巴细胞(TIL)中的转录变化。

结果

在这里,我们表明与血液和 TF 组织衍生的 T 细胞相比,肿瘤浸润的 CD4+T 细胞过度表达 OX40。与一种临床候选的 αOX40 抗体相反,用一种具有选择性增强 FcγRIIB 亲和力的 Fc 工程化的 αOX40 抗体(αOX40_v12)治疗,刺激体外 CD4+和 CD8+TIL 的扩增以及细胞因子和趋化因子的分泌。αOX40_v12 的活性依赖于 FcγRIIB 结合和内在的 CD3/CD28 信号。用 αOX40_v12 治疗后,CD4+和 CD8+TIL 的转录谱向生存、炎症和趋化的特征转移。

结论

OX40 在 CD4+TIL 上过度表达,因此代表了免疫治疗的一个有前途的靶点。由于缺乏 OX40 多聚化,用目前使用的激动型抗体靶向 OX40 可能效率低下。因此,Fc 工程是增强 αOX40 抗体激动活性的有力工具,并可能塑造抗体介导的 αOX40 免疫治疗的未来设计。

https://cdn.ncbi.nlm.nih.gov/pmc/blobs/3c08/7478034/d1b4cfbbb473/jitc-2020-000816f01.jpg

文献AI研究员

20分钟写一篇综述,助力文献阅读效率提升50倍。

立即体验

用中文搜PubMed

大模型驱动的PubMed中文搜索引擎

马上搜索

文档翻译

学术文献翻译模型,支持多种主流文档格式。

立即体验