Suppr超能文献

混合和祖先对 GTEx 中 eQTL 分析和 GWAS 共定位的影响。

Impact of admixture and ancestry on eQTL analysis and GWAS colocalization in GTEx.

机构信息

Department of Genetics, Stanford University, Stanford, CA, USA.

Biomedical Informatics, Stanford University, Stanford, CA, USA.

出版信息

Genome Biol. 2020 Sep 11;21(1):233. doi: 10.1186/s13059-020-02113-0.

Abstract

BACKGROUND

Population structure among study subjects may confound genetic association studies, and lack of proper correction can lead to spurious findings. The Genotype-Tissue Expression (GTEx) project largely contains individuals of European ancestry, but the v8 release also includes up to 15% of individuals of non-European ancestry. Assessing ancestry-based adjustments in GTEx improves portability of this research across populations and further characterizes the impact of population structure on GWAS colocalization.

RESULTS

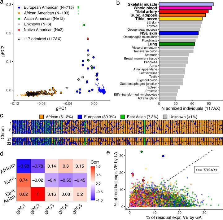
Here, we identify a subset of 117 individuals in GTEx (v8) with a high degree of population admixture and estimate genome-wide local ancestry. We perform genome-wide cis-eQTL mapping using admixed samples in seven tissues, adjusted by either global or local ancestry. Consistent with previous work, we observe improved power with local ancestry adjustment. At loci where the two adjustments produce different lead variants, we observe 31 loci (0.02%) where a significant colocalization is called only with one eQTL ancestry adjustment method. Notably, both adjustments produce similar numbers of significant colocalizations within each of two different colocalization methods, COLOC and FINEMAP. Finally, we identify a small subset of eQTL-associated variants highly correlated with local ancestry, providing a resource to enhance functional follow-up.

CONCLUSIONS

We provide a local ancestry map for admixed individuals in the GTEx v8 release and describe the impact of ancestry and admixture on gene expression, eQTLs, and GWAS colocalization. While the majority of the results are concordant between local and global ancestry-based adjustments, we identify distinct advantages and disadvantages to each approach.

摘要

背景

研究对象的群体结构可能会混淆遗传关联研究,而缺乏适当的校正可能会导致虚假的发现。基因型组织表达(GTEx)项目主要包含欧洲血统的个体,但 v8 版本还包括多达 15%的非欧洲血统个体。评估 GTEx 中基于血统的调整可以提高这项研究在不同人群中的可移植性,并进一步描述群体结构对 GWAS 共定位的影响。

结果

在这里,我们在 GTEx(v8)中确定了 117 名具有高度群体混合的个体子集,并估计了全基因组局部血统。我们在七个组织中使用混合样本进行全基因组 cis-eQTL 映射,并通过全局或局部血统进行调整。与之前的工作一致,我们观察到局部血统调整可以提高功效。在两种调整方法产生不同的先导变体的位点上,我们观察到 31 个(0.02%)位点,只有一种 eQTL 血统调整方法可以调用显著的共定位。值得注意的是,两种调整方法在两种不同的共定位方法 COLOC 和 FINEMAP 中,在每个方法内都产生了相似数量的显著共定位。最后,我们确定了一小部分与局部血统高度相关的 eQTL 相关变体,为增强功能后续提供了资源。

结论

我们为 GTEx v8 版本中的混合个体提供了局部血统图谱,并描述了血统和混合对基因表达、eQTL 和 GWAS 共定位的影响。虽然局部和全局血统调整的结果大部分是一致的,但我们为每种方法确定了明显的优缺点。

https://cdn.ncbi.nlm.nih.gov/pmc/blobs/16e0/7488497/e904bf27f921/13059_2020_2113_Fig1_HTML.jpg

文献AI研究员

20分钟写一篇综述,助力文献阅读效率提升50倍。

立即体验

用中文搜PubMed

大模型驱动的PubMed中文搜索引擎

马上搜索

文档翻译

学术文献翻译模型,支持多种主流文档格式。

立即体验