Suppr超能文献

抑制铁死亡可保护 House Ear Institute-Organ of Corti 1 细胞和耳蜗毛细胞免受顺铂诱导的耳毒性。

Inhibition of ferroptosis protects House Ear Institute-Organ of Corti 1 cells and cochlear hair cells from cisplatin-induced ototoxicity.

机构信息

ENT Institute and Department of Otorhinolaryngology, Eye & ENT Hospital, Fudan University, Shanghai, China.

NHC Key Laboratory of Hearing Medicine (Fudan University), Shanghai, China.

出版信息

J Cell Mol Med. 2020 Oct;24(20):12065-12081. doi: 10.1111/jcmm.15839. Epub 2020 Sep 14.

Abstract

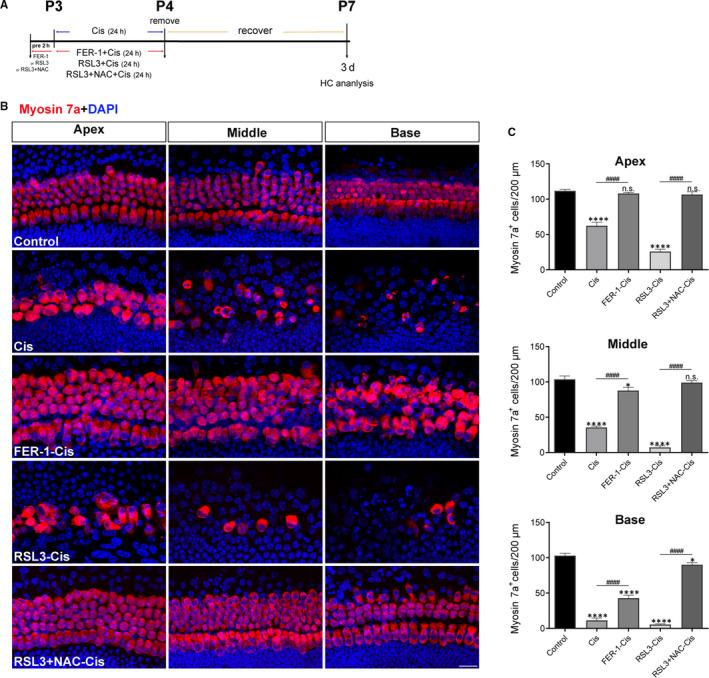
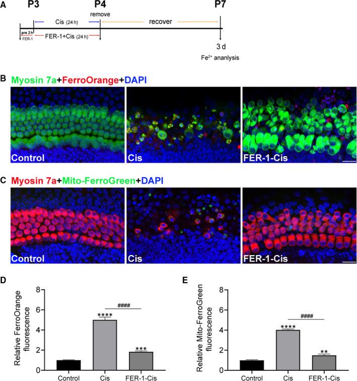
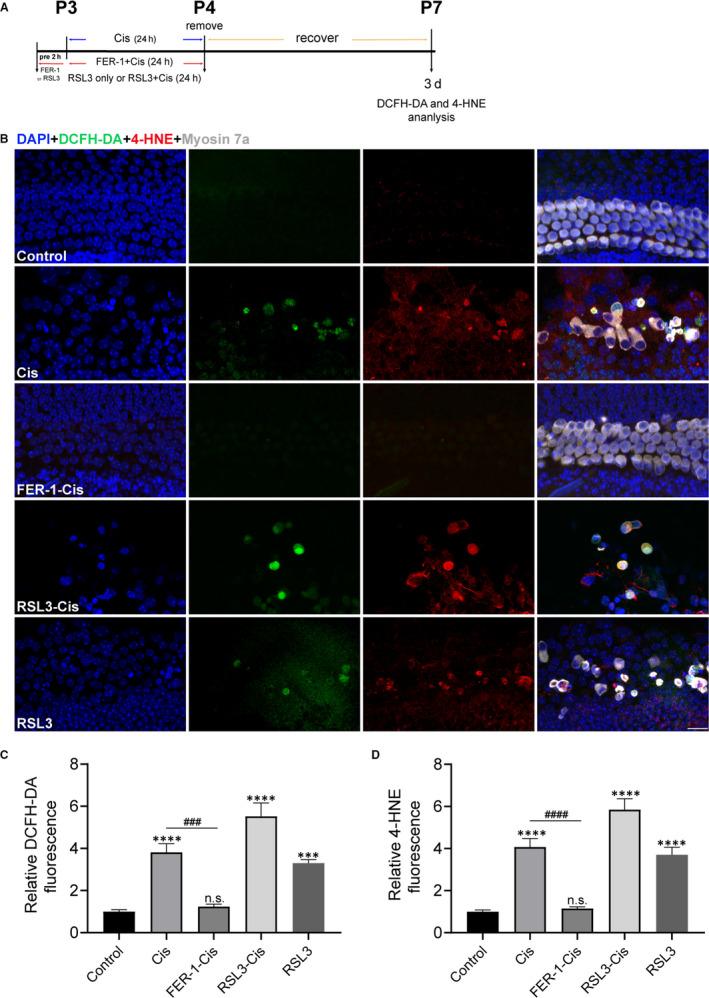
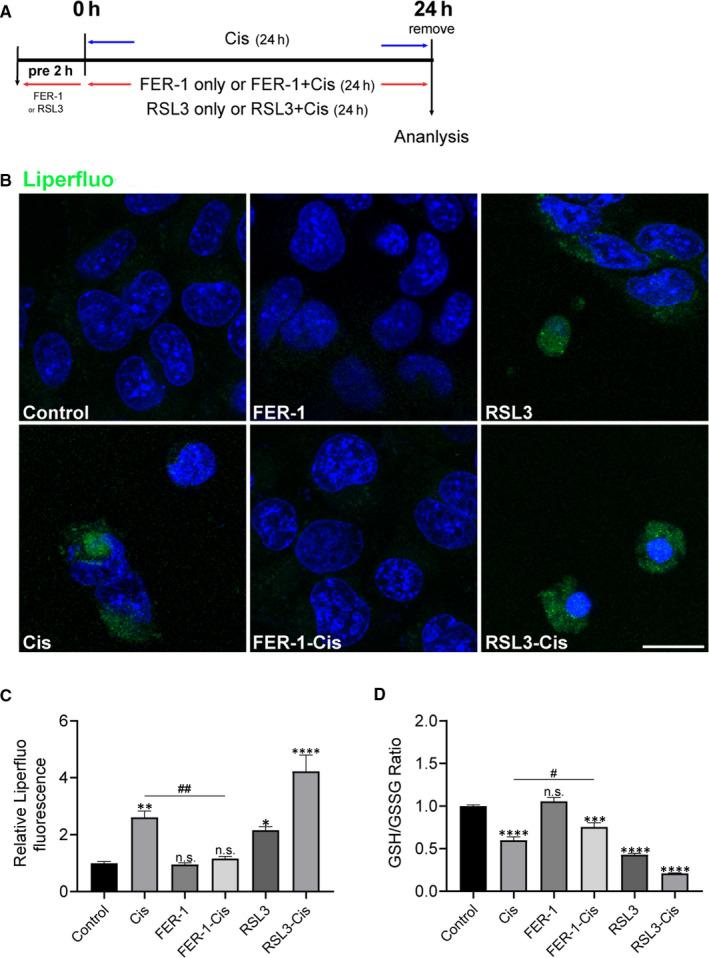
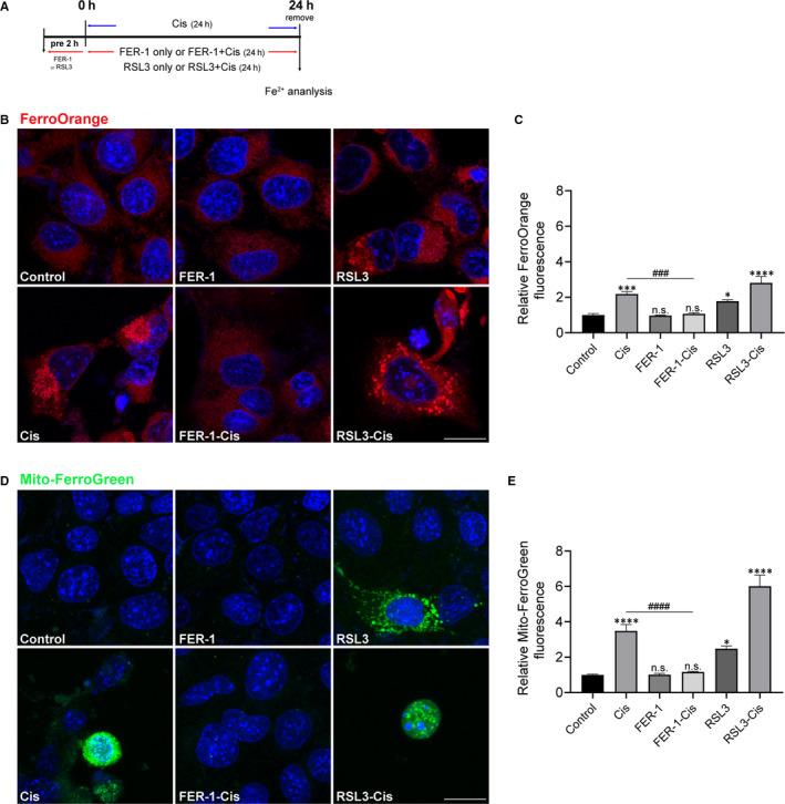
Ferroptosis is a recently recognized form of non-apoptotic cell death caused by an iron-dependent accumulation of lipid hydroperoxides, which plays important roles in a wide spectrum of pathological conditions. The present study was aimed to investigate the impact of ferroptosis on cisplatin-induced sensory hair cell damage. Cell viability was determined by Cell Counting Kit-8 and lactase dehydrogenase assays. The reactive oxygen species (ROS) levels were evaluated by 2,7-Dichlorodi-hydrofluorescein diacetate (DCFH-DA) and MitoSox-Red staining. Mitochondrial membrane potential (MMP) was measured by tetramethylrhodamine methyl ester (TMRM) staining. Lipid peroxidation, intracellular and mitochondrial iron were detected by Liperfluo, C11-BODIPY , FerroOrange and Mito-FerroGreen, respectively. We found that cisplatin treatment not only markedly augmented ROS accumulation, decreased the MMP, but increased lipid peroxidation and iron accumulation in House Ear Institute-Organ of Corti 1 (HEI-OC1) cells. Of note, treatment with the specific ferroptosis inhibitor ferrostatin-1 could effectively abrogate the cisplatin-induced toxicity and subsequent cell death. Specifically, the improvement of mitochondrial functions is important mechanisms for protective action of ferroptosis inhibitor against cisplatin-induced damages in HEI-OC1 cells. Moreover, inhibition of ferroptosis significantly protected murine cochlear hair cells against cisplatin damage. In addition, treatment murine cochlear hair cells with ferroptosis inducer, RSL3, significantly exacerbated cisplatin-induced damage, which could be alleviated by ROS inhibitor N-acetyl-L-cysteine. Collectively, our study indicated that ferroptosis inhibition could alleviate the cisplatin-induced ototoxicity via inactivation of lipid peroxide radical and improvement of mitochondrial function in hair cells.

摘要

铁死亡是一种新近被发现的非凋亡性细胞死亡形式,由铁依赖性脂质过氧化物的积累引起,在广泛的病理条件中发挥重要作用。本研究旨在探讨铁死亡对顺铂诱导的感觉毛细胞损伤的影响。通过细胞计数试剂盒-8 和乳酸脱氢酶测定法测定细胞活力。通过 2,7-二氯二氢荧光素二乙酸酯 (DCFH-DA) 和 MitoSox-Red 染色评估活性氧 (ROS) 水平。通过四甲基罗丹明甲酯 (TMRM) 染色测量线粒体膜电位 (MMP)。通过 Liperfluo、C11-BODIPY、FerroOrange 和 Mito-FerroGreen 分别检测脂质过氧化、细胞内和线粒体铁。我们发现,顺铂处理不仅显著增加 ROS 积累,降低 MMP,还增加了 HEI-OC1 细胞中的脂质过氧化和铁积累。值得注意的是,特异性铁死亡抑制剂 ferrostatin-1 的处理可有效消除顺铂诱导的毒性和随后的细胞死亡。具体而言,改善线粒体功能是铁死亡抑制剂对 HEI-OC1 细胞中顺铂诱导损伤的保护作用的重要机制。此外,铁死亡抑制显著保护小鼠耳蜗毛细胞免受顺铂损伤。此外,用铁死亡诱导剂 RSL3 处理小鼠耳蜗毛细胞可显著加重顺铂诱导的损伤,而 ROS 抑制剂 N-乙酰-L-半胱氨酸可减轻这种损伤。总之,我们的研究表明,铁死亡抑制可通过失活脂质过氧化物自由基和改善毛细胞中的线粒体功能来减轻顺铂引起的耳毒性。

https://cdn.ncbi.nlm.nih.gov/pmc/blobs/8993/7579698/a4be5602f076/JCMM-24-12065-g001.jpg

文献AI研究员

20分钟写一篇综述,助力文献阅读效率提升50倍。

立即体验

用中文搜PubMed

大模型驱动的PubMed中文搜索引擎

马上搜索

文档翻译

学术文献翻译模型,支持多种主流文档格式。

立即体验