Suppr超能文献

长链非编码RNA JPX通过调控miR-25-3p/SOX4轴促进宫颈癌进展。

LncRNA JPX promotes cervical cancer progression by modulating miR-25-3p/SOX4 axis.

作者信息

Chen Xia, Yang Jingxiu, Wang Yuping

机构信息

Department of Gynaecology and Obstetrics, The Affiliated Lianyungang Oriental Hospital of Xuzhou Medical University, No. 57 Zhong'hua Rest Road, Lianyun District, Lianyungang, 222042 Jiangsu China.

出版信息

Cancer Cell Int. 2020 Sep 9;20:441. doi: 10.1186/s12935-020-01486-3. eCollection 2020.

Abstract

BACKGROUND

The long noncoding RNA (lncRNA) JPX is a molecular switch for X-chromosome inactivation. Accumulating studies have shown that the aberrant expression and function of lncRNAs are involved in the occurrence and development of tumors. However, the functional importance and mechanism of the action of lncRNA JPX in cervical cancer (CC) remain unknown.

METHOD

In this study, qRT-PCR and western blotting were used to evaluate the mRNA or protein expression of JPX, miR-25-3p and SOX4 in CC tissues and cell lines. StarBase v2.0 database, luciferase reporter assay and RNA immunoprecipitation assay were used to explore the relationship between JPX and miR-25-3p. EdU assay, CCK-8 assay and transwell assay were utilized to evaluate the proliferation, migration and invasion of CC cells. The tumor xenograft assay in nude mice was performed to demonstrate the role of the JPX/miR-25-3p/SOX4 axis in CC.

RESULTS

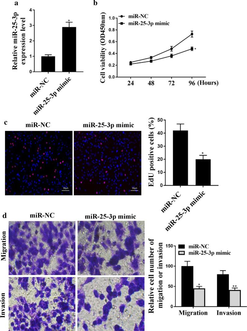
We found that JPX was markedly upregulated, whereas miR-25-3p was markedly downregulated in CC tissues and cell lines, and the expression of JPX was negatively correlated with miR-25-3p in CC tissues. Moreover, overexpression of JPX increased proliferation, migration and invasion of HeLa cells, whereas knockdown of JPX decreased proliferation, migration and invasion of HeLa cells. In contrast to JPX, overexpression of miR-25-3p decreased proliferation, migration and invasion of HeLa cells. In addition, knockdown of JPX was found to inhibit HeLa cell viability and tumor development via up-regulating the expression of miR-25-3p and inhibiting the expression of SOX4.

CONCLUSIONS

Our study demonstrates that JPX promotes cervical cancer progression through modulating the miR-25-3p/SOX4 axis, and may serve as a potential target for CC therapy.

摘要

背景

长链非编码RNA(lncRNA)JPX是X染色体失活的分子开关。越来越多的研究表明,lncRNAs的异常表达和功能与肿瘤的发生发展有关。然而,lncRNA JPX在宫颈癌(CC)中的功能重要性及作用机制仍不清楚。

方法

在本研究中,采用qRT-PCR和蛋白质免疫印迹法评估CC组织和细胞系中JPX、miR-25-3p和SOX4的mRNA或蛋白质表达。利用StarBase v2.0数据库、荧光素酶报告基因检测和RNA免疫沉淀检测来探究JPX与miR-25-3p之间的关系。采用EdU检测、CCK-8检测和Transwell检测来评估CC细胞的增殖、迁移和侵袭能力。进行裸鼠肿瘤异种移植实验以证明JPX/miR-25-3p/SOX4轴在CC中的作用。

结果

我们发现,在CC组织和细胞系中JPX显著上调,而miR-25-3p显著下调,且CC组织中JPX的表达与miR-25-3p呈负相关。此外,JPX的过表达增加了HeLa细胞的增殖、迁移和侵袭能力,而敲低JPX则降低了HeLa细胞的增殖、迁移和侵袭能力。与JPX相反,miR-25-3p的过表达降低了HeLa细胞的增殖、迁移和侵袭能力。此外,发现敲低JPX可通过上调miR-25-3p的表达并抑制SOX4 的表达来抑制HeLa细胞活力和肿瘤发展。

结论

我们的研究表明,JPX通过调节miR-25-3p/SOX4轴促进宫颈癌进展,可能成为CC治疗的潜在靶点。

https://cdn.ncbi.nlm.nih.gov/pmc/blobs/dd60/7487936/b38269999582/12935_2020_1486_Fig1_HTML.jpg

文献AI研究员

20分钟写一篇综述,助力文献阅读效率提升50倍。

立即体验

用中文搜PubMed

大模型驱动的PubMed中文搜索引擎

马上搜索

文档翻译

学术文献翻译模型,支持多种主流文档格式。

立即体验