Endoscopy Center, The Quanzhou First Hospital Affiliated to Fujian Medical University, Quanzhou, Fujian 362000, P.R. China.
Department of Tumor Radiotherapy, The Quanzhou First Hospital Affiliated to Fujian Medical University, Quanzhou, Fujian 362000, P.R. China.
Oncol Rep. 2020 Oct;44(4):1333-1342. doi: 10.3892/or.2020.7728. Epub 2020 Aug 11.
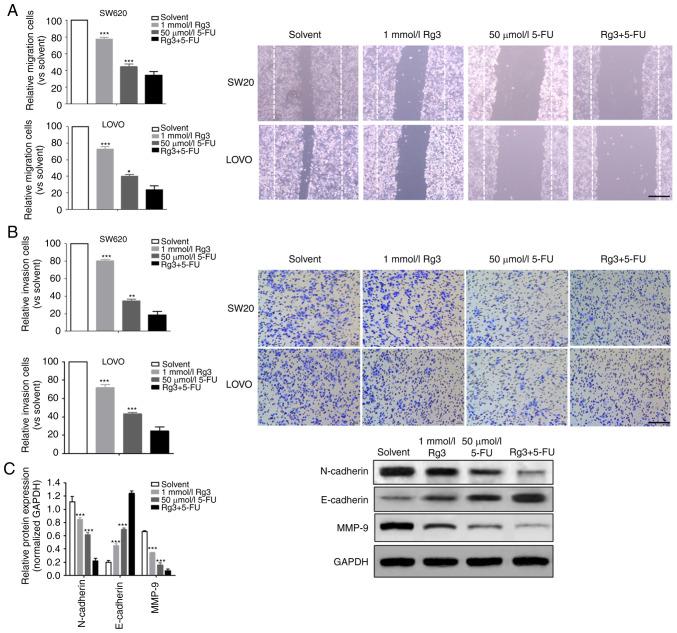
Chemotherapy is one of the most commonly used treatments for patients with advanced colon cancer, yet the toxicity of chemotherapy agents, such as 5‑fluorouracil (5‑FU), limits the effectiveness of chemotherapy. Ginsenoside Rg3 (Rg3) is an active ingredient isolated from ginseng. Rg3 has been shown to display anticancer effects on a variety of malignancies. Yet, whether Rg3 synergizes the effect of 5‑FU to inhibit the growth of human colon cancer remains unknown. The present study was designed to ascertain whether Rg3 is able to enhance the anti‑colon cancer effect of 5‑FU. The results revealed that combined treatment of Rg3 and 5‑FU significantly enhanced the inhibition of the proliferation, colony formation, invasion and migration of human colon cancer cells (SW620 and LOVO) in vitro. We also found that combined treatment of Rg3 and 5‑FU significantly enhanced the apoptosis of colon cancer cells by activating the Apaf1/caspase 9/caspase 3 pathway and arrested the cell cycle of the colon cancer cells in G0/G1 by promoting the expression of Cyclin D1, CDK2 and CDK4. In addition, the PI3K/AKT signaling pathway in colon cancer cells was suppressed by Rg3 and 5‑FU. In vivo, Rg3 synergized the effect of 5‑FU to inhibit the growth of human colon cancer xenografts in nude mice. Similarly, combined treatment of Rg3 and 5‑FU altered the expression of colon cancer protein in vivo and in vitro. Collectively, the present study demonstrated that ginsenoside Rg3 enhances the anticancer effect of 5‑FU in colon cancer cells via the PI3K/AKT pathway.
化疗是治疗晚期结肠癌患者最常用的方法之一,但化疗药物(如 5-氟尿嘧啶[5-FU])的毒性限制了化疗的效果。人参皂苷 Rg3(Rg3)是从人参中分离得到的一种有效成分。研究表明,Rg3 对多种恶性肿瘤具有抗癌作用。然而,Rg3 是否与 5-FU 协同作用抑制人结肠癌的生长尚不清楚。本研究旨在确定 Rg3 是否能够增强 5-FU 的抗结肠癌作用。结果显示,Rg3 与 5-FU 联合治疗可显著增强体外对人结肠癌 SW620 和 LOVO 细胞增殖、集落形成、侵袭和迁移的抑制作用。我们还发现,Rg3 与 5-FU 联合治疗通过激活 Apaf1/caspase 9/caspase 3 通路显著增强结肠癌细胞的凋亡,并通过促进细胞周期蛋白 D1、CDK2 和 CDK4 的表达使结肠癌细胞周期停滞在 G0/G1 期,从而增强了对结肠癌细胞的凋亡作用。此外,Rg3 和 5-FU 抑制了结肠癌细胞中 PI3K/AKT 信号通路。在体内,Rg3 与 5-FU 协同抑制裸鼠人结肠癌异种移植的生长。同样,Rg3 和 5-FU 的联合治疗改变了体内和体外结肠癌蛋白的表达。综上所述,本研究表明,人参皂苷 Rg3 通过 PI3K/AKT 通路增强了 5-FU 在结肠癌细胞中的抗癌作用。