Suppr超能文献

m6A 甲基转移酶 METTL3/14 调控抗 PD-1 治疗的免疫应答。

m A RNA methyltransferases METTL3/14 regulate immune responses to anti-PD-1 therapy.

机构信息

Division of Genetics, Department of Pediatrics, Program in Immunology, Institute for Genomic Medicine, University of California San Diego, La Jolla, CA, USA.

Bioinformatics Program, University of California San Diego, La Jolla, CA, USA.

出版信息

EMBO J. 2020 Oct 15;39(20):e104514. doi: 10.15252/embj.2020104514. Epub 2020 Sep 23.

Abstract

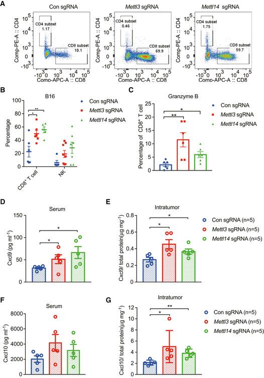
An impressive clinical success has been observed in treating a variety of cancers using immunotherapy with programmed cell death-1 (PD-1) checkpoint blockade. However, limited response in most patients treated with anti-PD-1 antibodies remains a challenge, requiring better understanding of molecular mechanisms limiting immunotherapy. In colorectal cancer (CRC) resistant to immunotherapy, mismatch-repair-proficient or microsatellite instability-low (pMMR-MSI-L) tumors have low mutation burden and constitute ~85% of patients. Here, we show that inhibition of N -methyladenosine (m A) mRNA modification by depletion of methyltransferases, Mettl3 and Mettl14, enhanced response to anti-PD-1 treatment in pMMR-MSI-L CRC and melanoma. Mettl3- or Mettl14-deficient tumors increased cytotoxic tumor-infiltrating CD8 T cells and elevated secretion of IFN-γ, Cxcl9, and Cxcl10 in tumor microenvironment in vivo. Mechanistically, Mettl3 or Mettl14 loss promoted IFN-γ-Stat1-Irf1 signaling through stabilizing the Stat1 and Irf1 mRNA via Ythdf2. Finally, we found a negative correlation between METTL3 or METTL14 and STAT1 in 59 patients with pMMR-MSI-L CRC tumors. Altogether, our findings uncover a new awareness of the function of RNA methylation in adaptive immunity and provide METTL3 and METTL14 as potential therapeutic targets in anticancer immunotherapy.

摘要

使用程序性细胞死亡-1(PD-1)检查点阻断的免疫疗法治疗多种癌症取得了令人瞩目的临床成功。然而,大多数接受抗 PD-1 抗体治疗的患者的反应有限,这仍然是一个挑战,需要更好地了解限制免疫疗法的分子机制。在对免疫疗法有抗性的结直肠癌(CRC)中,错配修复有缺陷或微卫星不稳定低(pMMR-MSI-L)的肿瘤突变负担较低,约占患者的 85%。在这里,我们表明通过耗尽甲基转移酶 Mettl3 和 Mettl14 抑制 N-甲基腺苷(m A)mRNA 修饰,增强了 pMMR-MSI-L CRC 和黑色素瘤对抗 PD-1 治疗的反应。Mettl3 或 Mettl14 缺陷型肿瘤增加了细胞毒性肿瘤浸润性 CD8 T 细胞,并在体内肿瘤微环境中升高 IFN-γ、Cxcl9 和 Cxcl10 的分泌。在机制上,Mettl3 或 Mettl14 的缺失通过 Ythdf2 稳定 Stat1 和 Irf1 mRNA 促进 IFN-γ-Stat1-Irf1 信号通路。最后,我们在 59 名 pMMR-MSI-L CRC 肿瘤患者中发现 METTL3 或 METTL14 与 STAT1 之间存在负相关。总之,我们的研究结果揭示了 RNA 甲基化在适应性免疫中的新功能,并为 METTL3 和 METTL14 作为癌症免疫治疗的潜在治疗靶点提供了依据。

https://cdn.ncbi.nlm.nih.gov/pmc/blobs/ff9b/7560214/f8b890838dd3/EMBJ-39-e104514-g002.jpg

文献AI研究员

20分钟写一篇综述,助力文献阅读效率提升50倍。

立即体验

用中文搜PubMed

大模型驱动的PubMed中文搜索引擎

马上搜索

文档翻译

学术文献翻译模型,支持多种主流文档格式。

立即体验