Suppr超能文献

RASSF1A通过抑制Yes相关蛋白1(YAP1)、抑制叉头框蛋白M1(FOXM1)以及激活叉头框转录因子3A(FOXO3A)来抑制雌激素依赖性乳腺癌细胞的生长。

RASSF1A Suppresses Estrogen-Dependent Breast Cancer Cell Growth through Inhibition of the Yes-Associated Protein 1 (YAP1), Inhibition of the Forkhead Box Protein M1 (FOXM1), and Activation of Forkhead Box Transcription Factor 3A (FOXO3A).

作者信息

Roßwag Sven, Thiede Gitta, Sleeman Jonathan P, Thaler Sonja

机构信息

European Center for Angioscience, Medical Faculty Mannheim, University of Heidelberg, 68167 Mannheim, Germany.

KIT Campus Nord, Institute for Toxicology and Genetics, 76344 Karlsruhe, Germany.

出版信息

Cancers (Basel). 2020 Sep 21;12(9):2689. doi: 10.3390/cancers12092689.

Abstract

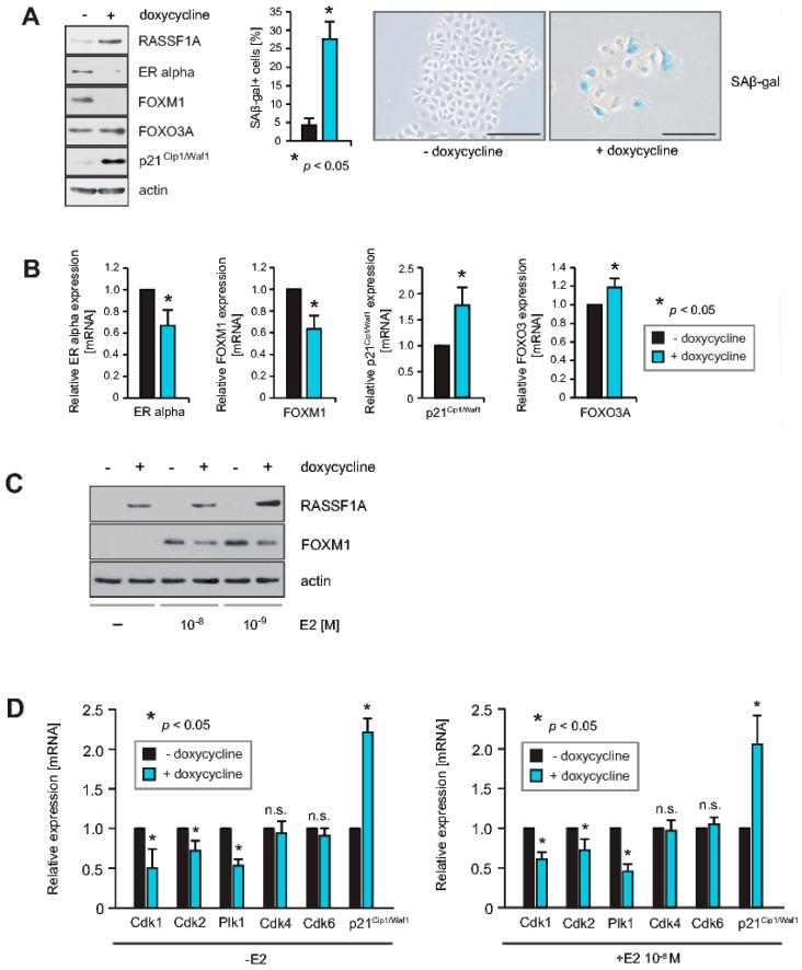
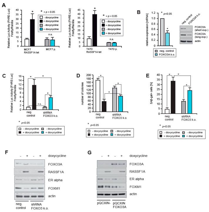
The estrogen receptor alpha (ERα) is expressed by the majority of breast cancers and plays an important role in breast cancer development and tumor outgrowth. Although ERα is well known to be a specific and efficient therapeutic target, the molecular mechanisms that are responsible for the control of ERα expression and function in the context of breast cancer initiation and progression are complex and not completely elucidated. In previous work, we have demonstrated that the tumor suppressor RASSF1A inhibits ERα expression and function in ERα-positive breast cancer cells through an AKT-dependent mechanism. Transcriptional activators such as forkhead box protein M1 (FOXM1) and forkhead transcription factor 3A (FOXO3A) and signaling pathways such as the Hippo pathway are also known to modulate ERα expression and activity. Here we report that RASSF1A acts as an inhibitor of ERα-driven breast cancer cell growth through a complex, hierarchically organized network that initially involves suppression of the Hippo effector Yes-associated protein 1 (YAP1), which is followed by inhibition of AKT1 activity, increased FOXO3A activity as well as a blockade of FOXM1 and ERα expression. Together our findings provide important new mechanistic insights into how the loss of RASSF1A contributes to ERα+ breast cancer initiation and progression.

摘要

雌激素受体α(ERα)在大多数乳腺癌中表达,在乳腺癌发展和肿瘤生长中起重要作用。尽管众所周知ERα是一个特定且有效的治疗靶点,但在乳腺癌发生和进展过程中负责控制ERα表达和功能的分子机制复杂且尚未完全阐明。在先前的研究中,我们已经证明肿瘤抑制因子RASSF1A通过一种依赖AKT的机制抑制ERα阳性乳腺癌细胞中ERα的表达和功能。转录激活因子如叉头框蛋白M1(FOXM1)和叉头转录因子3A(FOXO3A)以及信号通路如Hippo通路也已知可调节ERα的表达和活性。在此我们报告,RASSF1A通过一个复杂的、层次组织化的网络作为ERα驱动的乳腺癌细胞生长的抑制剂,该网络最初涉及抑制Hippo效应器Yes相关蛋白1(YAP1),随后抑制AKT1活性、增加FOXO3A活性以及阻断FOXM1和ERα的表达。我们的研究结果共同为RASSF1A缺失如何促进ERα阳性乳腺癌的发生和进展提供了重要的新机制见解。

https://cdn.ncbi.nlm.nih.gov/pmc/blobs/cfd9/7566002/c826a081e104/cancers-12-02689-g001.jpg

文献AI研究员

20分钟写一篇综述,助力文献阅读效率提升50倍。

立即体验

用中文搜PubMed

大模型驱动的PubMed中文搜索引擎

马上搜索

文档翻译

学术文献翻译模型,支持多种主流文档格式。

立即体验