Suppr超能文献

巨噬细胞分泌的 miR-106b-5p 导致肾素依赖性高血压。

Macrophage secretion of miR-106b-5p causes renin-dependent hypertension.

机构信息

Department of Medicine, Washington University School of Medicine, St. Louis, MO, USA.

Department of Pediatrics, Washington University School of Medicine, St. Louis, MO, USA.

出版信息

Nat Commun. 2020 Sep 23;11(1):4798. doi: 10.1038/s41467-020-18538-x.

Abstract

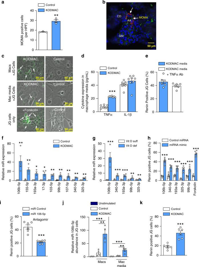
Myeloid cells are known mediators of hypertension, but their role in initiating renin-induced hypertension has not been studied. Vitamin D deficiency causes pro-inflammatory macrophage infiltration in metabolic tissues and is linked to renin-mediated hypertension. We tested the hypothesis that impaired vitamin D signaling in macrophages causes hypertension using conditional knockout of the myeloid vitamin D receptor in mice (KODMAC). These mice develop renin-dependent hypertension due to macrophage infiltration of the vasculature and direct activation of renal juxtaglomerular (JG) cell renin production. Induction of endoplasmic reticulum stress in knockout macrophages increases miR-106b-5p secretion, which stimulates JG cell renin production via repression of transcription factors E2f1 and Pde3b. Moreover, in wild-type recipient mice of KODMAC/miR106b bone marrow, knockout of miR-106b-5p prevents the hypertension and JG cell renin production induced by KODMAC macrophages, suggesting myeloid-specific, miR-106b-5p-dependent effects. These findings confirm macrophage miR-106b-5p secretion from impaired vitamin D receptor signaling causes inflammation-induced hypertension.

摘要

髓系细胞是高血压的已知介质,但它们在引发肾素诱导的高血压中的作用尚未得到研究。维生素 D 缺乏会导致代谢组织中促炎巨噬细胞浸润,并与肾素介导的高血压有关。我们使用髓系维生素 D 受体条件敲除小鼠 (KODMAC) 检验了巨噬细胞中维生素 D 信号受损会导致高血压的假设。这些小鼠由于血管内的巨噬细胞浸润和直接激活肾球旁细胞 (JG) 细胞肾素产生而发展为依赖肾素的高血压。敲除巨噬细胞内质网应激的诱导会增加 miR-106b-5p 的分泌,通过抑制转录因子 E2f1 和 Pde3b 来刺激 JG 细胞肾素产生。此外,在 KODMAC/miR106b 骨髓的野生型受体小鼠中,敲除 miR-106b-5p 可预防 KODMAC 巨噬细胞引起的高血压和 JG 细胞肾素产生,表明这是髓系特异性、miR-106b-5p 依赖性的作用。这些发现证实了受损的维生素 D 受体信号导致巨噬细胞 miR-106b-5p 分泌引起炎症诱导的高血压。

https://cdn.ncbi.nlm.nih.gov/pmc/blobs/6858/7511948/aa4264c7a58f/41467_2020_18538_Fig1_HTML.jpg

文献AI研究员

20分钟写一篇综述,助力文献阅读效率提升50倍。

立即体验

用中文搜PubMed

大模型驱动的PubMed中文搜索引擎

马上搜索

文档翻译

学术文献翻译模型,支持多种主流文档格式。

立即体验