Suppr超能文献

聚乙烯亚胺对脐带华通氏胶间充质基质细胞进行高效非病毒基因修饰

Efficient Non-Viral Gene Modification of Mesenchymal Stromal Cells from Umbilical Cord Wharton's Jelly with Polyethylenimine.

作者信息

Ramos-Murillo Ana Isabel, Rodríguez Elizabeth, Beltrán Karl, Ricaurte Cristian, Camacho Bernardo, Salguero Gustavo, Godoy-Silva Rubén Darío

机构信息

Chemical and Biochemical Processes Research Group, Department of Chemical and Environmental Engineering, Faculty of Engineering, Universidad Nacional de Colombia, Bogotá D.C. 111321, Colombia.

Advanced Therapies Unit, Instituto Distrital de Ciencia, Biotecnología e Innovación en Salud (IDCBIS), Bogotá D.C. 111611, Colombia.

出版信息

Pharmaceutics. 2020 Sep 22;12(9):896. doi: 10.3390/pharmaceutics12090896.

Abstract

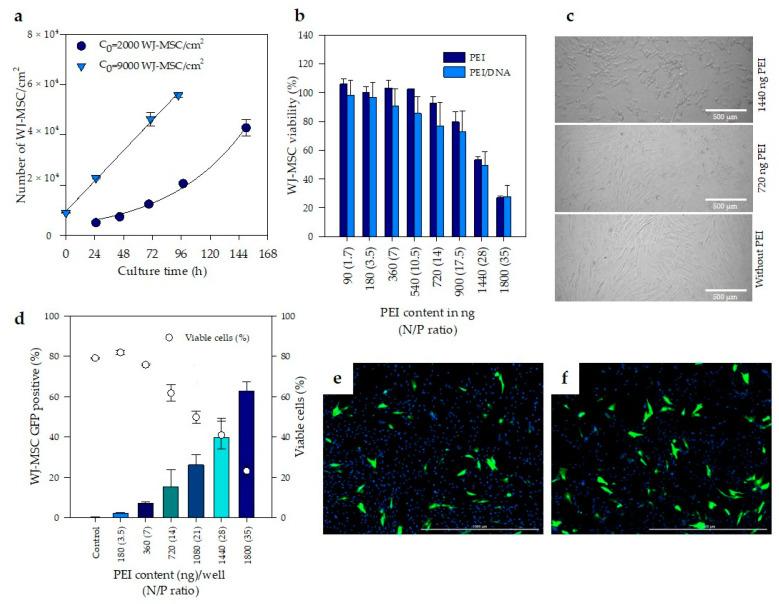
Mesenchymal stromal cells (MSC) derived from human umbilical cord Wharton's jelly (WJ) have a wide therapeutic potential in cell therapy and tissue engineering because of their multipotential capacity, which can be reinforced through gene therapy in order to modulate specific responses. However, reported methodologies to transfect WJ-MSC using cationic polymers are scarce. Here, WJ-MSC were transfected using 25 kDa branched- polyethylenimine (PEI) and a DNA plasmid encoding GFP. PEI/plasmid complexes were characterized to establish the best transfection efficiencies with lowest toxicity. Expression of MSC-related cell surface markers was evaluated. Likewise, immunomodulatory activity and multipotential capacity of transfected WJ-MSC were assessed by CD2/CD3/CD28-activated peripheral blood mononuclear cells (PBMC) cocultures and osteogenic and adipogenic differentiation assays, respectively. An association between cell number, PEI and DNA content, and transfection efficiency was observed. The highest transfection efficiency (15.3 ± 8.6%) at the lowest toxicity was achieved using 2 ng/μL DNA and 3.6 ng/μL PEI with 45,000 WJ-MSC in a 24-well plate format (200 μL). Under these conditions, there was no significant difference between the expression of MSC-identity markers, inhibitory effect on CD3+ T lymphocytes proliferation and osteogenic/adipogenic differentiation ability of transfected WJ-MSC, as compared with non-transfected cells. These results suggest that the functional properties of WJ-MSC were not altered after optimized transfection with PEI.

摘要

源自人脐带华通氏胶(WJ)的间充质基质细胞(MSC)因其多能性在细胞治疗和组织工程中具有广泛的治疗潜力,这种多能性可通过基因治疗得到增强,以调节特定反应。然而,报道的使用阳离子聚合物转染WJ-MSC的方法很少。在此,使用25 kDa的支链聚乙烯亚胺(PEI)和编码绿色荧光蛋白(GFP)的DNA质粒转染WJ-MSC。对PEI/质粒复合物进行表征,以确定具有最低毒性的最佳转染效率。评估了MSC相关细胞表面标志物的表达。同样,分别通过CD2/CD3/CD28激活的外周血单核细胞(PBMC)共培养以及成骨和成脂分化试验评估了转染的WJ-MSC的免疫调节活性和多能性。观察到细胞数量、PEI和DNA含量与转染效率之间的关联。在24孔板(200 μL)中,使用2 ng/μL DNA和3.6 ng/μL PEI以及45,000个WJ-MSC,在最低毒性下实现了最高转染效率(15.3±8.6%)。在这些条件下,与未转染的细胞相比,转染的WJ-MSC的MSC身份标志物表达、对CD3+T淋巴细胞增殖的抑制作用以及成骨/成脂分化能力之间没有显著差异。这些结果表明,用PEI进行优化转染后,WJ-MSC的功能特性没有改变。

https://cdn.ncbi.nlm.nih.gov/pmc/blobs/92d1/7559368/c39f73cb57f8/pharmaceutics-12-00896-g001.jpg

文献AI研究员

20分钟写一篇综述,助力文献阅读效率提升50倍。

立即体验

用中文搜PubMed

大模型驱动的PubMed中文搜索引擎

马上搜索

文档翻译

学术文献翻译模型,支持多种主流文档格式。

立即体验