Suppr超能文献

早期人类 T 细胞活化的定量和时间分辨 miRNA 模式。

Quantitative and time-resolved miRNA pattern of early human T cell activation.

机构信息

Institute of Human Genetics, Saarland University, 66421 Homburg, Germany.

Center for Bioinformatics, Saarland Informatics Campus, Saarland University, 66123 Saarbrücken, Germany.

出版信息

Nucleic Acids Res. 2020 Oct 9;48(18):10164-10183. doi: 10.1093/nar/gkaa788.

Abstract

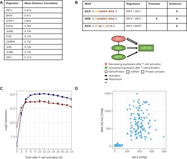
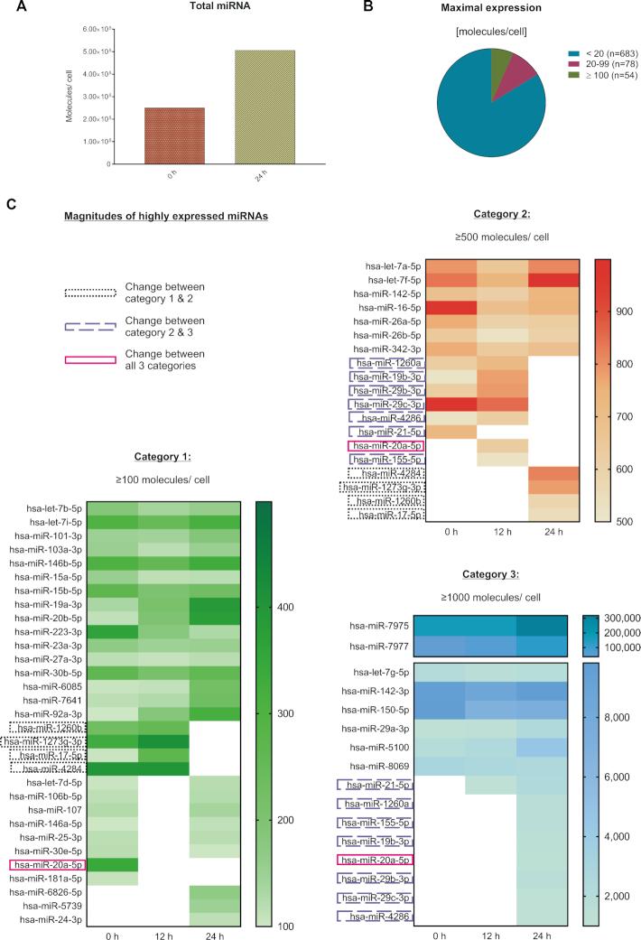
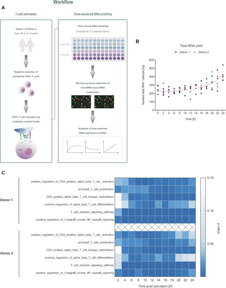
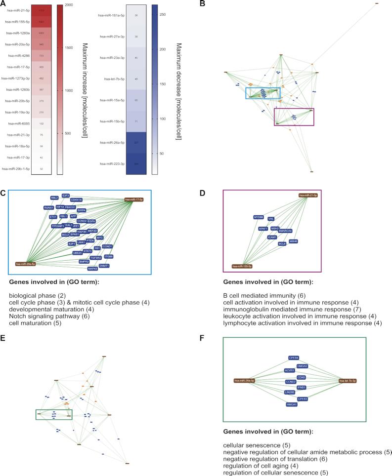
T cells are central to the immune response against various pathogens and cancer cells. Complex networks of transcriptional and post-transcriptional regulators, including microRNAs (miRNAs), coordinate the T cell activation process. Available miRNA datasets, however, do not sufficiently dissolve the dynamic changes of miRNA controlled networks upon T cell activation. Here, we established a quantitative and time-resolved expression pattern for the entire miRNome over a period of 24 h upon human T-cell activation. Based on our time-resolved datasets, we identified central miRNAs and specified common miRNA expression profiles. We found the most prominent quantitative expression changes for miR-155-5p with a range from initially 40 molecules/cell to 1600 molecules/cell upon T-cell activation. We established a comprehensive dynamic regulatory network of both the up- and downstream regulation of miR-155. Upstream, we highlight IRF4 and its complexes with SPI1 and BATF as central for the transcriptional regulation of miR-155. Downstream of miR-155-5p, we verified 17 of its target genes by the time-resolved data recorded after T cell activation. Our data provide comprehensive insights into the range of stimulus induced miRNA abundance changes and lay the ground to identify efficient points of intervention for modifying the T cell response.

摘要

T 细胞是针对各种病原体和癌细胞的免疫反应的核心。转录和转录后调节因子的复杂网络,包括 microRNAs(miRNAs),协调 T 细胞激活过程。然而,现有的 miRNA 数据集并没有充分解决 T 细胞激活时 miRNA 调控网络的动态变化。在这里,我们建立了一个定量的、时间分辨的人类 T 细胞激活后 24 小时内整个 miRNA 组的表达模式。基于我们的时间分辨数据集,我们确定了核心 miRNA 并指定了常见的 miRNA 表达谱。我们发现 miR-155-5p 的表达变化最为显著,其数量从初始的 40 个分子/细胞增加到 T 细胞激活后的 1600 个分子/细胞。我们建立了一个 miR-155 的上下游调控的综合动态调控网络。在上游,我们强调了 IRF4 及其与 SPI1 和 BATF 的复合物作为 miR-155 转录调控的核心。在 miR-155-5p 的下游,我们通过 T 细胞激活后记录的时间分辨数据验证了其 17 个靶基因。我们的数据提供了对刺激诱导的 miRNA 丰度变化范围的全面了解,并为识别有效的干预点以改变 T 细胞反应奠定了基础。

https://cdn.ncbi.nlm.nih.gov/pmc/blobs/8c56/7544210/578049d8b89e/gkaa788fig1.jpg

文献AI研究员

20分钟写一篇综述,助力文献阅读效率提升50倍。

立即体验

用中文搜PubMed

大模型驱动的PubMed中文搜索引擎

马上搜索

文档翻译

学术文献翻译模型,支持多种主流文档格式。

立即体验