Suppr超能文献

交替激活的巨噬细胞的脂肪酸氧化可以防止泡沫细胞的形成,但分枝杆菌通过 HIF-1α 的激活来对抗这个过程。

Fatty acid oxidation of alternatively activated macrophages prevents foam cell formation, but Mycobacterium tuberculosis counteracts this process via HIF-1α activation.

机构信息

Instituto de Medicina Experimental (IMEX)-CONICET, Academia Nacional de Medicina, Buenos Aires, Argentina.

International Associated Laboratory (LIA) CNRS IM-TB/HIV (1167), Buenos Aires, Argentina-Toulouse, France.

出版信息

PLoS Pathog. 2020 Oct 1;16(10):e1008929. doi: 10.1371/journal.ppat.1008929. eCollection 2020 Oct.

Abstract

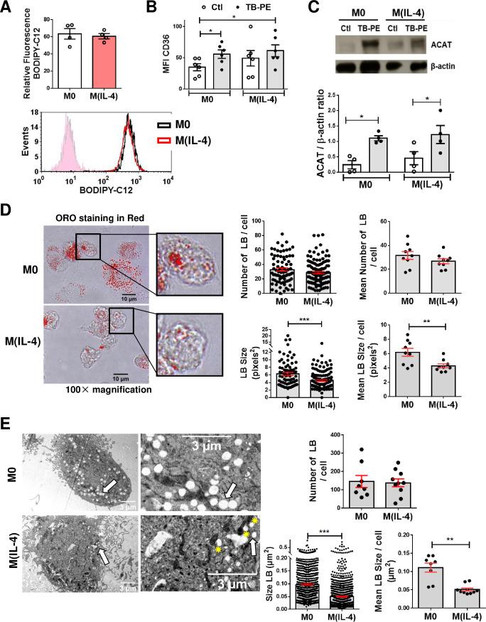
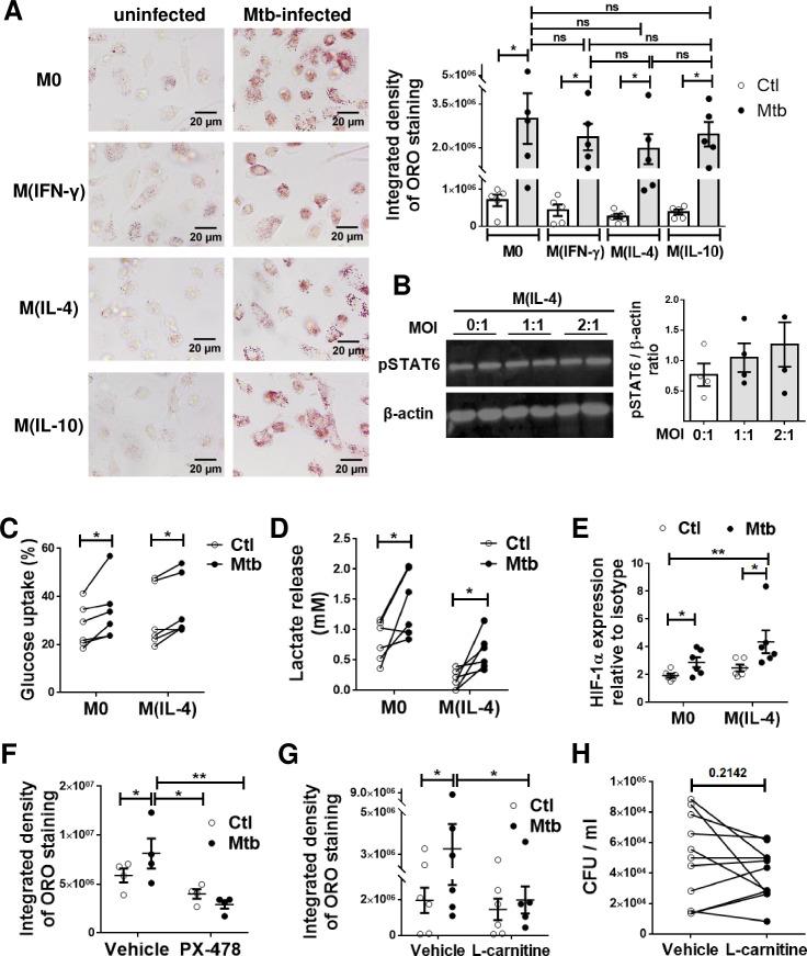
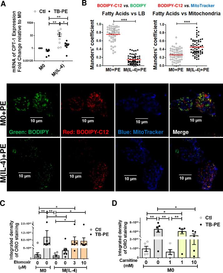
The ability of Mycobacterium tuberculosis (Mtb) to persist inside host cells relies on metabolic adaptation, like the accumulation of lipid bodies (LBs) in the so-called foamy macrophages (FM), which are favorable to Mtb. The activation state of macrophages is tightly associated to different metabolic pathways, such as lipid metabolism, but whether differentiation towards FM differs between the macrophage activation profiles remains unclear. Here, we aimed to elucidate whether distinct macrophage activation states exposed to a tuberculosis-associated microenvironment or directly infected with Mtb can form FM. We showed that the triggering of signal transducer and activator of transcription 6 (STAT6) in interleukin (IL)-4-activated human macrophages (M(IL-4)) prevents FM formation induced by pleural effusion from patients with tuberculosis. In these cells, LBs are disrupted by lipolysis, and the released fatty acids enter the β-oxidation (FAO) pathway fueling the generation of ATP in mitochondria. Accordingly, murine alveolar macrophages, which exhibit a predominant FAO metabolism, are less prone to become FM than bone marrow derived-macrophages. Interestingly, direct infection of M(IL-4) macrophages with Mtb results in the establishment of aerobic glycolytic pathway and FM formation, which could be prevented by FAO activation or inhibition of the hypoxia-inducible factor 1-alpha (HIF-1α)-induced glycolytic pathway. In conclusion, our results demonstrate that Mtb has a remarkable capacity to induce FM formation through the rewiring of metabolic pathways in human macrophages, including the STAT6-driven alternatively activated program. This study provides key insights into macrophage metabolism and pathogen subversion strategies.

摘要

结核分枝杆菌(Mtb)在宿主细胞内持续存在的能力依赖于代谢适应,例如在所谓的泡沫巨噬细胞(FM)中积累脂质体(LB),这有利于 Mtb。巨噬细胞的激活状态与不同的代谢途径密切相关,如脂代谢,但不同的巨噬细胞激活状态是否会导致 FM 的分化尚不清楚。在这里,我们旨在阐明暴露于与结核病相关的微环境或直接感染 Mtb 的不同巨噬细胞激活状态是否可以形成 FM。我们表明,白细胞介素(IL)-4 激活的人巨噬细胞(M(IL-4))中信号转导和转录激活因子 6(STAT6)的触发可防止由结核性胸腔积液诱导的 FM 形成。在这些细胞中,LB 通过脂解被破坏,释放的脂肪酸进入β-氧化(FAO)途径,为线粒体中 ATP 的产生提供燃料。因此,表现出主要 FAO 代谢的鼠肺泡巨噬细胞比骨髓来源的巨噬细胞更不容易成为 FM。有趣的是,M(IL-4)巨噬细胞直接感染 Mtb 会导致有氧糖酵解途径和 FM 形成,而 FAO 激活或抑制缺氧诱导因子 1-α(HIF-1α)诱导的糖酵解途径可以预防这种情况。总之,我们的研究结果表明,Mtb 通过重排人巨噬细胞中的代谢途径,包括 STAT6 驱动的替代性激活程序,具有显著诱导 FM 形成的能力。这项研究为巨噬细胞代谢和病原体颠覆策略提供了重要的见解。

https://cdn.ncbi.nlm.nih.gov/pmc/blobs/770d/7553279/38dfdf580602/ppat.1008929.g001.jpg

文献AI研究员

20分钟写一篇综述,助力文献阅读效率提升50倍。

立即体验

用中文搜PubMed

大模型驱动的PubMed中文搜索引擎

马上搜索

文档翻译

学术文献翻译模型,支持多种主流文档格式。

立即体验