Suppr超能文献

宫内暴露于低剂量 DBP 会通过抑制 UCP1 介导的内质网应激导致后代肥胖。

Intrauterine exposure to low-dose DBP in the mice induces obesity in offspring via suppression of UCP1 mediated ER stress.

机构信息

School of Public Health, Beihua University, Jilin, 132013, China.

Jilin Combine Traditional Chinese and Western Hospital, Jilin, 132012, China.

出版信息

Sci Rep. 2020 Oct 1;10(1):16360. doi: 10.1038/s41598-020-73477-3.

Abstract

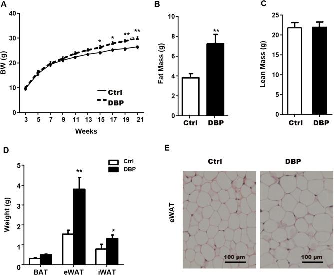
Dibutyl phthalate (DBP) is recognized as an environmental endocrine disruptor that has been detected in fetal and postnatal samples. Recent evidence found that in utero DBP exposure was associated with an increase of adipose tissue weight and serum lipids in offspring, but the precise mechanism is unknown. Here we aimed to study the effects of in utero DBP exposure on obesity in offspring and examine possible mechanisms. SPF C57BL/6J pregnant mice were gavaged with either DBP (5 mg /kg/day) or corn oil, from gestational day 12 until postnatal day 7. After the offspring were weaned, the mice were fed a standard diet for 21 weeks, and in the last 2 weeks 20 mice were selected for TUDCA treatment. Intrauterine exposure to low-dose DBP promoted obesity in offspring, with evidence of glucose and lipid metabolic disorders and a decreased metabolic rate. Compared to controls, the DBP exposed mice had lower expression of UCP1 and significantly higher expression of Bip and Chop, known markers of endoplasmic reticulum (ER) stress. However, TUDCA treatment of DBP exposed mice returned these parameters nearly to the levels of the controls, with increased expression of UCP1, lower expression of Bip and Chop and ameliorated obesity. Intrauterine exposure of mice to low-dose DBP appears to promote obesity in offspring by inhibiting UCP1 via ER stress, a process that was largely reversed by treatment with TUDCA.

摘要

邻苯二甲酸二丁酯(DBP)是一种公认的环境内分泌干扰物,已在胎儿和产后样本中被检测到。最近的证据发现,宫内 DBP 暴露与后代脂肪组织重量和血清脂质增加有关,但确切的机制尚不清楚。在这里,我们旨在研究宫内 DBP 暴露对后代肥胖的影响,并探讨可能的机制。SPF C57BL/6J 孕鼠从妊娠第 12 天至产后第 7 天每天灌胃 DBP(5mg/kg/天)或玉米油。后代断奶后,给予标准饮食 21 周,最后 2 周选择 20 只小鼠进行 TUDCA 治疗。宫内低剂量 DBP 暴露可促进后代肥胖,表现为葡萄糖和脂质代谢紊乱以及代谢率降低。与对照组相比,DBP 暴露组小鼠的 UCP1 表达水平较低,内质网(ER)应激标志物 Bip 和 Chop 的表达水平明显较高。然而,DBP 暴露小鼠用 TUDCA 治疗后,这些参数几乎恢复到对照组水平,UCP1 表达增加,Bip 和 Chop 表达降低,肥胖得到改善。宫内暴露于低剂量 DBP 的小鼠似乎通过 ER 应激抑制 UCP1 来促进后代肥胖,该过程在很大程度上可被 TUDCA 治疗逆转。

https://cdn.ncbi.nlm.nih.gov/pmc/blobs/bca1/7529907/663f3050f65a/41598_2020_73477_Fig1_HTML.jpg

文献AI研究员

20分钟写一篇综述,助力文献阅读效率提升50倍。

立即体验

用中文搜PubMed

大模型驱动的PubMed中文搜索引擎

马上搜索

文档翻译

学术文献翻译模型,支持多种主流文档格式。

立即体验