Suppr超能文献

致癌 miR-20b-5p 通过双向调控 CCND1 和 E2F1 促进乳腺癌干细胞的恶性行为。

Oncogenic miR-20b-5p contributes to malignant behaviors of breast cancer stem cells by bidirectionally regulating CCND1 and E2F1.

机构信息

Institute of Cancer, Xinqiao Hospital, Army Medical University, Chongqing, 400037, China.

West China-Guang'An Hospital, Sichuan University, Guang'an, 638001, Sichuan, China.

出版信息

BMC Cancer. 2020 Oct 2;20(1):949. doi: 10.1186/s12885-020-07395-y.

Abstract

BACKGROUND

Breast cancer is the leading cause of cancer mortality in women worldwide. Therefore, it is of great significance to identify the biological mechanism of tumorigenesis and explore the development of breast cancer to achieve a better prognosis for individuals suffering from breast cancer. MicroRNAs (miRNAs) have become a hot topic in cancer research, but the underlying mechanism of its involvement in cancer remains unclear.

METHODS

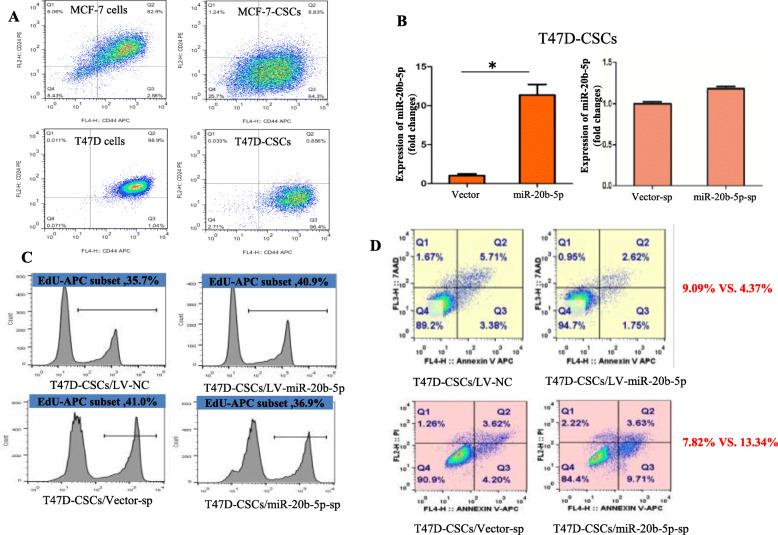
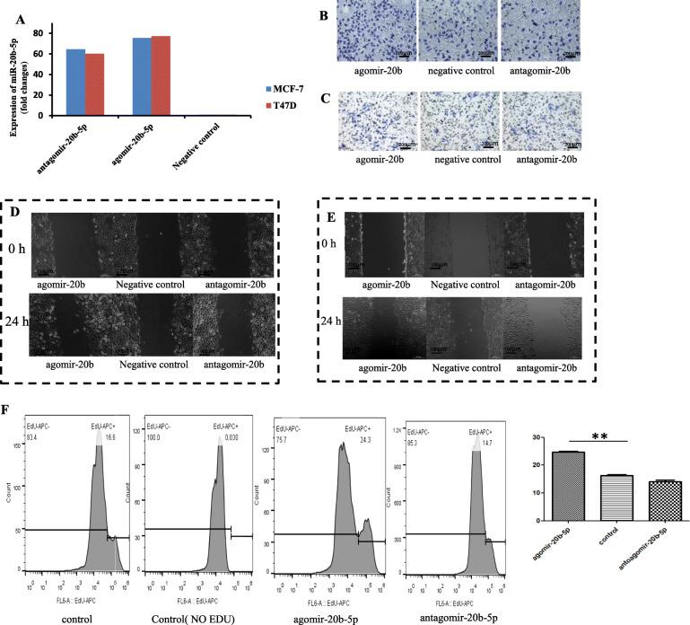
The miRNA profile between breast cancer stem cells (BCSCs, CD44CD24) and control MCF-7 breast cancer cells was obtained in a previous study. Based on biological analysis, miR-20b-5p was hypothesized to be a key factor due to the malignant behavior of BCSCs. Then, agomir-20b-5p and antagomir-20b-5p were transfected into MCF-7 and T47D breast cancer cells to detect cell migration, wound healing and proliferation, and lentivirus vectors silencing or overexpressing miR-20b-5p were transfected into T47D-CSCs to detect proliferation and apoptosis. The effect of miR-20b-5p on xenograft growth was investigated in vivo by transfection of a lentivirus-overexpression vector into T47D cells. The target genes were predicted by the online programs picTar, miRanda and TargetScan and verified by dual luciferase assay, and changes in protein expression were detected by western blot.

RESULTS

MiR-20b-5p had the highest degree in both the miRNA-gene network and miRNA-GO network to regulate BCSCs. Overexpression of miR-20b-5p significantly promoted the migration and wound healing ability of MCF-7 cells and T47D cells compared with the control (P < 0.05). In addition, miR-20b-5p facilitated the proliferation of MCF-7 cells and T47D-CSCs (P < 0.05) and inhibited the apoptosis of T47D-CSCs (P < 0.05). Moreover, miR-20b-5p promoted xenograft growth compared with the control group (P < 0.05). Accordingly, potential targets of both CCND1 and E2F1 were predicted by bioinformatics analysis. MiR-20b-5p directly targeted both CCND1 and E2F1 in a dual luciferase assay, while antagomir-20b-5p downregulated the protein levels of CCND1 and E2F1.

CONCLUSIONS

Oncogenic miR-20b-5p was confirmed to promote the malignant behaviors of breast cancer cells and BCSCs. The underlying mechanism lies in that miR-20b-5p overall enhanced both CCND1 and E2F1 targets via bidirectional regulation probably involving direct downregulation and indirect upregulation.

摘要

背景

乳腺癌是全球女性癌症死亡的主要原因。因此,识别肿瘤发生的生物学机制并探索乳腺癌的发展对于改善乳腺癌患者的预后具有重要意义。微小 RNA(miRNA)已成为癌症研究的热点,但 miRNA 参与癌症的潜在机制仍不清楚。

方法

在之前的研究中,获得了乳腺癌干细胞(BCSCs,CD44CD24)和对照 MCF-7 乳腺癌细胞之间的 miRNA 图谱。基于生物学分析,miR-20b-5p 被假设为关键因素,因为 BCSC 的恶性行为。然后,agomir-20b-5p 和 antagomir-20b-5p 被转染到 MCF-7 和 T47D 乳腺癌细胞中,以检测细胞迁移、伤口愈合和增殖,并用慢病毒载体沉默或过表达 miR-20b-5p 转染 T47D-CSCs 以检测增殖和凋亡。通过转染 T47D 细胞的慢病毒过表达载体,在体内研究 miR-20b-5p 对异种移植物生长的影响。靶基因通过在线程序 picTar、miRanda 和 TargetScan 进行预测,并通过双荧光素酶测定进行验证,Western blot 检测蛋白表达变化。

结果

miR-20b-5p 在 miRNA-基因网络和 miRNA-GO 网络中对调节 BCSC 的程度最高。与对照组相比,miR-20b-5p 的过表达显著促进 MCF-7 细胞和 T47D 细胞的迁移和伤口愈合能力(P<0.05)。此外,miR-20b-5p 促进 MCF-7 细胞和 T47D-CSCs 的增殖(P<0.05),并抑制 T47D-CSCs 的凋亡(P<0.05)。此外,与对照组相比,miR-20b-5p 促进异种移植物生长(P<0.05)。相应地,通过生物信息学分析预测了 CCND1 和 E2F1 的潜在靶标。双荧光素酶测定证实 miR-20b-5p 直接靶向 CCND1 和 E2F1,而 antagomir-20b-5p 下调 CCND1 和 E2F1 的蛋白水平。

结论

致癌 miR-20b-5p 被证实可促进乳腺癌细胞和 BCSC 的恶性行为。潜在机制在于,miR-20b-5p 通过双向调节,可能通过直接下调和间接上调,整体增强了 CCND1 和 E2F1 靶标。

https://cdn.ncbi.nlm.nih.gov/pmc/blobs/7626/7531112/41d0e1f499b1/12885_2020_7395_Fig1_HTML.jpg

文献AI研究员

20分钟写一篇综述,助力文献阅读效率提升50倍。

立即体验

用中文搜PubMed

大模型驱动的PubMed中文搜索引擎

马上搜索

文档翻译

学术文献翻译模型,支持多种主流文档格式。

立即体验