Suppr超能文献

β-catenin 通过肌动蛋白重塑和 M-钙黏蛋白结合调节肌肉葡萄糖转运。

β-catenin regulates muscle glucose transport via actin remodelling and M-cadherin binding.

机构信息

Discipline of Nutrition, Faculty of Medical and Health Sciences, The University of Auckland, Auckland, New Zealand; Maurice Wilkins Centre for Molecular Biodiscovery, The University of Auckland, Auckland, New Zealand.

Department of Molecular Medicine and Pathology, Faculty of Medical and Health Sciences, The University of Auckland, Auckland, New Zealand.

出版信息

Mol Metab. 2020 Dec;42:101091. doi: 10.1016/j.molmet.2020.101091. Epub 2020 Oct 1.

Abstract

OBJECTIVE

Skeletal muscle glucose disposal following a meal is mediated through insulin-stimulated movement of the GLUT4-containing vesicles to the cell surface. The highly conserved scaffold-protein β-catenin is an emerging regulator of vesicle trafficking in other tissues. Here, we investigated the involvement of β-catenin in skeletal muscle insulin-stimulated glucose transport.

METHODS

Glucose homeostasis and transport was investigated in inducible muscle specific β-catenin knockout (BCAT-mKO) mice. The effect of β-catenin deletion and mutation of β-catenin serine 552 on signal transduction, glucose uptake and protein-protein interactions were determined in L6-G4-myc cells, and β-catenin insulin-responsive binding partners were identified via immunoprecipitation coupled to label-free proteomics.

RESULTS

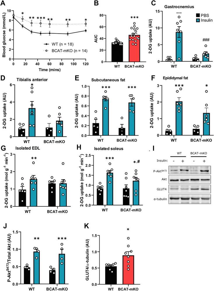
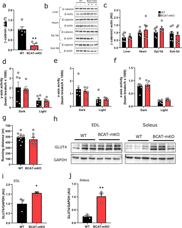
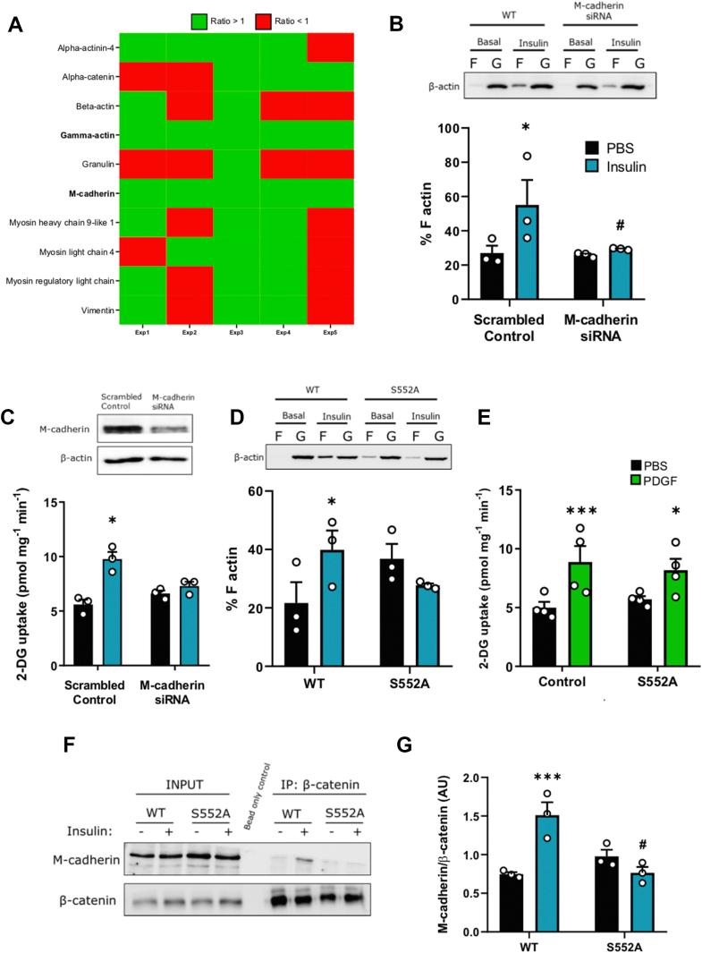
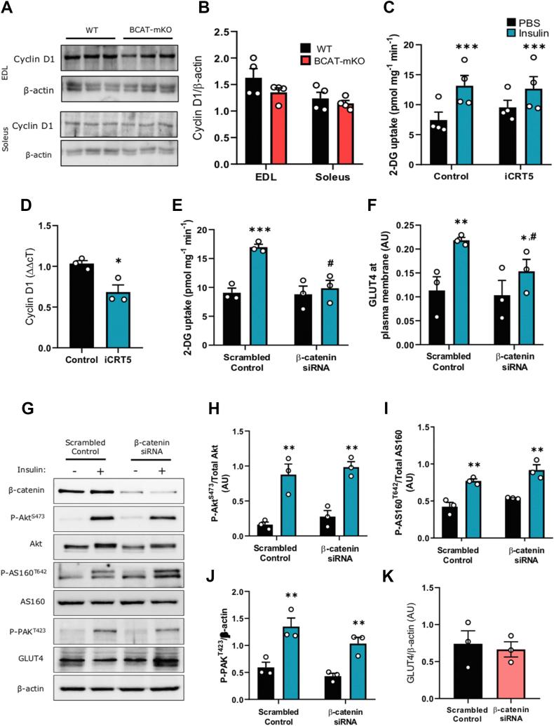
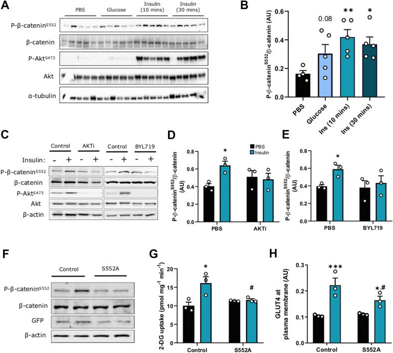
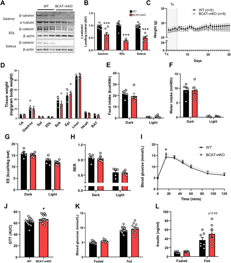
Skeletal muscle specific deletion of β-catenin impaired whole-body insulin sensitivity and insulin-stimulated glucose uptake into muscle independent of canonical Wnt signalling. In response to insulin, β-catenin was phosphorylated at serine 552 in an Akt-dependent manner, and in L6-G4-myc cells, mutation of β-catenin impaired insulin-induced actin-polymerisation, resulting in attenuated insulin-induced glucose transport and GLUT4 translocation. β-catenin was found to interact with M-cadherin in an insulin-dependent β-catenin-phosphorylation dependent manner, and loss of M-cadherin in L6-G4-myc cells attenuated insulin-induced actin-polymerisation and glucose transport.

CONCLUSIONS

Our data suggest that β-catenin is a novel mediator of glucose transport in skeletal muscle and may contribute to insulin-induced actin-cytoskeleton remodelling to support GLUT4 translocation.

摘要

目的

进食后骨骼肌对葡萄糖的摄取是通过胰岛素刺激含 GLUT4 的囊泡向细胞表面移动来介导的。高度保守的支架蛋白β-连环蛋白是其他组织中囊泡运输的新兴调节剂。在这里,我们研究了β-连环蛋白在骨骼肌胰岛素刺激葡萄糖转运中的作用。

方法

在诱导型肌肉特异性β-连环蛋白敲除(BCAT-mKO)小鼠中研究了葡萄糖稳态和转运。在 L6-G4-myc 细胞中,测定了β-连环蛋白缺失和β-连环蛋白丝氨酸 552 突变对信号转导、葡萄糖摄取和蛋白质-蛋白质相互作用的影响,并通过免疫沉淀结合无标记蛋白质组学鉴定了β-连环蛋白胰岛素反应性结合伴侣。

结果

骨骼肌特异性β-连环蛋白缺失会损害整体胰岛素敏感性和肌肉对胰岛素刺激的葡萄糖摄取,而不依赖于经典 Wnt 信号。在胰岛素的作用下,β-连环蛋白在 Akt 依赖性方式下在丝氨酸 552 处被磷酸化,在 L6-G4-myc 细胞中,β-连环蛋白的突变会损害胰岛素诱导的肌动蛋白聚合,导致胰岛素诱导的葡萄糖转运和 GLUT4 易位减弱。发现β-连环蛋白与 M-钙黏蛋白在胰岛素依赖的β-连环蛋白磷酸化依赖性方式下相互作用,而 L6-G4-myc 细胞中 M-钙黏蛋白的缺失会减弱胰岛素诱导的肌动蛋白聚合和葡萄糖转运。

结论

我们的数据表明,β-连环蛋白是骨骼肌葡萄糖转运的一种新的调节剂,可能有助于胰岛素诱导的肌动蛋白细胞骨架重塑,以支持 GLUT4 易位。

https://cdn.ncbi.nlm.nih.gov/pmc/blobs/9eca/7568189/fa71f4a0d262/fx1.jpg

文献AI研究员

20分钟写一篇综述,助力文献阅读效率提升50倍。

立即体验

用中文搜PubMed

大模型驱动的PubMed中文搜索引擎

马上搜索

文档翻译

学术文献翻译模型,支持多种主流文档格式。

立即体验