Suppr超能文献

光控 ERK 和 AKT 信号转导促进周围神经和中枢神经系统的轴突再生和功能恢复。

Optical control of ERK and AKT signaling promotes axon regeneration and functional recovery of PNS and CNS in .

机构信息

Raymond G. Perelman Center for Cellular and Molecular Therapeutics, The Children's Hospital of Philadelphia, Philadelphia, United States.

Department of Pathology and Laboratory Medicine, University of Pennsylvania, Philadelphia, United States.

出版信息

Elife. 2020 Oct 6;9:e57395. doi: 10.7554/eLife.57395.

Abstract

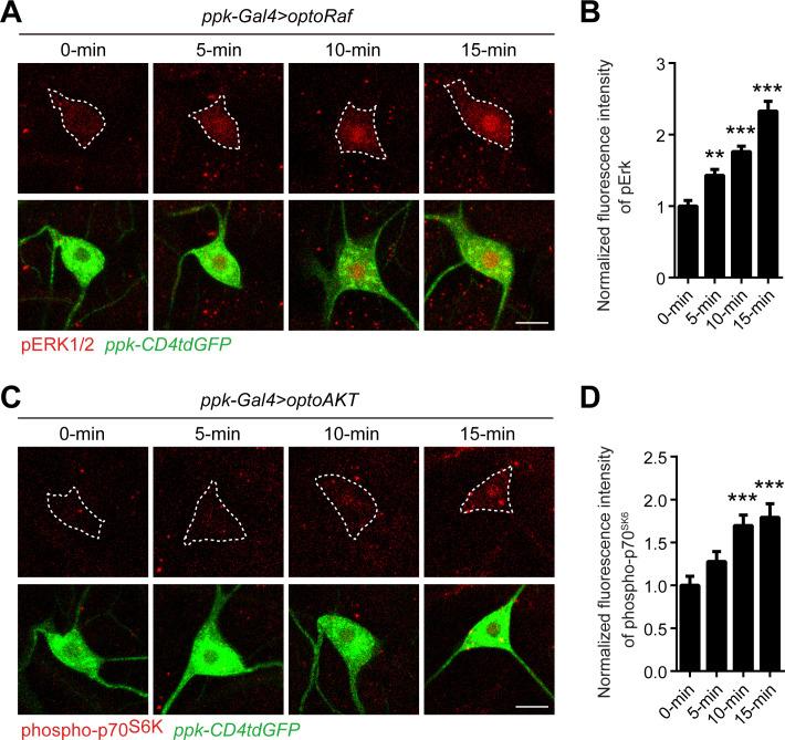
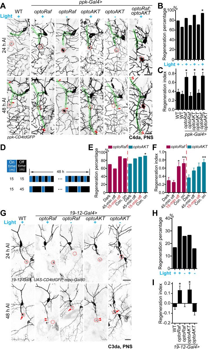
Neuroregeneration is a dynamic process synergizing the functional outcomes of multiple signaling circuits. Channelrhodopsin-based optogenetics shows the feasibility of stimulating neural repair but does not pin down specific signaling cascades. Here, we utilized optogenetic systems, optoRaf and optoAKT, to delineate the contribution of the ERK and AKT signaling pathways to neuroregeneration in live larvae. We showed that optoRaf or optoAKT activation not only enhanced axon regeneration in both regeneration-competent and -incompetent sensory neurons in the peripheral nervous system but also allowed temporal tuning and proper guidance of axon regrowth. Furthermore, optoRaf and optoAKT differ in their signaling kinetics during regeneration, showing a gated versus graded response, respectively. Importantly in the central nervous system, their activation promotes axon regrowth and functional recovery of the thermonociceptive behavior. We conclude that non-neuronal optogenetics targets damaged neurons and signaling subcircuits, providing a novel strategy in the intervention of neural damage with improved precision.

摘要

神经再生是一个协同多种信号通路功能的动态过程。基于通道视紫红质的光遗传学显示了刺激神经修复的可行性,但并未确定特定的信号级联。在这里,我们利用光遗传学系统,光控 Raf 和光控 AKT,来描绘 ERK 和 AKT 信号通路对活体幼虫神经再生的贡献。我们表明,光控 Raf 或光控 AKT 的激活不仅增强了外周神经系统中再生能力强和弱的感觉神经元中的轴突再生,还允许轴突再生的时间调节和适当引导。此外,光控 Raf 和光控 AKT 在再生过程中的信号动力学方面存在差异,分别表现为门控和渐变反应。重要的是,在中枢神经系统中,它们的激活促进了轴突的再生和热敏性行为的功能恢复。我们得出结论,非神经元光遗传学以受损神经元和信号亚回路为靶点,为改善神经损伤干预的精准性提供了一种新策略。

https://cdn.ncbi.nlm.nih.gov/pmc/blobs/3be8/7567606/fd27bcfab88f/elife-57395-fig1.jpg

文献AI研究员

20分钟写一篇综述,助力文献阅读效率提升50倍。

立即体验

用中文搜PubMed

大模型驱动的PubMed中文搜索引擎

马上搜索

文档翻译

学术文献翻译模型,支持多种主流文档格式。

立即体验