Suppr超能文献

致病物种在人类血液中的生存策略表现出独立和特定的适应性。

Survival Strategies of Pathogenic Species in Human Blood Show Independent and Specific Adaptations.

机构信息

Department of Microbial Pathogenicity Mechanisms, Leibniz Institute for Natural Product Research and Infection Biology-Hans Knöll Institute, Jena, Germany.

Research Group Systems Biology and Bioinformatics, Leibniz Institute for Natural Product Research and Infection Biology-Hans Knöll Institute, Jena, Germany.

出版信息

mBio. 2020 Oct 6;11(5):e02435-20. doi: 10.1128/mBio.02435-20.

Abstract

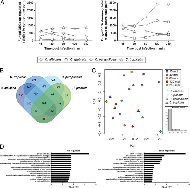
Only four species, , , , and , together account for about 90% of all bloodstream infections and are among the most common causes of invasive fungal infections of humans. However, virulence potential varies among these species, and the phylogenetic tree reveals that their pathogenicity may have emerged several times independently during evolution. We therefore tested these four species in a human whole-blood infection model to determine, via comprehensive dual-species RNA-sequencing analyses, which fungal infection strategies are conserved and which are recent evolutionary developments. The infection progressed from initial immune cell interactions to nearly complete killing of all fungal cells. During the course of infection, we characterized important parameters of pathogen-host interactions, such as fungal survival, types of interacting immune cells, and cytokine release. On the transcriptional level, we obtained a predominantly uniform and species-independent human response governed by a strong upregulation of proinflammatory processes, which was downregulated at later time points after most of the fungal cells were killed. In stark contrast, we observed that the different fungal species pursued predominantly individual strategies and showed significantly different global transcriptome patterns. Among other findings, our functional analyses revealed that the fungal species relied on different metabolic pathways and virulence factors to survive the host-imposed stress. These data show that adaptation of species as a response to the host is not a phylogenetic trait, but rather has likely evolved independently as a prerequisite to cause human infections. To ensure their survival, pathogens have to adapt immediately to new environments in their hosts, for example, during the transition from the gut to the bloodstream. Here, we investigated the basis of this adaptation in a group of fungal species which are among the most common causes of hospital-acquired infections, the species. On the basis of a human whole-blood infection model, we studied which genes and processes are active over the course of an infection in both the host and four different pathogens. Remarkably, we found that, while the human host response during the early phase of infection is predominantly uniform, the pathogens pursue largely individual strategies and each one regulates genes involved in largely disparate processes in the blood. Our results reveal that , , , and all have developed individual strategies for survival in the host. This indicates that their pathogenicity in humans has evolved several times independently and that genes which are central for survival in the host for one species may be irrelevant in another.

摘要

只有四个物种, , , , 和 ,共同构成了所有血流感染的 90%左右,是人类最常见的侵袭性真菌感染的原因。然而,这些物种的毒力潜力各不相同,系统发育树表明,它们的致病性可能在进化过程中多次独立出现。因此,我们在人类全血感染模型中测试了这四个物种,通过全面的双物种 RNA 测序分析,确定哪些真菌感染策略是保守的,哪些是最近的进化发展。 的感染从最初的免疫细胞相互作用进展到几乎完全杀死所有真菌细胞。在感染过程中,我们描述了病原体-宿主相互作用的重要参数,如真菌存活、相互作用的免疫细胞类型和细胞因子释放。在转录水平上,我们获得了一种主要的、统一的、物种独立的人类反应,由强烈的促炎过程上调控制,在大多数真菌细胞被杀死后,在稍后的时间点下调。相比之下,我们观察到不同的真菌物种主要采用各自的策略,并表现出明显不同的全局转录组模式。在其他发现中,我们的功能分析表明,真菌物种依赖不同的代谢途径和毒力因子来在宿主施加的压力下存活。这些数据表明, 物种作为对宿主的适应不是一个系统发育特征,而是作为引起人类感染的先决条件,很可能独立进化。为了确保它们的生存,病原体必须立即适应宿主中的新环境,例如,从肠道过渡到血液。在这里,我们在一组真菌物种中研究了这种适应的基础,这些物种是医院获得性感染的最常见原因之一,即 物种。基于人类全血感染模型,我们研究了在感染过程中宿主和四种不同 的病原体中哪些基因和过程是活跃的。值得注意的是,我们发现,虽然感染早期宿主反应主要是统一的,但病原体主要采用各自的策略,并且每个病原体都调节血液中涉及差异很大的过程的基因。我们的研究结果表明, , , , 和 ,都在宿主中发展了各自的生存策略。这表明它们在人类中的致病性已经独立进化了多次,并且一个物种中对宿主生存至关重要的基因在另一个物种中可能是无关紧要的。

https://cdn.ncbi.nlm.nih.gov/pmc/blobs/0ba5/7542370/cd3f759690af/mBio.02435-20-f0001.jpg

文献AI研究员

20分钟写一篇综述,助力文献阅读效率提升50倍。

立即体验

用中文搜PubMed

大模型驱动的PubMed中文搜索引擎

马上搜索

文档翻译

学术文献翻译模型,支持多种主流文档格式。

立即体验