Suppr超能文献

丙戊酸与辛伐他汀的协同抗肿瘤相互作用通过抑制YAP靶向肿瘤干细胞区室,使前列腺癌对多西他赛敏感。

Synergistic antitumor interaction of valproic acid and simvastatin sensitizes prostate cancer to docetaxel by targeting CSCs compartment via YAP inhibition.

作者信息

Iannelli Federica, Roca Maria Serena, Lombardi Rita, Ciardiello Chiara, Grumetti Laura, De Rienzo Simona, Moccia Tania, Vitagliano Carlo, Sorice Angela, Costantini Susan, Milone Maria Rita, Pucci Biagio, Leone Alessandra, Di Gennaro Elena, Mancini Rita, Ciliberto Gennaro, Bruzzese Francesca, Budillon Alfredo

机构信息

Experimental Pharmacology Unit-Laboratory of Naples and Mercogliano (AV), Istituto Nazionale per lo Studio e la Cura dei Tumori "Fondazione G. Pascale" - IRCCS, Via M. Semmola, 80131, Naples, Italy.

Department of Clinical and Molecular Medicine, Sapienza University of Rome, Rome, Italy.

出版信息

J Exp Clin Cancer Res. 2020 Oct 8;39(1):213. doi: 10.1186/s13046-020-01723-7.

Abstract

BACKGROUND

Despite the introduction of several novel therapeutic approaches that improved survival, metastatic castration-resistant prostate cancer (mCRPC) remains an incurable disease. Herein we report the synergistic antitumor interaction between two well-known drugs used for years in clinical practice, the antiepileptic agent with histone deacetylase inhibitory activity valproic acid and the cholesterol lowering agent simvastatin, in mCRPC models.

METHODS

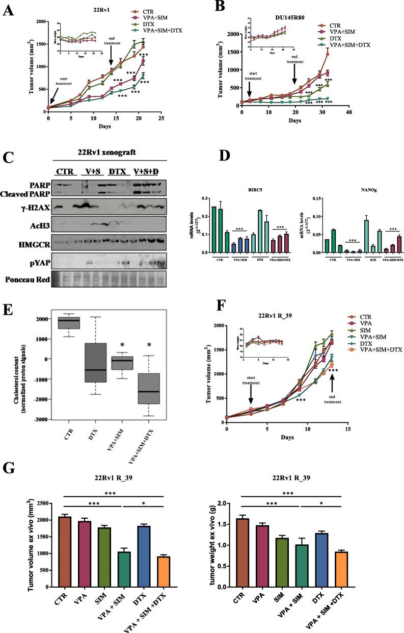
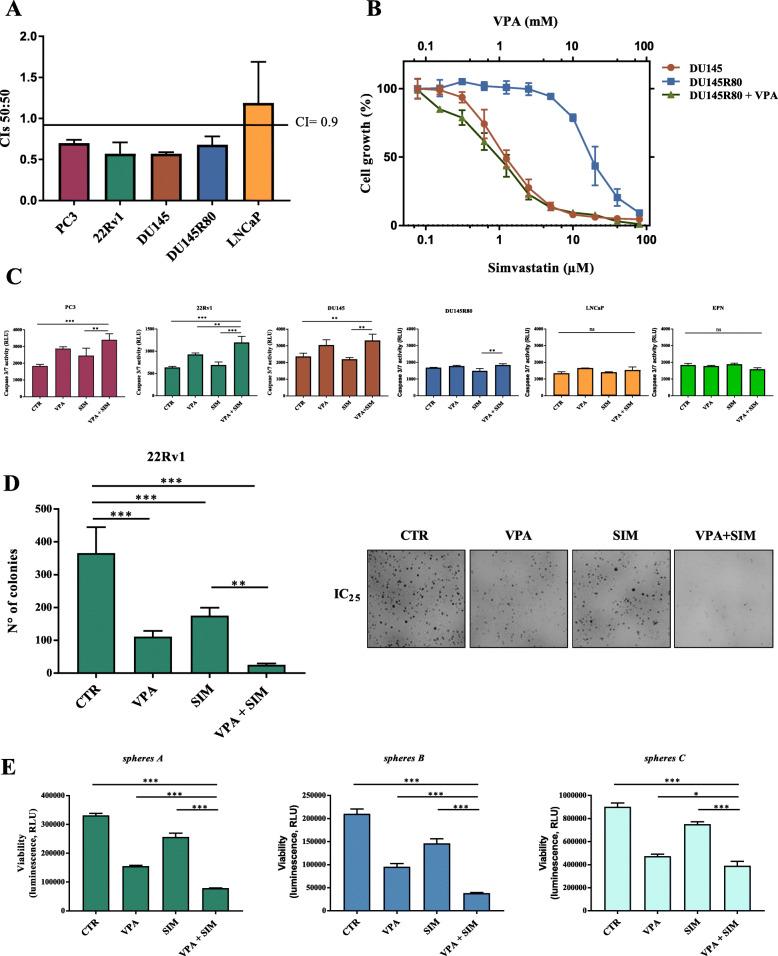
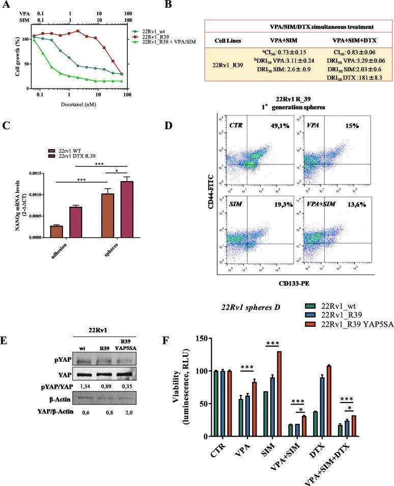
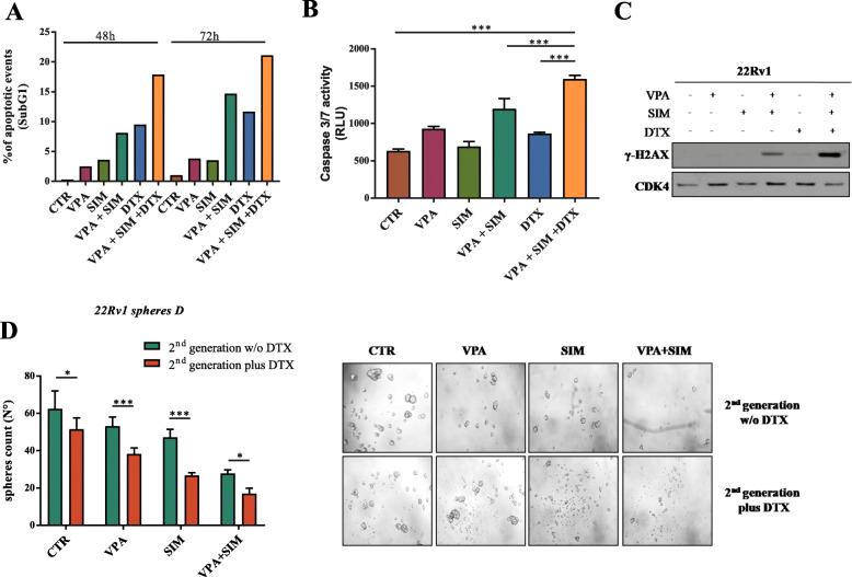
Synergistic anti-tumor effect was assessed on PC3, 22Rv1, DU145, DU145R80, LNCaP prostate cancer cell lines and EPN normal prostate epithelial cells, by calculating combination index (CI), caspase 3/7 activation and colony formation assays as well as on tumor spheroids and microtissues scored with luminescence 3D-cell viability assay. Cancer stem cells (CSC) compartment was studied evaluating specific markers by RT-PCR, western blotting and flow cytometry as well as by limiting dilution assay. Cholesterol content was evaluated by H-NMR. Overexpression of wild-type YAP and constitutively active YAP5SA were obtained by lipofectamine-based transfection and evaluated by immunofluorescence, western blotting and RT-PCR. 22Rv1 R_39 docetaxel resistant cells were selected by stepwise exposure to increasing drug concentrations. In vivo experiments were performed on xenograft models of DU145R80, 22Rv1 parental and docetaxel resistant cells, in athymic mice.

RESULTS

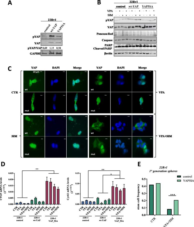
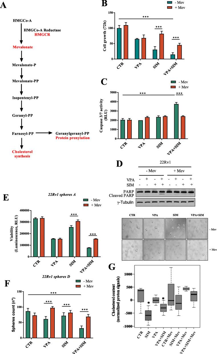
We demonstrated the capacity of the combined approach to target CSC compartment by a novel molecular mechanism based on the inhibition of YAP oncogene via concurrent modulation of mevalonate pathway and AMPK. Because both CSCs and YAP activation have been associated with chemo-resistance, we tested if the combined approach can potentiate docetaxel, a standard of care in mCRCP treatment. Indeed, we demonstrated, both in vitro and in vivo models, the ability of valproic acid/simvastatin combination to sensitize mCRPC cells to docetaxel and to revert docetaxel-resistance, by mevalonate pathway/YAP axis modulation.

CONCLUSION

Overall, mCRPC progression and therapeutic resistance driven by CSCs via YAP, can be tackled by the combined repurposing of two generic and safe drugs, an approach that warrants further clinical development in this disease.

摘要

背景

尽管引入了几种可提高生存率的新型治疗方法,但转移性去势抵抗性前列腺癌(mCRPC)仍然是一种无法治愈的疾病。在此,我们报告了在mCRPC模型中,两种临床实践中已使用多年的知名药物,即具有组蛋白脱乙酰酶抑制活性的抗癫痫药物丙戊酸和降胆固醇药物辛伐他汀之间的协同抗肿瘤相互作用。

方法

通过计算联合指数(CI)、半胱天冬酶3/7激活和集落形成试验,以及使用发光3D细胞活力测定法对肿瘤球体和微组织进行评分,评估丙戊酸和辛伐他汀联合用药对PC3、22Rv1、DU145、DU145R80、LNCaP前列腺癌细胞系和EPN正常前列腺上皮细胞的协同抗肿瘤作用。通过逆转录-聚合酶链反应(RT-PCR)、蛋白质免疫印迹法和流式细胞术以及有限稀释试验评估特定标志物,对癌症干细胞(CSC)区室进行研究。通过氢核磁共振(H-NMR)评估胆固醇含量。通过基于脂质体转染获得野生型Yes相关蛋白(YAP)和组成型活性YAP5SA的过表达,并通过免疫荧光、蛋白质免疫印迹法和RT-PCR进行评估。通过逐步暴露于递增的药物浓度来筛选22Rv1 R_39多西他赛耐药细胞。在无胸腺小鼠的DU145R80、22Rv1亲本细胞和多西他赛耐药细胞的异种移植模型上进行体内实验。

结果

我们证明了联合用药方法能够通过一种基于同时调节甲羟戊酸途径和腺苷酸活化蛋白激酶(AMPK)来抑制YAP癌基因的新分子机制,靶向CSC区室。由于CSC和YAP激活均与化疗耐药相关,我们测试了联合用药方法是否能增强多西他赛(mCRCP治疗的一种标准治疗药物)的疗效。事实上,我们在体外和体内模型中均证明,丙戊酸/辛伐他汀联合用药能够通过调节甲羟戊酸途径/YAP轴,使mCRPC细胞对多西他赛敏感并逆转多西他赛耐药性。

结论

总体而言,CSC通过YAP驱动的mCRPC进展和治疗耐药性,可以通过联合重新利用两种通用且安全的药物来解决,这种方法值得在该疾病中进一步开展临床研究。

https://cdn.ncbi.nlm.nih.gov/pmc/blobs/55f7/7545949/af9747be5a83/13046_2020_1723_Fig1_HTML.jpg

文献AI研究员

20分钟写一篇综述,助力文献阅读效率提升50倍。

立即体验

用中文搜PubMed

大模型驱动的PubMed中文搜索引擎

马上搜索

文档翻译

学术文献翻译模型,支持多种主流文档格式。

立即体验