Suppr超能文献

乳腺癌细胞碎片通过血红素加氧酶-1 介导的 M1 样肿瘤相关巨噬细胞失活来降低治疗效果。

Breast cancer cell debris diminishes therapeutic efficacy through heme oxygenase-1-mediated inactivation of M1-like tumor-associated macrophages.

机构信息

Cancer Research Institute, Seoul National University, Seoul 03087, South Korea; Tumor Microenvironment Global Core Research Center, College of Pharmacy, Seoul National University, Seoul 08826, South Korea.

Tumor Microenvironment Global Core Research Center, College of Pharmacy, Seoul National University, Seoul 08826, South Korea; Department of Molecular Medicine and Biopharmaceutical Sciences, Graduate School of Convergence Science, Seoul National University, Seoul 08826, South Korea.

出版信息

Neoplasia. 2020 Nov;22(11):606-616. doi: 10.1016/j.neo.2020.08.006. Epub 2020 Oct 8.

Abstract

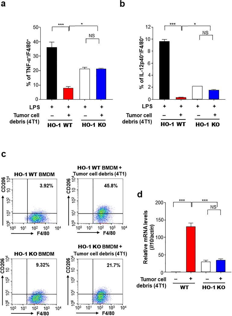
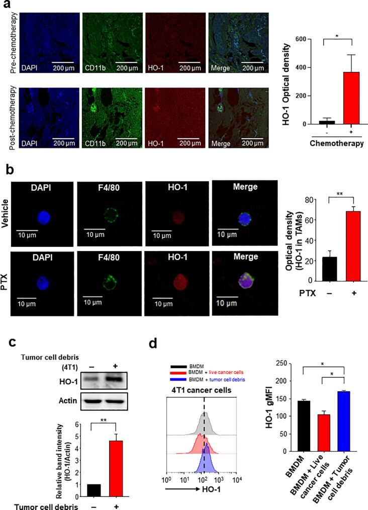
Chemotherapy is commonly used as a major therapeutic option for breast cancer treatment, but its efficacy is often diminished by disruption of patient's anti-tumor immunity. Chemotherapy-generated tumor cell debris could hijack accumulated tumor-associated macrophages (TAMs), provoking tumor recurrence. Therefore, reprogramming TAMs to acquire an immunocompetent phenotype is a promising strategy to potentiate therapeutic efficacy. In this study, we analyzed the proportion of immune cells in the breast cancer patients who received chemotherapy. To validate our findings in vivo, we used a syngeneic murine breast cancer (4T1) model. Chemotherapy generates an immunosuppressive tumor microenvironment in breast cancer. Here, we show that phagocytic engulfment of tumor cell debris by TAMs reduces chemotherapeutic efficacy in a 4T1 breast cancer model. Specifically, the engulfment of tumor cell debris by macrophages reduced M1-like polarization through heme oxygenase-1 (HO-1) upregulation. Conversely, genetic or pharmacologic inhibition of HO-1 in TAMs restored the M1-like polarization. Our results demonstrate that tumor cell debris-induced HO-1 expression in macrophages regulates their polarization. Inhibition of HO-1 overexpression in TAMs may provoke a robust anti-tumor immune response, thereby potentiating the efficacy of chemotherapy.

摘要

化疗通常被用作乳腺癌治疗的主要治疗选择,但它的疗效常因破坏患者的抗肿瘤免疫而减弱。化疗产生的肿瘤细胞碎片可能会劫持累积的肿瘤相关巨噬细胞(TAMs),引发肿瘤复发。因此,重编程 TAMs 以获得具有免疫能力的表型是增强治疗效果的一种有前途的策略。在本研究中,我们分析了接受化疗的乳腺癌患者中免疫细胞的比例。为了在体内验证我们的发现,我们使用了同源性小鼠乳腺癌(4T1)模型。化疗在乳腺癌中产生了一种免疫抑制性的肿瘤微环境。在这里,我们表明 TAMs 对肿瘤细胞碎片的吞噬作用通过血红素加氧酶-1(HO-1)的上调降低了化疗的疗效。具体而言,巨噬细胞对肿瘤细胞碎片的吞噬作用通过上调血红素加氧酶-1(HO-1)减少了 M1 样极化。相反,在 TAMs 中遗传或药理学抑制 HO-1 恢复了 M1 样极化。我们的结果表明,肿瘤细胞碎片诱导巨噬细胞中 HO-1 的表达调节其极化。抑制 TAMs 中 HO-1 的过表达可能会引发强烈的抗肿瘤免疫反应,从而增强化疗的疗效。

https://cdn.ncbi.nlm.nih.gov/pmc/blobs/9e75/7581991/649815c53da1/gr1.jpg

文献AI研究员

20分钟写一篇综述,助力文献阅读效率提升50倍。

立即体验

用中文搜PubMed

大模型驱动的PubMed中文搜索引擎

马上搜索

文档翻译

学术文献翻译模型,支持多种主流文档格式。

立即体验