Suppr超能文献

可二聚化 Cre 重组酶允许在疟原虫伯氏疟原虫的蚊子阶段进行条件性基因组编辑。

The dimerisable Cre recombinase allows conditional genome editing in the mosquito stages of Plasmodium berghei.

机构信息

Centre d'Immunologie et des Maladies Infectieuses, INSERM, CNRS, CIMI-Paris, Sorbonne Université, Paris, France.

UMS PASS, Plateforme de Cytométrie de la Pitié-Salpêtrière (CyPS), Sorbonne Université, Paris, France.

出版信息

PLoS One. 2020 Oct 12;15(10):e0236616. doi: 10.1371/journal.pone.0236616. eCollection 2020.

Abstract

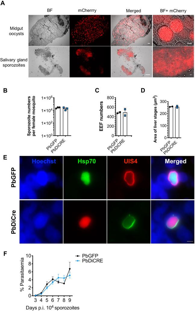
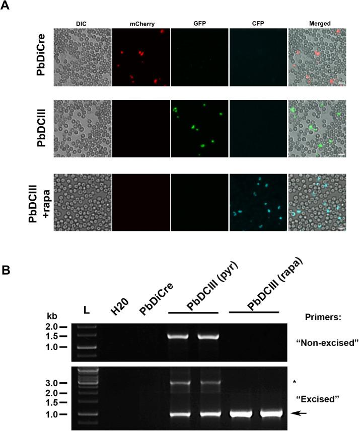
Asexual blood stages of the malaria parasite are readily amenable to genetic modification via homologous recombination, allowing functional studies of parasite genes that are not essential in this part of the life cycle. However, conventional reverse genetics cannot be applied for the functional analysis of genes that are essential during asexual blood-stage replication. Various strategies have been developed for conditional mutagenesis of Plasmodium, including recombinase-based gene deletion, regulatable promoters, and mRNA or protein destabilization systems. Among these, the dimerisable Cre (DiCre) recombinase system has emerged as a powerful approach for conditional gene deletion in P. falciparum. In this system, the bacteriophage Cre is expressed in the form of two separate, enzymatically inactive polypeptides, each fused to a different rapamycin-binding protein. Rapamycin-induced heterodimerization of the two components restores recombinase activity. We have implemented the DiCre system in the rodent malaria parasite P. berghei, and show that rapamycin-induced excision of floxed DNA sequences can be achieved with very high efficiency in both mammalian and mosquito parasite stages. This tool can be used to investigate the function of essential genes not only in asexual blood stages, but also in other parts of the malaria parasite life cycle.

摘要

疟原虫的无性血阶段很容易通过同源重组进行基因修饰,从而能够对寄生虫基因进行功能研究,而这些基因在生命周期的这一部分并不重要。然而,传统的反向遗传学方法不能用于分析在无性血阶段复制过程中必不可少的基因的功能。已经开发了各种用于疟原虫条件突变的策略,包括基于重组酶的基因缺失、可调节启动子和 mRNA 或蛋白质不稳定系统。在这些策略中,二聚化 Cre(DiCre)重组酶系统已成为在恶性疟原虫中进行条件性基因缺失的有力方法。在该系统中,噬菌体 Cre 以两种单独的、无酶活性的多肽形式表达,每种多肽都与不同的雷帕霉素结合蛋白融合。雷帕霉素诱导的两种成分的异二聚化恢复了重组酶的活性。我们已经在啮齿动物疟原虫 P. berghei 中实现了 DiCre 系统,并表明在哺乳动物和蚊子寄生虫阶段,雷帕霉素诱导的 floxed DNA 序列的切除可以达到非常高的效率。该工具不仅可用于研究无性血阶段的必需基因的功能,还可用于研究疟原虫生命周期的其他阶段的必需基因的功能。

https://cdn.ncbi.nlm.nih.gov/pmc/blobs/422c/7549836/4b7a63a90411/pone.0236616.g001.jpg

文献AI研究员

20分钟写一篇综述,助力文献阅读效率提升50倍。

立即体验

用中文搜PubMed

大模型驱动的PubMed中文搜索引擎

马上搜索

文档翻译

学术文献翻译模型,支持多种主流文档格式。

立即体验