Suppr超能文献

比较宿主-冠状病毒蛋白相互作用网络揭示泛病毒疾病机制。

Comparative host-coronavirus protein interaction networks reveal pan-viral disease mechanisms.

机构信息

Quantitative Biosciences Institute (QBI) COVID-19 Research Group (QCRG), San Francisco, CA 94158, USA.

QBI, University of California, San Francisco, CA 94158, USA.

出版信息

Science. 2020 Dec 4;370(6521). doi: 10.1126/science.abe9403. Epub 2020 Oct 15.

Abstract

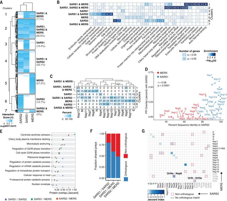
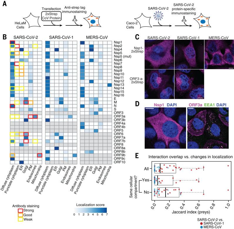
The COVID-19 pandemic, caused by severe acute respiratory syndrome coronavirus 2 (SARS-CoV-2), is a grave threat to public health and the global economy. SARS-CoV-2 is closely related to the more lethal but less transmissible coronaviruses SARS-CoV-1 and Middle East respiratory syndrome coronavirus (MERS-CoV). Here, we have carried out comparative viral-human protein-protein interaction and viral protein localization analyses for all three viruses. Subsequent functional genetic screening identified host factors that functionally impinge on coronavirus proliferation, including Tom70, a mitochondrial chaperone protein that interacts with both SARS-CoV-1 and SARS-CoV-2 ORF9b, an interaction we structurally characterized using cryo-electron microscopy. Combining genetically validated host factors with both COVID-19 patient genetic data and medical billing records identified molecular mechanisms and potential drug treatments that merit further molecular and clinical study.

摘要

由严重急性呼吸系统综合征冠状病毒 2(SARS-CoV-2)引起的 COVID-19 大流行,对公众健康和全球经济构成严重威胁。SARS-CoV-2 与更致命但传播性较低的冠状病毒 SARS-CoV-1 和中东呼吸综合征冠状病毒(MERS-CoV)密切相关。在这里,我们对这三种病毒进行了比较病毒-人类蛋白-蛋白相互作用和病毒蛋白定位分析。随后的功能遗传筛选确定了对冠状病毒增殖具有功能影响的宿主因素,包括 Tom70,一种与 SARS-CoV-1 和 SARS-CoV-2 ORF9b 相互作用的线粒体伴侣蛋白,我们使用冷冻电镜对其结构进行了表征。将经过遗传验证的宿主因素与 COVID-19 患者的遗传数据和医疗计费记录相结合,确定了值得进一步进行分子和临床研究的分子机制和潜在药物治疗方法。

https://cdn.ncbi.nlm.nih.gov/pmc/blobs/bbeb/7808408/cb429972f7ce/370_abe9403_Fa.jpg

文献AI研究员

20分钟写一篇综述,助力文献阅读效率提升50倍。

立即体验

用中文搜PubMed

大模型驱动的PubMed中文搜索引擎

马上搜索

文档翻译

学术文献翻译模型,支持多种主流文档格式。

立即体验