Suppr超能文献

胃蛋白酶原基因家族的全景图与泛癌。

The panoramic picture of pepsinogen gene family with pan-cancer.

机构信息

Tumor Etiology and Screening Department of Cancer Institute and General Surgery, The First Hospital of China Medical University, Shenyang, China.

Key Laboratory of Cancer Etiology and Prevention in Liaoning Education Department, The First Hospital of China Medical University, Shenyang, China.

出版信息

Cancer Med. 2020 Dec;9(23):9064-9080. doi: 10.1002/cam4.3489. Epub 2020 Oct 17.

Abstract

BACKGROUND

It is well known that pepsinogen (PGs), as an important precursor of pepsin performing digestive function, has a good correlation with the occurrence and development of gastric cancer and it is also known that ectopic PGs expression is related to the prognosis of some cancers. However, the panoramic picture of pepsinogen gene family in human cancer is not clear. This study focused on elucidating the expression profile, activated pathway, immune cells infiltration, mutation, and copy number variation of PGs and their potential role in human cancer.

METHOD

Based on the next generation sequence data from TCGA, Oncomine, and CCLE, the molecular changes and clinical correlation of PGs in 33 tumor types were analyzed systematically by R language, including the expression, mutation, and copy number variation of PGs and their correlation with cancer-related signal transduction pathway, immune cell infiltration, and prognostic potential in different cancers.

RESULTS

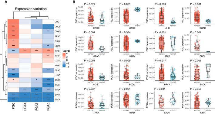
PGs expression profiles appear different in 33 tumors. The transcriptional expression of PGs was detected in 16 of all 33 tumors. PGC was highly expressed in cholangiocarcinoma, colon adenocarcinoma, rectum adenocarcinoma, uterine corpus endometrial carcinoma, bladder urothelial carcinoma and breast cancer, while decreased in stomach adenocarcinoma, kidney renal clear cell carcinoma, prostate adenocarcinoma, lung squamous cell carcinoma, and esophageal carcinoma. PGA3, PGA4, and PGA5 were expressed in most normal tissues, but decreased in cancer tissues. PGs expression was significantly related to the activation or inhibition of many signal transduction pathways, in which PGC and PGA5 are more likely to be associated with cancer-related pathways. PGC participated in 33 regulatory network pathways in pan-cancer, mainly distributed in stomach adenocarcinoma, esophageal carcinoma, and lung squamous cell carcinoma, respectively. PGC and PGA3 expression were significantly correlated with immune cell infiltration. The results of survival analysis showed that different PGs expression play significantly different prognostic roles in different cancers. PGC was correlated with poor survival in brain lower grade glioma, skin cutaneous melanoma, and higher survival in kidney renal clear cell carcinoma, acute myeloid leukemia, mesothelioma, and uveal melanoma. PGA4 was only associated with higher survival in kidney renal clear cell carcinoma. Genetic variation analysis showed that PGC gene often mutated in uterine corpus endometrial carcinoma and stomach adenocarcinoma had extensive copy number amplification in various tumor types. PGC expression was upregulated with the increase of copy number in cholangiocarcinoma, esophageal carcinoma, and kidney renal papillary cell carcinoma, while in stomach adenocarcinoma, PGC was upregulated regardless of whether the copy number was increased or decreased.

CONCLUSIONS

PGs was expressed unevenly in a variety of cancer tissues and was related to many carcinogenic pathways and involved in the immune regulation. PGC participated in 33 regulatory pathways in human cancer. Different PGs expression play significantly different prognostic roles in different cancers. The variation of copy number of PGC gene could affect the PGC expression. These findings suggested that PGs, especially PGC have characteristic of broad-spectrum expression in multiple cancers rather than being confined to the gastric mucosa, which may made PGs be useful biomarkers for prediction/diagnosis/prognosis and effective targets for treatment in human cancer.

摘要

背景

众所周知,胃蛋白酶原(PGs)作为具有消化功能的胃蛋白酶的重要前体,与胃癌的发生发展密切相关,而且异位 PGs 表达与某些癌症的预后有关。然而,胃蛋白酶原基因家族在人类癌症中的全景图尚不清楚。本研究旨在阐明 PGs 的表达谱、激活途径、免疫细胞浸润、突变和拷贝数变异及其在人类癌症中的潜在作用。

方法

基于 TCGA、Oncomine 和 CCLE 的下一代测序数据,本研究通过 R 语言系统分析了 33 种肿瘤中 PGs 的分子变化和临床相关性,包括 PGs 的表达、突变和拷贝数变异及其与不同癌症中癌症相关信号转导途径、免疫细胞浸润和预后的相关性。

结果

PGs 的表达谱在 33 种肿瘤中呈现不同的特征。在所有 33 种肿瘤中,检测到 16 种 PGs 的转录表达。PGC 在胆管癌、结肠腺癌、直肠腺癌、子宫体子宫内膜癌、膀胱尿路上皮癌和乳腺癌中高表达,而在胃癌、肾透明细胞癌、前列腺癌、肺鳞状细胞癌和食管癌中低表达。PGA3、PGA4 和 PGA5 在大多数正常组织中表达,但在癌症组织中减少。PGs 的表达与许多信号转导途径的激活或抑制显著相关,其中 PGC 和 PGA5 更可能与癌症相关途径相关。PGC 参与了泛癌的 33 个调控网络途径,主要分布在胃腺癌、食管癌和肺鳞状细胞癌中。PGC 和 PGA3 的表达与免疫细胞浸润显著相关。生存分析结果表明,不同的 PGs 表达在不同癌症中发挥显著不同的预后作用。PGC 与脑低级别胶质瘤、皮肤黑色素瘤的不良预后相关,与肾透明细胞癌、急性髓细胞白血病、间皮瘤和葡萄膜黑色素瘤的较高生存相关。PGA4 仅与肾透明细胞癌的较高生存相关。遗传变异分析表明,PGC 基因在子宫体子宫内膜癌中经常发生突变,在各种肿瘤类型中广泛发生拷贝数扩增。在胆管癌、食管癌和肾乳头状细胞癌中,随着拷贝数的增加,PGC 的表达上调,而在胃癌中,无论拷贝数增加还是减少,PGC 的表达都上调。

结论

PGs 在多种癌症组织中表达不均匀,与许多致癌途径有关,并参与免疫调节。PGC 参与了人类癌症中的 33 个调控途径。不同的 PGs 表达在不同癌症中发挥显著不同的预后作用。PGC 基因拷贝数的变化可能影响 PGC 的表达。这些发现表明,PGs,尤其是 PGC,在多种癌症中具有广谱表达的特征,而不仅仅局限于胃黏膜,这可能使 PGs 成为人类癌症中预测/诊断/预后的有用生物标志物和有效的治疗靶点。

https://cdn.ncbi.nlm.nih.gov/pmc/blobs/3713/7724489/b28e45b3bf34/CAM4-9-9064-g001.jpg

文献AI研究员

20分钟写一篇综述,助力文献阅读效率提升50倍。

立即体验

用中文搜PubMed

大模型驱动的PubMed中文搜索引擎

马上搜索

文档翻译

学术文献翻译模型,支持多种主流文档格式。

立即体验