Suppr超能文献

GLP-1 受体激动剂在 2 型糖尿病治疗中的应用——最新进展。

GLP-1 receptor agonists in the treatment of type 2 diabetes - state-of-the-art.

机构信息

Diabetes Division, Katholisches Klinikum Bochum, St. Josef Hospital, Ruhr University Bochum, Bochum, Germany.

Diabetes Division, Katholisches Klinikum Bochum, St. Josef Hospital, Ruhr University Bochum, Bochum, Germany.

出版信息

Mol Metab. 2021 Apr;46:101102. doi: 10.1016/j.molmet.2020.101102. Epub 2020 Oct 14.

Abstract

BACKGROUND

GLP-1 receptor agonists (GLP-1 RAs) with exenatide b.i.d. first approved to treat type 2 diabetes in 2005 have been further developed to yield effective compounds/preparations that have overcome the original problem of rapid elimination (short half-life), initially necessitating short intervals between injections (twice daily for exenatide b.i.d.).

SCOPE OF REVIEW

To summarize current knowledge about GLP-1 receptor agonist.

MAJOR CONCLUSIONS

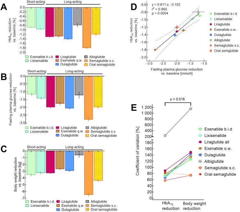
At present, GLP-1 RAs are injected twice daily (exenatide b.i.d.), once daily (lixisenatide and liraglutide), or once weekly (exenatide once weekly, dulaglutide, albiglutide, and semaglutide). A daily oral preparation of semaglutide, which has demonstrated clinical effectiveness close to the once-weekly subcutaneous preparation, was recently approved. All GLP-1 RAs share common mechanisms of action: augmentation of hyperglycemia-induced insulin secretion, suppression of glucagon secretion at hyper- or euglycemia, deceleration of gastric emptying preventing large post-meal glycemic increments, and a reduction in calorie intake and body weight. Short-acting agents (exenatide b.i.d., lixisenatide) have reduced effectiveness on overnight and fasting plasma glucose, but maintain their effect on gastric emptying during long-term treatment. Long-acting GLP-1 RAs (liraglutide, once-weekly exenatide, dulaglutide, albiglutide, and semaglutide) have more profound effects on overnight and fasting plasma glucose and HbA, both on a background of oral glucose-lowering agents and in combination with basal insulin. Effects on gastric emptying decrease over time (tachyphylaxis). Given a similar, if not superior, effectiveness for HbA reduction with additional weight reduction and no intrinsic risk of hypoglycemic episodes, GLP-1RAs are recommended as the preferred first injectable glucose-lowering therapy for type 2 diabetes, even before insulin treatment. However, GLP-1 RAs can be combined with (basal) insulin in either free- or fixed-dose preparations. More recently developed agents, in particular semaglutide, are characterized by greater efficacy with respect to lowering plasma glucose as well as body weight. Since 2016, several cardiovascular (CV) outcome studies have shown that GLP-1 RAs can effectively prevent CV events such as acute myocardial infarction or stroke and associated mortality. Therefore, guidelines particularly recommend treatment with GLP-1 RAs in patients with pre-existing atherosclerotic vascular disease (for example, previous CV events). The evidence of similar effects in lower-risk subjects is not quite as strong. Since sodium/glucose cotransporter-2 (SGLT-2) inhibitor treatment reduces CV events as well (with the effect mainly driven by a reduction in heart failure complications), the individual risk of ischemic or heart failure complications should guide the choice of treatment. GLP-1 RAs may also help prevent renal complications of type 2 diabetes. Other active research areas in the field of GLP-1 RAs are the definition of subgroups within the type 2 diabetes population who particularly benefit from treatment with GLP-1 RAs. These include pharmacogenomic approaches and the characterization of non-responders. Novel indications for GLP-1 RAs outside type 2 diabetes, such as type 1 diabetes, neurodegenerative diseases, and psoriasis, are being explored. Thus, within 15 years of their initial introduction, GLP-1 RAs have become a well-established class of glucose-lowering agents that has the potential for further development and growing impact for treating type 2 diabetes and potentially other diseases.

摘要

背景

2005 年首次批准将每日两次给予艾塞那肽的 GLP-1 受体激动剂(GLP-1 RAs)用于治疗 2 型糖尿病,此后对其进行了进一步开发,生成了更有效的化合物/制剂,克服了最初快速消除(半衰期短)的问题,最初需要在两次注射之间保持较短的间隔(每日两次给予艾塞那肽)。

范围

总结 GLP-1 受体激动剂的当前知识。

主要结论

目前,GLP-1 RAs 每日注射两次(艾塞那肽每日两次)、每日一次(利西那肽和利拉鲁肽)或每周一次(艾塞那肽每周一次、度拉鲁肽、阿必鲁肽和司美格鲁肽)。一种每日口服制剂的司美格鲁肽,其临床疗效与每周一次的皮下制剂相当,最近已获得批准。所有 GLP-1 RAs 都具有共同的作用机制:增强高血糖诱导的胰岛素分泌,抑制高血糖或血糖正常时的胰高血糖素分泌,减缓胃排空以防止餐后血糖大幅升高,并减少热量摄入和体重。短效制剂(艾塞那肽每日两次、利西那肽)对 overnight 和 fasting plasma glucose 的疗效降低,但在长期治疗中仍保持对胃排空的作用。长效 GLP-1 RAs(利拉鲁肽、每周一次的艾塞那肽、度拉鲁肽、阿必鲁肽和司美格鲁肽)对 overnight 和 fasting plasma glucose 和 HbA 的作用更明显,无论是在口服降糖药的背景下,还是与基础胰岛素联合使用时。胃排空作用随时间(脱敏)而降低。鉴于 HbA 降低的效果相似(如果不是更优),同时还能减轻体重且没有低血糖发作的内在风险,GLP-1RAs 被推荐作为 2 型糖尿病首选的第一类注射用降糖治疗药物,甚至在胰岛素治疗之前。但是,GLP-1 RAs 可以与(基础)胰岛素以游离或固定剂量制剂联合使用。最近开发的药物,特别是司美格鲁肽,在降低血糖和体重方面具有更大的疗效。自 2016 年以来,几项心血管(CV)结局研究表明,GLP-1 RAs 可有效预防急性心肌梗死或中风等 CV 事件以及相关死亡率。因此,指南特别建议在有动脉粥样硬化性血管疾病(例如既往 CV 事件)的患者中使用 GLP-1 RAs 进行治疗。在风险较低的患者中,类似效果的证据并不十分确凿。由于钠/葡萄糖共转运蛋白-2(SGLT-2)抑制剂治疗也能降低 CV 事件(其作用主要是通过减少心力衰竭并发症来驱动),因此,缺血或心力衰竭并发症的个体风险应指导治疗选择。GLP-1 RAs 可能还有助于预防 2 型糖尿病的肾脏并发症。GLP-1 RAs 领域的其他活跃研究领域是确定特别受益于 GLP-1 RA 治疗的 2 型糖尿病患者亚组。这些包括药物基因组学方法和对无应答者的特征描述。GLP-1 RAs 在 2 型糖尿病以外的其他疾病中的新适应证正在探索中,例如 1 型糖尿病、神经退行性疾病和银屑病。因此,在最初引入 15 年内,GLP-1 RAs 已成为一种成熟的降糖药物类别,具有进一步发展和扩大治疗 2 型糖尿病和潜在其他疾病的潜力。

https://cdn.ncbi.nlm.nih.gov/pmc/blobs/3c31/8085572/fd96b3e90f62/gr1.jpg

文献AI研究员

20分钟写一篇综述,助力文献阅读效率提升50倍。

立即体验

用中文搜PubMed

大模型驱动的PubMed中文搜索引擎

马上搜索

文档翻译

学术文献翻译模型,支持多种主流文档格式。

立即体验