Suppr超能文献

异去氧土木香内酯使硫氧还蛋白还原酶1失活并激活ROS介导的JNK信号通路,从而增强顺铂在人结肠癌细胞中的疗效。

Isodeoxyelephantopin Inactivates Thioredoxin Reductase 1 and Activates ROS-Mediated JNK Signaling Pathway to Exacerbate Cisplatin Effectiveness in Human Colon Cancer Cells.

作者信息

Hong Lin, Chen Jundixia, Wu Fang, Wu Fengjiao, Shen Xin, Zheng Peisen, Shao Rongrong, Lu Kongqin, Liu Zhiguo, Chen Daoxing, Liang Guang, Cai Yuepiao, Zou Peng, Xia Yiqun

机构信息

The First Affiliated Hospital of Wenzhou Medical University, Wenzhou Medical University, Wenzhou, China.

Cancer and Anticancer Drug Research Center, School of Pharmaceutical Sciences, Wenzhou Medical University, Wenzhou, China.

出版信息

Front Cell Dev Biol. 2020 Sep 22;8:580517. doi: 10.3389/fcell.2020.580517. eCollection 2020.

Abstract

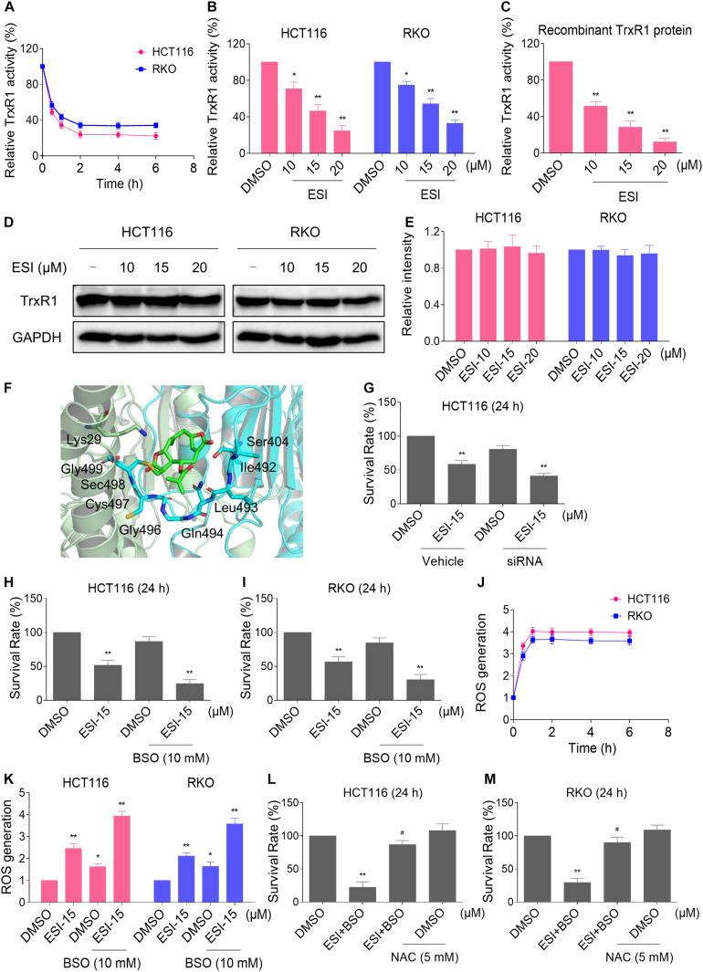
Colon cancer is one of the leading causes of cancer-related death in the world. The development of new drugs and therapeutic strategies for patients with colon cancer are urgently needed. Isodeoxyelephantopin (ESI), a sesquiterpene lactone isolated from the medicinal plant L., has been reported to exert antitumor effects on several cancer cells. However, the molecular mechanisms underlying the action of ESI is still elusive. In the present study, we found that ESI potently suppressed cell proliferation in human colon cancer cells. Furthermore, our results showed that ESI treatment markedly increased cellular reactive oxygen species (ROS) levels by inhibiting thioredoxin reductase 1 (TrxR1) activity, which leads to activation of the JNK signaling pathway and eventually cell death in HCT116 and RKO cells. Importantly, we found that ESI markedly enhanced cisplatin-induced cytotoxicity in HCT116 and RKO cells. Combination of ESI and cisplatin significantly increased the production of ROS, resulting in activation of the JNK signaling pathway in HCT116 and RKO cells. , we found that ESI combined with cisplatin significantly suppressed tumor growth in HCT116 xenograft models. Together, our study provide a preclinical proof-of-concept for ESI as a potential strategy for colon cancer treatment.

摘要

结肠癌是全球癌症相关死亡的主要原因之一。迫切需要为结肠癌患者开发新的药物和治疗策略。异去氧土沉香素(ESI)是一种从药用植物中分离得到的倍半萜内酯,据报道对几种癌细胞具有抗肿瘤作用。然而,ESI作用的分子机制仍然不清楚。在本研究中,我们发现ESI能有效抑制人结肠癌细胞的增殖。此外,我们的结果表明,ESI处理通过抑制硫氧还蛋白还原酶1(TrxR1)的活性,显著提高细胞内活性氧(ROS)水平,这导致JNK信号通路的激活,并最终导致HCT116和RKO细胞死亡。重要的是,我们发现ESI显著增强顺铂对HCT116和RKO细胞的细胞毒性。ESI和顺铂联合使用显著增加了ROS的产生,导致HCT116和RKO细胞中JNK信号通路的激活。此外,我们发现ESI与顺铂联合使用显著抑制了HCT116异种移植模型中的肿瘤生长。总之,我们的研究为ESI作为一种潜在的结肠癌治疗策略提供了临床前概念验证。

https://cdn.ncbi.nlm.nih.gov/pmc/blobs/97b8/7536313/0a5a4a618264/fcell-08-580517-g001.jpg

文献AI研究员

20分钟写一篇综述,助力文献阅读效率提升50倍。

立即体验

用中文搜PubMed

大模型驱动的PubMed中文搜索引擎

马上搜索

文档翻译

学术文献翻译模型,支持多种主流文档格式。

立即体验