Suppr超能文献

COVID-19 肺炎患者单核细胞的生物能量改变和线粒体功能障碍。

Altered bioenergetics and mitochondrial dysfunction of monocytes in patients with COVID-19 pneumonia.

机构信息

Department of Medical and Surgical Sciences for Children and Adults, University of Modena and Reggio Emilia, Modena, Italy.

Department of Life Sciences, University of Modena and Reggio Emilia, Modena, Italy.

出版信息

EMBO Mol Med. 2020 Dec 7;12(12):e13001. doi: 10.15252/emmm.202013001. Epub 2020 Nov 5.

Abstract

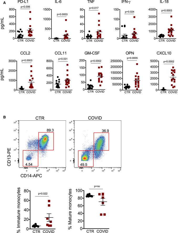
In patients infected by SARS-CoV-2 who experience an exaggerated inflammation leading to pneumonia, monocytes likely play a major role but have received poor attention. Thus, we analyzed peripheral blood monocytes from patients with COVID-19 pneumonia and found that these cells show signs of altered bioenergetics and mitochondrial dysfunction, had a reduced basal and maximal respiration, reduced spare respiratory capacity, and decreased proton leak. Basal extracellular acidification rate was also diminished, suggesting reduced capability to perform aerobic glycolysis. Although COVID-19 monocytes had a reduced ability to perform oxidative burst, they were still capable of producing TNF and IFN-γ in vitro. A significantly high amount of monocytes had depolarized mitochondria and abnormal mitochondrial ultrastructure. A redistribution of monocyte subsets, with a significant expansion of intermediate/pro-inflammatory cells, and high amounts of immature monocytes were found, along with a concomitant compression of classical monocytes, and an increased expression of inhibitory checkpoints like PD-1/PD-L1. High plasma levels of several inflammatory cytokines and chemokines, including GM-CSF, IL-18, CCL2, CXCL10, and osteopontin, finally confirm the importance of monocytes in COVID-19 immunopathogenesis.

摘要

在感染 SARS-CoV-2 的患者中,过度炎症导致肺炎,单核细胞可能发挥主要作用,但它们受到的关注较少。因此,我们分析了 COVID-19 肺炎患者的外周血单核细胞,发现这些细胞表现出代谢改变和线粒体功能障碍的迹象,基础和最大呼吸减少,备用呼吸能力降低,质子漏减少。基础细胞外酸化率也降低,表明有氧糖酵解能力降低。尽管 COVID-19 单核细胞的氧化爆发能力降低,但它们仍然能够在体外产生 TNF 和 IFN-γ。大量单核细胞的线粒体去极化和线粒体超微结构异常。发现单核细胞亚群重新分布,中间/促炎细胞显著扩增,大量不成熟单核细胞,同时经典单核细胞受到压缩,抑制性检查点如 PD-1/PD-L1 的表达增加。几种炎症细胞因子和趋化因子的高血浆水平,包括 GM-CSF、IL-18、CCL2、CXCL10 和骨桥蛋白,最终证实了单核细胞在 COVID-19 免疫发病机制中的重要性。

https://cdn.ncbi.nlm.nih.gov/pmc/blobs/9eaa/7721362/652f576e60b7/EMMM-12-e13001-g002.jpg

文献AI研究员

20分钟写一篇综述,助力文献阅读效率提升50倍。

立即体验

用中文搜PubMed

大模型驱动的PubMed中文搜索引擎

马上搜索

文档翻译

学术文献翻译模型,支持多种主流文档格式。

立即体验