Suppr超能文献

转录组学和蛋白质组学对致死性 COVID-19 病例中宿主反应的研究。

Transcriptional and proteomic insights into the host response in fatal COVID-19 cases.

机构信息

Department of Immunology, Blavatnik Institute, Harvard Medical School, Boston, MA 02115.

Institute of Pathology, Tongji Hospital, Tongji Medical College, Huazhong University of Science and Technology, 430074 Wuhan, P. R. China.

出版信息

Proc Natl Acad Sci U S A. 2020 Nov 10;117(45):28336-28343. doi: 10.1073/pnas.2018030117. Epub 2020 Oct 20.

Abstract

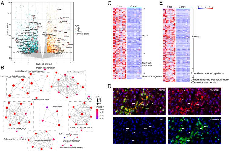
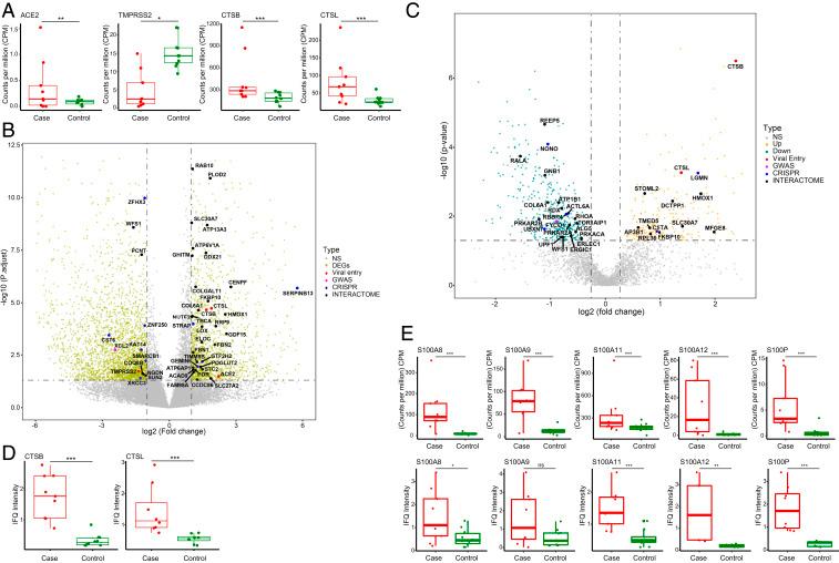
Coronavirus disease 2019 (COVID-19), the global pandemic caused by SARS-CoV-2, has resulted thus far in greater than 933,000 deaths worldwide; yet disease pathogenesis remains unclear. Clinical and immunological features of patients with COVID-19 have highlighted a potential role for changes in immune activity in regulating disease severity. However, little is known about the responses in human lung tissue, the primary site of infection. Here we show that pathways related to neutrophil activation and pulmonary fibrosis are among the major up-regulated transcriptional signatures in lung tissue obtained from patients who died of COVID-19 in Wuhan, China. Strikingly, the viral burden was low in all samples, which suggests that the patient deaths may be related to the host response rather than an active fulminant infection. Examination of the colonic transcriptome of these patients suggested that SARS-CoV-2 impacted host responses even at a site with no obvious pathogenesis. Further proteomics analysis validated our transcriptome findings and identified several key proteins, such as the SARS-CoV-2 entry-associated protease cathepsins B and L and the inflammatory response modulator S100A8/A9, that are highly expressed in fatal cases, revealing potential drug targets for COVID-19.

摘要

2019 年冠状病毒病(COVID-19)是由严重急性呼吸综合征冠状病毒 2 (SARS-CoV-2)引起的全球性大流行疾病,迄今为止已导致全球超过 93.3 万人死亡;然而,其发病机制仍不清楚。COVID-19 患者的临床和免疫学特征强调了免疫活性变化在调节疾病严重程度方面的潜在作用。然而,对于人类肺部组织中的反应,即感染的主要部位,我们知之甚少。在这里,我们发现与中性粒细胞激活和肺纤维化相关的途径是在中国武汉死于 COVID-19 的患者肺部组织中主要上调的转录特征之一。引人注目的是,所有样本中的病毒载量都很低,这表明患者死亡可能与宿主反应有关,而不是活跃的暴发性感染。对这些患者的结肠转录组的检查表明,SARS-CoV-2 甚至在没有明显发病机制的部位也影响宿主反应。进一步的蛋白质组学分析验证了我们的转录组发现,并鉴定了几个关键蛋白,如 SARS-CoV-2 进入相关蛋白酶组织蛋白酶 B 和 L 以及炎症反应调节剂 S100A8/A9,它们在致命病例中高度表达,为 COVID-19 揭示了潜在的药物靶点。

https://cdn.ncbi.nlm.nih.gov/pmc/blobs/3f59/7668053/56492418aa11/pnas.2018030117fig01.jpg

文献AI研究员

20分钟写一篇综述,助力文献阅读效率提升50倍。

立即体验

用中文搜PubMed

大模型驱动的PubMed中文搜索引擎

马上搜索

文档翻译

学术文献翻译模型,支持多种主流文档格式。

立即体验