Suppr超能文献

囊泡运输在顶复门动物中的密码:SEC1/Munc18 和 SNARE 蛋白。

The ZIP Code of Vesicle Trafficking in Apicomplexa: SEC1/Munc18 and SNARE Proteins.

机构信息

Department of Microbiology and Molecular Medicine, CMU, Faculty of Medicine, University of Geneva, Geneva, Switzerland.

Department of Molecular Biology and Immunology, Bernhard Nocht Institute for Tropical Medicine, Hamburg, Germany.

出版信息

mBio. 2020 Oct 20;11(5):e02092-20. doi: 10.1128/mBio.02092-20.

Abstract

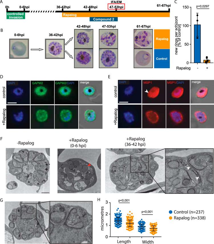
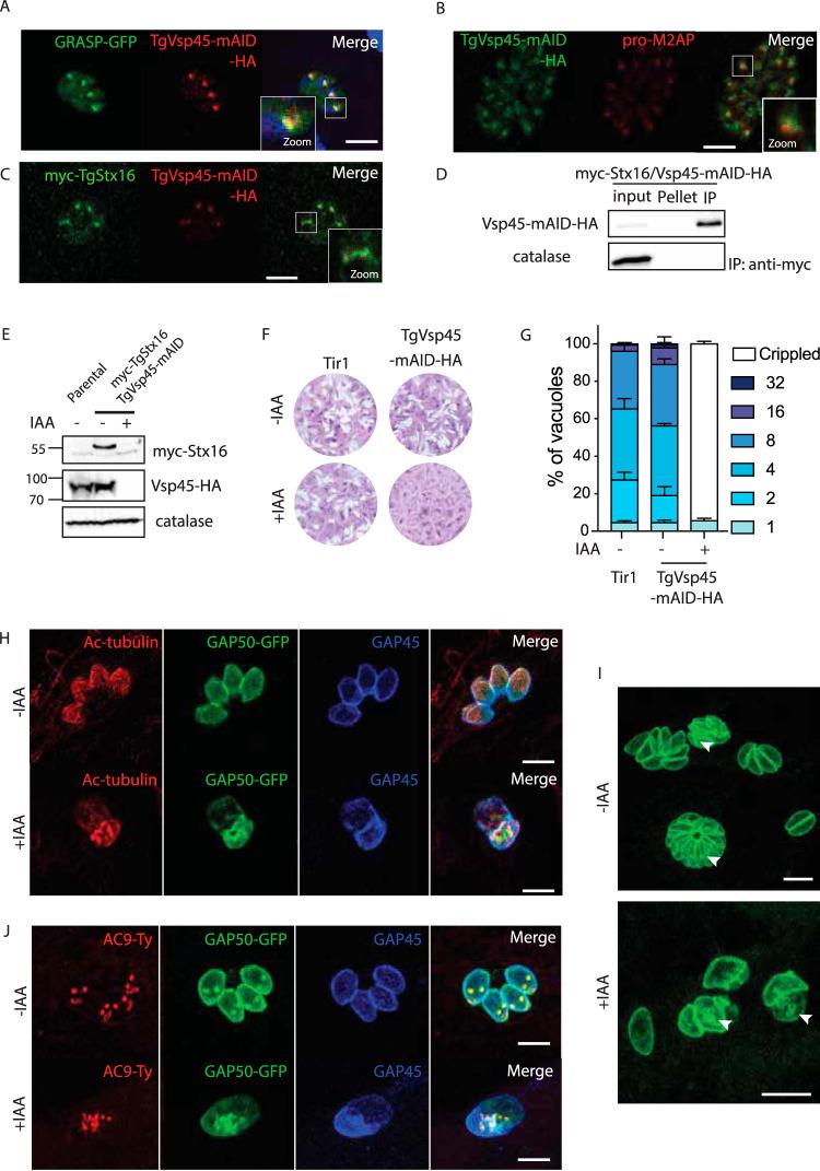
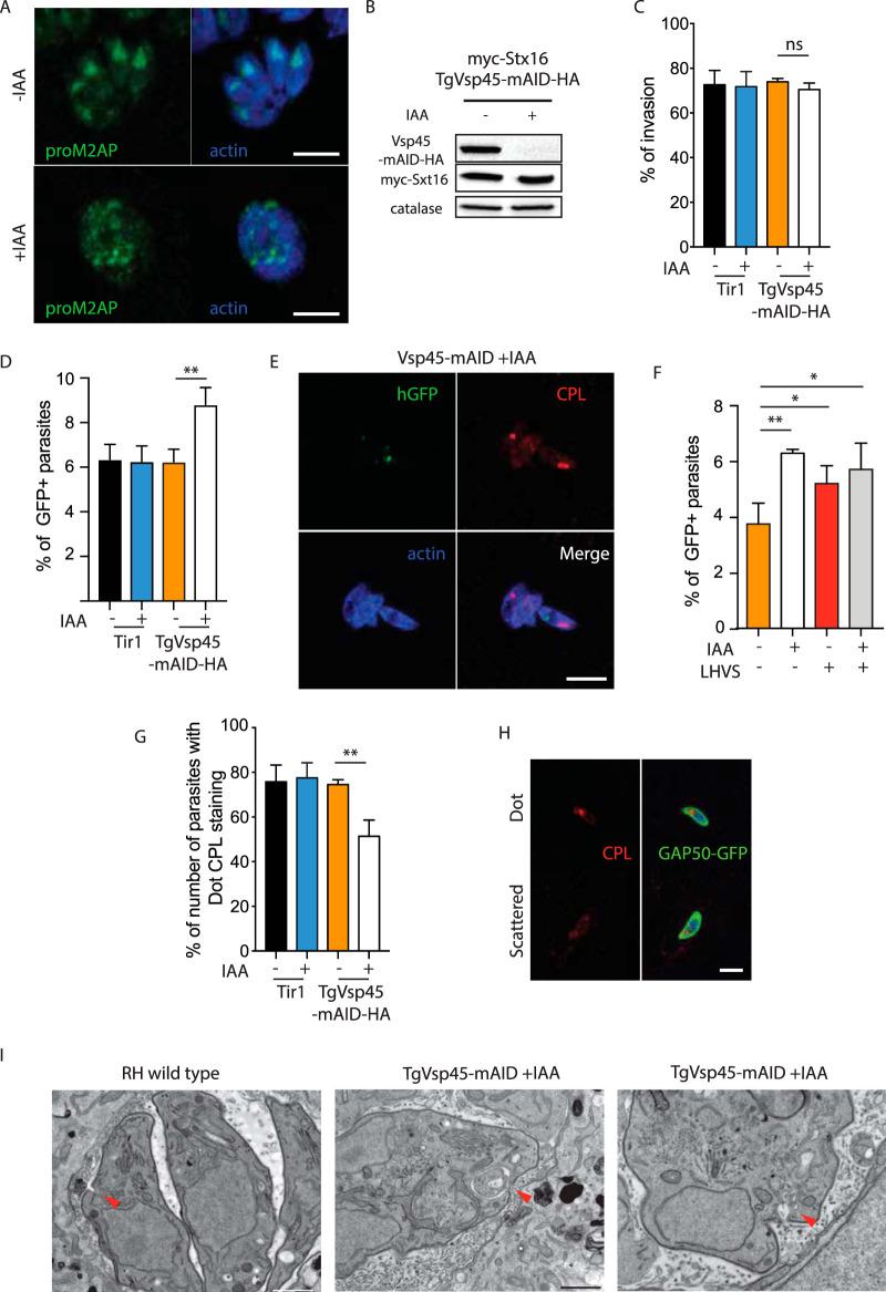
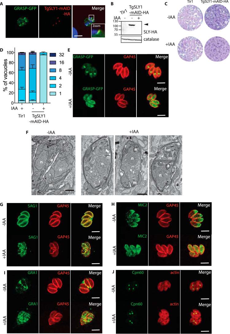
Apicomplexans are obligate intracellular parasites harboring three sets of unique secretory organelles termed micronemes, rhoptries, and dense granules that are dedicated to the establishment of infection in the host cell. Apicomplexans rely on the endolysosomal system to generate the secretory organelles and to ingest and digest host cell proteins. These parasites also possess a metabolically relevant secondary endosymbiotic organelle, the apicoplast, which relies on vesicular trafficking for correct incorporation of nuclear-encoded proteins into the organelle. Here, we demonstrate that the trafficking and destination of vesicles to the unique and specialized parasite compartments depend on SNARE proteins that interact with tethering factors. Specifically, all secreted proteins depend on the function of SLY1 at the Golgi. In addition to a critical role in trafficking of endocytosed host proteins, TgVps45 is implicated in the biogenesis of the inner membrane complex (alveoli) in both and , likely acting in a coordinated manner with Stx16 and Stx6. Finally, Stx12 localizes to the endosomal-like compartment and is involved in the trafficking of proteins to the apical secretory organelles rhoptries and micronemes as well as to the apicoplast. The phylum of Apicomplexa groups medically relevant parasites such as those responsible for malaria and toxoplasmosis. As members of the Alveolata superphylum, these protozoans possess specialized organelles in addition to those found in all members of the eukaryotic kingdom. Vesicular trafficking is the major route of communication between membranous organelles. Neither the molecular mechanism that allows communication between organelles nor the vesicular fusion events that underlie it are completely understood in Apicomplexa. Here, we assessed the function of SEC1/Munc18 and SNARE proteins to identify factors involved in the trafficking of vesicles between these various organelles. We show that SEC1/Munc18 in interaction with SNARE proteins allows targeting of vesicles to the inner membrane complex, prerhoptries, micronemes, apicoplast, and vacuolar compartment from the endoplasmic reticulum, Golgi apparatus, or endosomal-like compartment. These data provide an exciting look at the "ZIP code" of vesicular trafficking in apicomplexans, essential for precise organelle biogenesis, homeostasis, and inheritance.

摘要

顶复门生物是专性细胞内寄生虫,拥有三套独特的分泌细胞器,分别称为微线体、棒状体和致密颗粒,这些细胞器专门用于在宿主细胞中建立感染。顶复门生物依赖内体溶酶体系统来产生分泌细胞器,并摄取和消化宿主细胞蛋白。这些寄生虫还拥有一个与代谢相关的次生性内共生细胞器,即类锥体,它依赖于小泡运输将核编码蛋白正确地掺入细胞器中。在这里,我们证明了小泡向独特而专门的寄生虫隔室的运输和归宿取决于与 tethering factors 相互作用的 SNARE 蛋白。具体来说,所有分泌蛋白都依赖高尔基体上的 SLY1 发挥功能。除了在摄取的宿主蛋白运输中发挥关键作用外,TgVps45 还参与了 和 的内膜复合物(泡状结构)的生物发生,可能与 Stx16 和 Stx6 以协调的方式发挥作用。最后,Stx12 定位于类似内体的隔室,并参与蛋白向顶端分泌细胞器棒状体和微线体以及类锥体的运输。顶复门生物包括了一些医学相关的寄生虫,如引起疟疾和弓形体病的寄生虫。作为纤毛门超门的成员,这些原生动物除了具有真核生物所有成员都具有的细胞器外,还拥有专门的细胞器。小泡运输是膜性细胞器之间主要的通讯途径。在顶复门生物中,既不完全了解允许细胞器之间通讯的分子机制,也不完全了解构成其基础的小泡融合事件。在这里,我们评估了 SEC1/Munc18 和 SNARE 蛋白的功能,以确定参与这些不同细胞器之间小泡运输的因素。我们发现,SEC1/Munc18 与 SNARE 蛋白相互作用,允许小泡从内质网、高尔基体或类似内体的隔室靶向内膜复合物、前棒状体、微线体、类锥体和液泡隔室。这些数据为顶复门生物中小泡运输的“ZIP code”提供了令人兴奋的视角,这对于精确的细胞器生物发生、动态平衡和遗传至关重要。

https://cdn.ncbi.nlm.nih.gov/pmc/blobs/faa3/7587439/9f1530b82d19/mBio.02092-20-f0001.jpg

文献AI研究员

20分钟写一篇综述,助力文献阅读效率提升50倍。

立即体验

用中文搜PubMed

大模型驱动的PubMed中文搜索引擎

马上搜索

文档翻译

学术文献翻译模型,支持多种主流文档格式。

立即体验