Suppr超能文献

鉴定 G-四链体抗体揭示了对 G4 DNA 构象的差异特异性。

Characterization of G-quadruplex antibody reveals differential specificity for G4 DNA forms.

机构信息

Department of Biochemistry, Indian Institute of Science, Bangalore 560012, India.

出版信息

DNA Res. 2020 Dec 3;27(5). doi: 10.1093/dnares/dsaa024.

Abstract

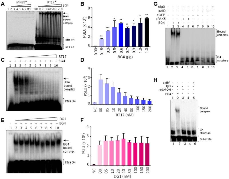
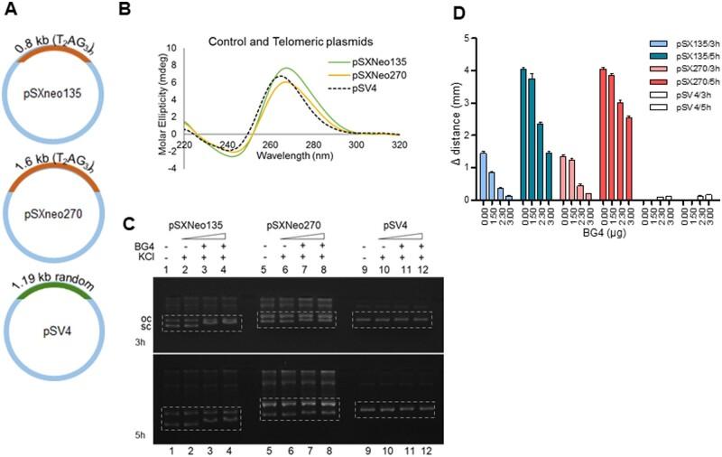
Accumulating evidence suggests that human genome can fold into non-B DNA structures, when appropriate sequence and favourable conditions are present. Among these, G-quadruplexes (G4-DNA) are associated with gene regulation, chromosome fragility and telomere maintenance. Although several techniques are used in detecting such structures in vitro, understanding their intracellular existence has been challenging. Recently, an antibody, BG4, was described to study G4 structures within cells. Here, we characterize BG4 for its affinity towards G4-DNA, using several biochemical and biophysical tools. BG4 bound to G-rich DNA derived from multiple genes that form G-quadruplexes, unlike complementary C-rich or random sequences. BLI studies revealed robust binding affinity (Kd = 17.4 nM). Gel shift assays show BG4 binds to inter- and intramolecular G4-DNA, when it is in parallel orientation. Mere presence of G4-motif in duplex DNA is insufficient for antibody recognition. Importantly, BG4 can bind to G4-DNA within telomere sequence in a supercoiled plasmid. Finally, we show that BG4 binds to form efficient foci in four cell lines, irrespective of their lineage, demonstrating presence of G4-DNA in genome. Importantly, number of BG4 foci within the cells can be modulated, upon knockdown of G4-resolvase, WRN. Thus, we establish specificity of BG4 towards G4-DNA and discuss its potential applications.

摘要

越来越多的证据表明,人类基因组在适当的序列和有利条件下可以折叠成非 B 型 DNA 结构。其中,G-四链体(G4-DNA)与基因调控、染色体脆弱性和端粒维持有关。尽管有几种技术用于在体外检测这些结构,但理解它们在细胞内的存在一直具有挑战性。最近,一种名为 BG4 的抗体被描述用于研究细胞内的 G4 结构。在这里,我们使用几种生化和生物物理工具来表征 BG4 对 G4-DNA 的亲和力。BG4 与来自多个形成 G-四链体的基因的富含 G 的 DNA 结合,而与互补的 C 丰富或随机序列不同。BLI 研究显示出强大的结合亲和力(Kd = 17.4 nM)。凝胶迁移分析显示,当 BG4 处于平行取向时,它可以与分子内和分子间的 G4-DNA 结合。仅仅在双链 DNA 中存在 G4 基序不足以被抗体识别。重要的是,BG4 可以与超螺旋质粒中端粒序列中的 G4-DNA 结合。最后,我们表明,BG4 可以在四个细胞系中形成有效的焦点,无论其谱系如何,证明基因组中存在 G4-DNA。重要的是,在 G4 解旋酶 WRN 敲低后,细胞内 BG4 焦点的数量可以调节。因此,我们确定了 BG4 对 G4-DNA 的特异性,并讨论了其潜在应用。

https://cdn.ncbi.nlm.nih.gov/pmc/blobs/ccbb/7711166/c09350b1beb9/dsaa024f1.jpg

文献AI研究员

20分钟写一篇综述,助力文献阅读效率提升50倍。

立即体验

用中文搜PubMed

大模型驱动的PubMed中文搜索引擎

马上搜索

文档翻译

学术文献翻译模型,支持多种主流文档格式。

立即体验