Suppr超能文献

残迹样蛋白 1 是一种由胰腺和基底样乳腺癌表达的共享靶向性肿瘤-胎盘抗原。

Vestigial-like 1 is a shared targetable cancer-placenta antigen expressed by pancreatic and basal-like breast cancers.

机构信息

Department of Melanoma Medical Oncology, UT MD Anderson Cancer Center, Houston, TX, USA.

Department of Hematopathology, UT MD Anderson Cancer Center, Houston, TX, USA.

出版信息

Nat Commun. 2020 Oct 21;11(1):5332. doi: 10.1038/s41467-020-19141-w.

Abstract

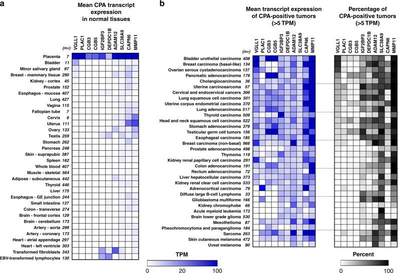
Cytotoxic T lymphocyte (CTL)-based cancer immunotherapies have shown great promise for inducing clinical regressions by targeting tumor-associated antigens (TAA). To expand the TAA landscape of pancreatic ductal adenocarcinoma (PDAC), we performed tandem mass spectrometry analysis of HLA class I-bound peptides from 35 PDAC patient tumors. This identified a shared HLA-A0101 restricted peptide derived from co-transcriptional activator Vestigial-like 1 (VGLL1) as a putative TAA demonstrating overexpression in multiple tumor types and low or absent expression in essential normal tissues. Here we show that VGLL1-specific CTLs expanded from the blood of a PDAC patient could recognize and kill in an antigen-specific manner a majority of HLA-A0101 allogeneic tumor cell lines derived not only from PDAC, but also bladder, ovarian, gastric, lung, and basal-like breast cancers. Gene expression profiling reveals VGLL1 as a member of a unique group of cancer-placenta antigens (CPA) that may constitute immunotherapeutic targets for patients with multiple cancer types.

摘要

基于细胞毒性 T 淋巴细胞 (CTL) 的癌症免疫疗法通过靶向肿瘤相关抗原 (TAA) 显示出了诱导临床消退的巨大潜力。为了扩大胰腺导管腺癌 (PDAC) 的 TAA 图谱,我们对来自 35 名 PDAC 患者肿瘤的 HLA Ⅰ类结合肽进行了串联质谱分析。这鉴定出一种源自共转录激活因子 Vestigial-like 1 (VGLL1) 的 HLA-A0101 限制性共享肽,作为一种潜在的 TAA,在多种肿瘤类型中过表达,而在必需的正常组织中低表达或不存在。在这里,我们表明,从一名 PDAC 患者的血液中扩增出的 VGLL1 特异性 CTL 能够以抗原特异性的方式识别和杀伤大多数 HLA-A0101 同种异体肿瘤细胞系,这些细胞系不仅源自 PDAC,还源自膀胱癌、卵巢癌、胃癌、肺癌和基底样乳腺癌。基因表达谱分析显示 VGLL1 是一组独特的癌症胎盘抗原 (CPA) 的成员,这些抗原可能成为多种癌症类型患者的免疫治疗靶点。

https://cdn.ncbi.nlm.nih.gov/pmc/blobs/c6ca/7577998/21f856dda895/41467_2020_19141_Fig1_HTML.jpg

文献AI研究员

20分钟写一篇综述,助力文献阅读效率提升50倍。

立即体验

用中文搜PubMed

大模型驱动的PubMed中文搜索引擎

马上搜索

文档翻译

学术文献翻译模型,支持多种主流文档格式。

立即体验