Suppr超能文献

长链非编码RNA MIR100HG通过靶向miR-5590-3p/OTX1轴促进三阴性乳腺癌细胞的迁移、侵袭和增殖。

Long non-coding RNA MIR100HG promotes the migration, invasion and proliferation of triple-negative breast cancer cells by targeting the miR-5590-3p/OTX1 axis.

作者信息

Chen Fei-Yu, Zhou Zhi-Yang, Zhang Ke-Jing, Pang Jian, Wang Shou-Man

机构信息

Department of Breast Surgery, Xiangya Hospital, Central South University, No. 87 Xiangya Road, Changsha, 410008 Hunan People's Republic of China.

Clinical Research Center For Breast Cancer In Hunan Province, Changsha, 410008 Hunan People's Republic of China.

出版信息

Cancer Cell Int. 2020 Oct 16;20:508. doi: 10.1186/s12935-020-01580-6. eCollection 2020.

Abstract

BACKGROUND

As an aggressive subtype of breast cancer with a high risk of recurrence, triple-negative breast cancer (TNBC) lacks available treatment targets. LncRNA MIR100HG promotes cell proliferation in TNBC. However, few studies have investigated the molecular mechanism of MIR100HG in TNBC. Thus, additional in-depth investigations are needed to unravel its associated regulatory mechanism.

METHODS

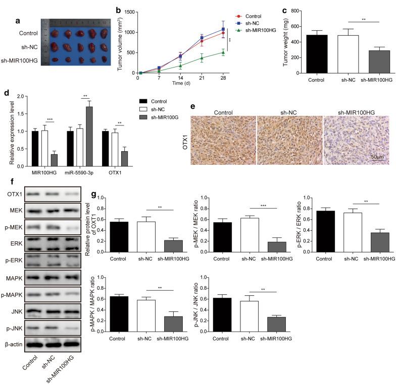
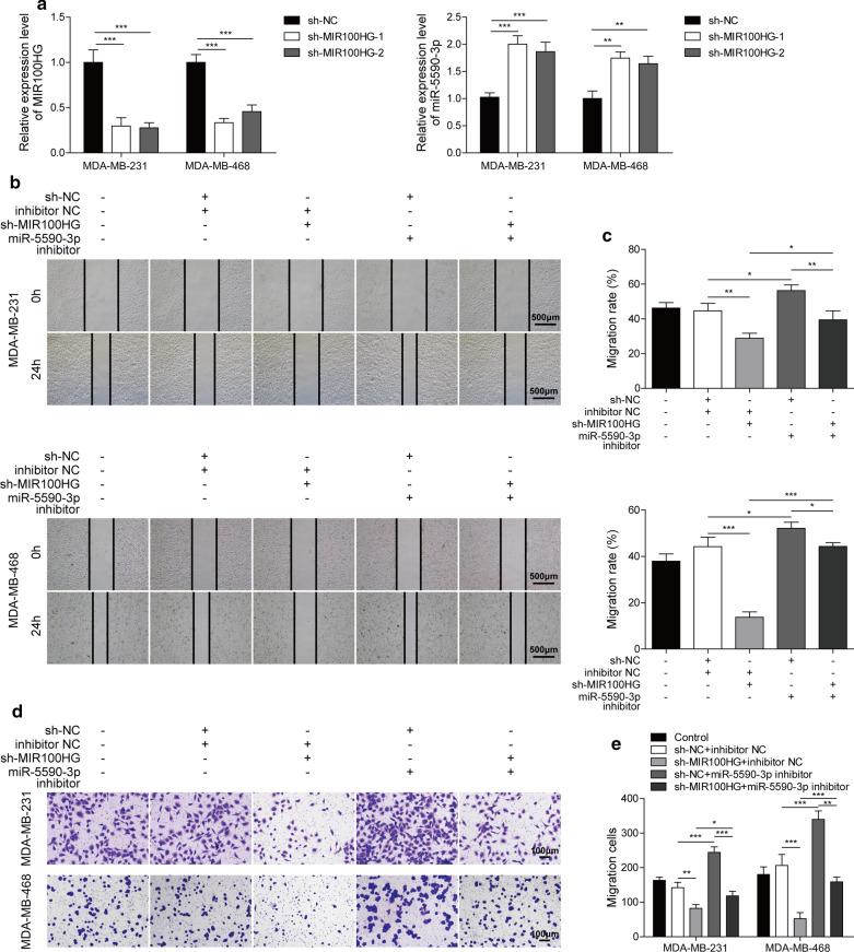
MIR100HG and miR-5590-3p expression in TNBC tissue samples and cell lines was detected by RT-qPCR. Flow cytometry, transwell, wound-healing, CCK8 and colony formation assays were performed to analyse cell apoptosis, cell cycle, invasion, migration and proliferation. The protein expression of orthodenticle homeobox 1 (OTX1) and proteins in the ERK/MAPK signalling pathway were assessed by western blot analysis. Bioinformatics and luciferase assay were performed to predict and validate the interaction between MIR100HG and miR-5590-3p as well as OTX1 and miR-5590-3p. RNA immunoprecipitation (RIP) was used to detect the interaction between MIR100HG and miR-5590-3p. Subcutaneous tumour growth was observed in nude mice. Immunohistochemistry (IHC) analysis was used to assess OTX1 expression in tumour tissues.

RESULTS

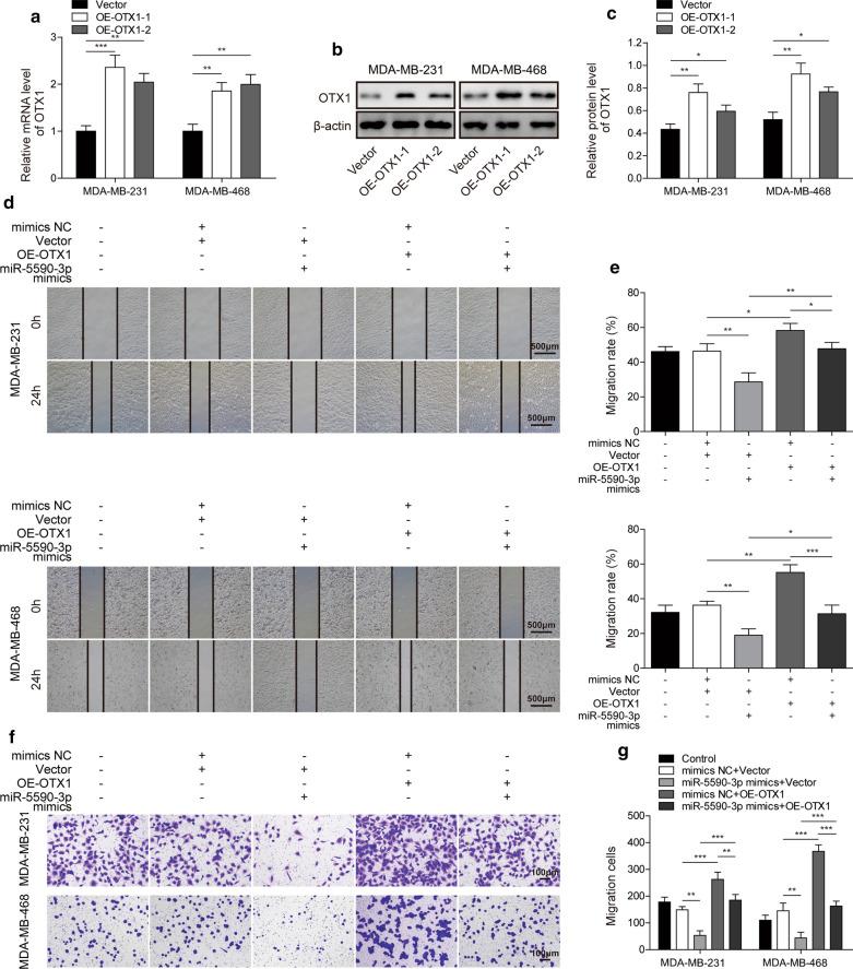
MIR100HG expression was upregulated, whereas that of miR-5590-3p was downregulated in TNBC. MIR100HG was shown to directly interact with miR-5590-3p. Furthermore, MIR100HG knockdown could promote TNBC cell apoptosis and cell cycle arrest in G0/G1 phase while inhibiting migration, invasion and proliferation. Furthermore, miR-5590-3p inhibition showed the opposite results and could reverse the effect of MIR100HG knockdown in TNBC cells. MiR-5590-3p downregulated the ERK/MAPK signalling pathway, suppressed the migration, invasion and proliferation of TNBC cells and promoted their apoptosis and cell cycle arrest in G0/G1 phase by targeting OTX1. In addition, MIR100HG knockdown inhibited OTX1 expression by upregulating miR-5590-3p in vivo, thereby inhibiting tumour growth.

CONCLUSIONS

MIR100HG promotes the progression of TNBC by sponging miR-5590-3p, thereby upregulating OTX1, suggesting a new potential treatment target for TNBC.

摘要

背景

三阴性乳腺癌(TNBC)作为一种具有高复发风险的侵袭性乳腺癌亚型,缺乏可用的治疗靶点。长链非编码RNA MIR100HG促进TNBC细胞增殖。然而,很少有研究探讨MIR100HG在TNBC中的分子机制。因此,需要进一步深入研究以揭示其相关调控机制。

方法

采用RT-qPCR检测TNBC组织样本和细胞系中MIR100HG和miR-5590-3p的表达。通过流式细胞术、Transwell实验、伤口愈合实验、CCK8实验和集落形成实验分析细胞凋亡、细胞周期、侵袭、迁移和增殖情况。采用蛋白质免疫印迹分析评估正齿同源盒1(OTX1)的蛋白表达以及ERK/MAPK信号通路中的蛋白表达。进行生物信息学和荧光素酶实验以预测和验证MIR100HG与miR-5590-3p以及OTX1与miR-5590-3p之间的相互作用。采用RNA免疫沉淀(RIP)实验检测MIR100HG与miR-5590-3p之间的相互作用。观察裸鼠皮下肿瘤生长情况。采用免疫组织化学(IHC)分析评估肿瘤组织中OTX1的表达。

结果

TNBC中MIR100HG表达上调,而miR-5590-3p表达下调。MIR100HG被证明可直接与miR-5590-3p相互作用。此外,敲低MIR100HG可促进TNBC细胞凋亡并使细胞周期停滞于G0/G1期,同时抑制迁移、侵袭和增殖。此外,抑制miR-5590-3p则出现相反结果,且可逆转敲低MIR100HG对TNBC细胞的影响。miR-5590-3p通过靶向OTX1下调ERK/MAPK信号通路,抑制TNBC细胞的迁移、侵袭和增殖,并促进其凋亡以及使细胞周期停滞于G0/G1期。此外,敲低MIR100HG在体内通过上调miR-5590-3p抑制OTX1表达,从而抑制肿瘤生长。

结论

MIR100HG通过吸附miR-5590-3p促进TNBC进展,从而上调OTX1,提示TNBC有新的潜在治疗靶点。

https://cdn.ncbi.nlm.nih.gov/pmc/blobs/4483/7568413/7f17a2091bbc/12935_2020_1580_Fig1_HTML.jpg

文献AI研究员

20分钟写一篇综述,助力文献阅读效率提升50倍。

立即体验

用中文搜PubMed

大模型驱动的PubMed中文搜索引擎

马上搜索

文档翻译

学术文献翻译模型,支持多种主流文档格式。

立即体验