Suppr超能文献

人参皂苷 Rg3 通过调节髓源抑制细胞抑制乳腺癌肿瘤干细胞干性和间充质转化的作用。

Inhibitory effect of ginsenoside Rg3 on cancer stemness and mesenchymal transition in breast cancer via regulation of myeloid-derived suppressor cells.

机构信息

Department of Research Center, Dongnam Institute of Radiological & Medical Sciences, Busan, Republic of Korea.

出版信息

PLoS One. 2020 Oct 22;15(10):e0240533. doi: 10.1371/journal.pone.0240533. eCollection 2020.

Abstract

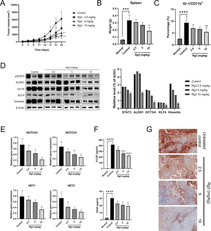
Ginsenoside Rg3 (Rg3) has been studied in several cancer models and is suggested to act through various pharmacological effects. We investigated the anticancer properties of Rg3 through myeloid-derived suppressor cell (MDSC) modulation in FM3A mouse mammary carcinoma cells. The effects of Rg3 on MDSCs and consequent changes in cancer stem-like cells (CSCs) and epithelial-mesenchymal transition (EMT) were evaluated by diverse methods. MDSCs promoted cancer by enhancing breast cancer stemness and promoting EMT. Rg3 at a dose without obvious cytotoxicity downregulated MDSCs and repressed MDSC-induced cancer stemness and EMT. Mechanistic investigations suggested that these inhibitory effects of Rg3 on MDSCs and corresponding cancer progression depend upon suppression of the STAT3-dependent pathway, tumor-derived cytokines, and the NOTCH signaling pathway. In a mouse model, MDSCs accelerated tumor progression, and Rg3 delayed tumor growth, which is consistent with the results of in vitro experiments. These results indicated that Rg3 could effectively inhibit the progression of breast cancer. The anticancer effect of Rg3 might be partially due to its downregulation of MDSCs and consequent repression of cancer stemness and EMT in breast cancer. Hence, we suggest the regulation of MDSCs through Rg3 treatment as an effective therapeutic strategy for breast cancer patients.

摘要

人参皂苷 Rg3(Rg3)已在多种癌症模型中进行了研究,据推测它通过多种药理作用发挥作用。我们通过 FM3A 小鼠乳腺肿瘤细胞中髓系来源的抑制细胞(MDSC)的调节来研究 Rg3 的抗癌特性。通过多种方法评估了 Rg3 对 MDSC 的作用以及随后对癌症干细胞样细胞(CSC)和上皮-间充质转化(EMT)的变化。MDSC 通过增强乳腺癌干细胞特性和促进 EMT 来促进癌症。在没有明显细胞毒性的剂量下,Rg3 下调 MDSC 并抑制 MDSC 诱导的癌症干细胞特性和 EMT。机制研究表明,Rg3 对 MDSC 的这些抑制作用以及相应的癌症进展取决于对 STAT3 依赖性途径、肿瘤衍生细胞因子和 NOTCH 信号通路的抑制。在小鼠模型中,MDSC 加速了肿瘤的进展,而 Rg3 则延迟了肿瘤的生长,这与体外实验的结果一致。这些结果表明 Rg3 可以有效抑制乳腺癌的进展。Rg3 的抗癌作用可能部分归因于其下调 MDSC 以及随后对乳腺癌中癌症干细胞特性和 EMT 的抑制。因此,我们建议通过 Rg3 治疗来调节 MDSC,作为乳腺癌患者的有效治疗策略。

https://cdn.ncbi.nlm.nih.gov/pmc/blobs/86bb/7580975/4fc63bc118b0/pone.0240533.g001.jpg

文献AI研究员

20分钟写一篇综述,助力文献阅读效率提升50倍。

立即体验

用中文搜PubMed

大模型驱动的PubMed中文搜索引擎

马上搜索

文档翻译

学术文献翻译模型,支持多种主流文档格式。

立即体验