Suppr超能文献

单纯疱疹病毒 1 型感染导致与神经发育障碍相关的神经病理学变化。

Herpes simplex virus type 1 infection leads to neurodevelopmental disorder-associated neuropathological changes.

机构信息

Department of Biomedical Engineering, Wuhan University School of Basic Medical Sciences, Wuhan, Hubei, China.

Hubei Province Key Laboratory of Allergy and Immunology, Wuhan, Hubei, China.

出版信息

PLoS Pathog. 2020 Oct 22;16(10):e1008899. doi: 10.1371/journal.ppat.1008899. eCollection 2020 Oct.

Abstract

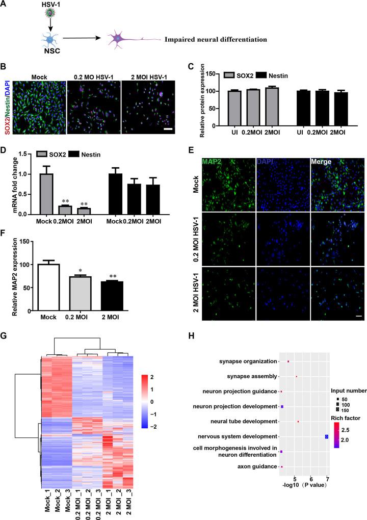
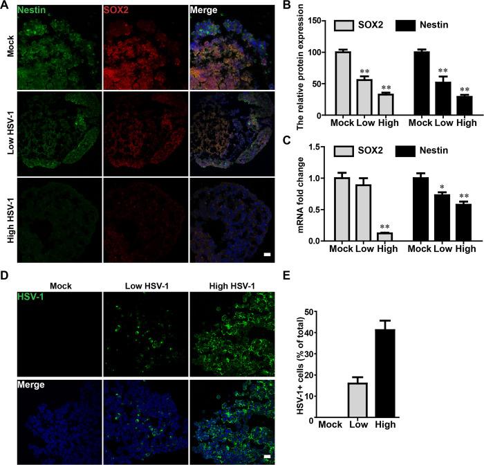
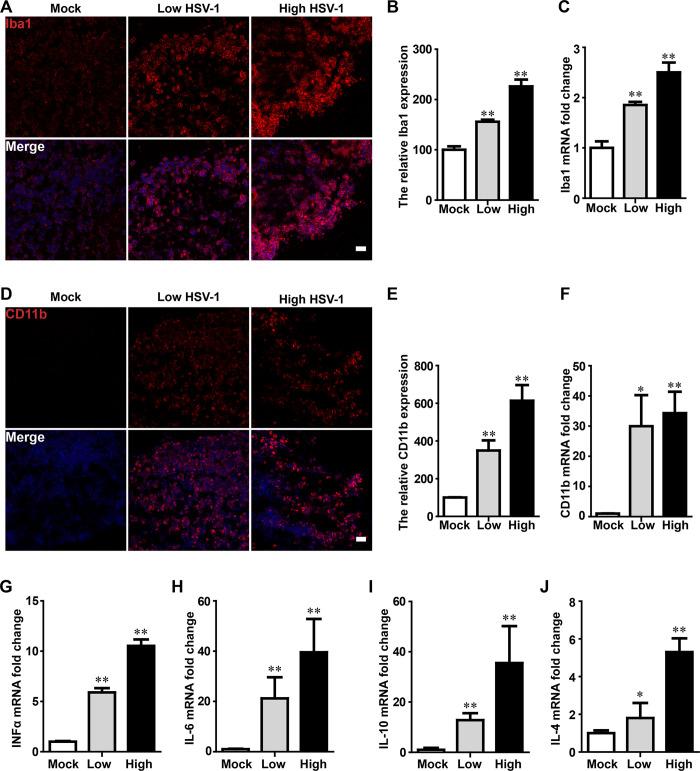
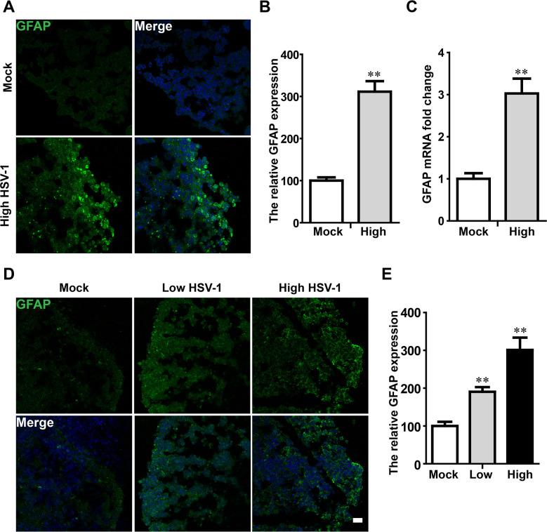
Neonatal herpes simplex virus type 1 (HSV-1) infections contribute to various neurodevelopmental disabilities and the subsequent long-term neurological sequelae into the adulthood. However, further understanding of fetal brain development and the potential neuropathological effects of the HSV-1 infection are hampered by the limitations of existing neurodevelopmental models due to the dramatic differences between humans and other mammalians. Here we generated in vitro neurodevelopmental disorder models including human induced pluripotent stem cell (hiPSC)-based monolayer neuronal differentiation, three-dimensional (3D) neuroepithelial bud, and 3D cerebral organoid to study fetal brain development and the potential neuropathological effects induced by the HSV-1 infections. Our results revealed that the HSV-1-infected neural stem cells (NSCs) exhibited impaired neural differentiation. HSV-1 infection led to dysregulated neurogenesis in the fetal neurodevelopment. The HSV-1-infected brain organoids modelled the pathological features of the neurodevelopmental disorders in the human fetal brain, including the impaired neuronal differentiation, and the dysregulated cortical layer and brain regionalization. Furthermore, the 3D cerebral organoid model showed that HSV-1 infection promoted the abnormal microglial activation, accompanied by the induction of inflammatory factors, such as TNF-α, IL-6, IL-10, and IL-4. Overall, our in vitro neurodevelopmental disorder models reconstituted the neuropathological features associated with HSV-1 infection in human fetal brain development, providing the causal relationships that link HSV biology with the neurodevelopmental disorder pathogen hypothesis.

摘要

单纯疱疹病毒 1 型(HSV-1)感染导致新生儿出现各种神经发育障碍,并在成年后出现长期神经后遗症。然而,由于人类和其他哺乳动物之间存在显著差异,现有的神经发育模型存在局限性,进一步了解胎儿大脑发育和 HSV-1 感染的潜在神经病理学影响受到阻碍。在这里,我们生成了体外神经发育障碍模型,包括基于人诱导多能干细胞(hiPSC)的单层神经元分化、三维(3D)神经上皮芽和 3D 脑类器官,以研究胎儿大脑发育和 HSV-1 感染引起的潜在神经病理学影响。我们的结果表明,HSV-1 感染的神经干细胞(NSCs)表现出神经分化受损。HSV-1 感染导致胎儿神经发育中的神经发生失调。HSV-1 感染的脑类器官模拟了人类胎儿大脑神经发育障碍的病理特征,包括神经元分化受损以及皮质层和脑区域化失调。此外,3D 脑类器官模型显示 HSV-1 感染促进了异常小胶质细胞的激活,并伴有 TNF-α、IL-6、IL-10 和 IL-4 等炎症因子的诱导。总体而言,我们的体外神经发育障碍模型再现了与人类胎儿大脑发育中 HSV-1 感染相关的神经病理学特征,提供了将 HSV 生物学与神经发育障碍病原体假说联系起来的因果关系。

https://cdn.ncbi.nlm.nih.gov/pmc/blobs/7088/7580908/446d31fb6806/ppat.1008899.g001.jpg

文献AI研究员

20分钟写一篇综述,助力文献阅读效率提升50倍。

立即体验

用中文搜PubMed

大模型驱动的PubMed中文搜索引擎

马上搜索

文档翻译

学术文献翻译模型,支持多种主流文档格式。

立即体验