Suppr超能文献

健康个体和血液恶性肿瘤患者中的人 CXCR5 PD-1 CD8 T 细胞。

Human CXCR5 PD-1 CD8 T cells in healthy individuals and patients with hematologic malignancies.

机构信息

Department of Hematology, Cancer Center Amsterdam, Amsterdam UMC, University of Amsterdam, Amsterdam, The Netherlands.

Department of Experimental Immunology, Amsterdam Infection & Immunity Institute, Amsterdam UMC, University of Amsterdam, Amsterdam, The Netherlands.

出版信息

Eur J Immunol. 2021 Mar;51(3):703-713. doi: 10.1002/eji.202048761. Epub 2020 Nov 23.

Abstract

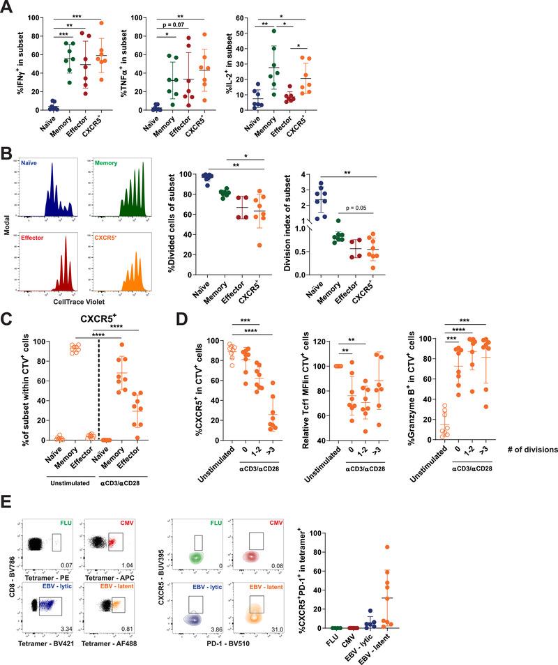
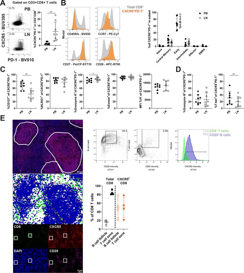
Immune checkpoint blockade (ICB) has revolutionized cancer therapy, but varying response rates illustrate the need for biomarkers of response. Studies in mice have identified a subset of CD8 T cells that is essential for response to PD-1 ICB. These CD8 T cells co-express CXCR5, PD-1 and Tcf1, and provide effector T cells upon PD-1 ICB. It is unknown whether similar T cells play a role in PD-1 ICB in humans. We studied human peripheral blood and lymph nodes (LNs) for the frequency, phenotype, and functionality of CXCR5 PD-1 CD8 T cells. We find that CXCR5 PD-1 CD8 T cells are memory-like cells, express Tcf1, and lack expression of effector molecules. CXCR5 PD-1 CD8 T cells produce cytokines upon stimulation, but have limited proliferative capacity. We studied patients with hematologic malignancies with varying response rates to PD-1 ICB. Specifically in chronic lymphocytic leukemia, in which PD-1 ICB does not induce clinical responses, CXCR5 PD-1 CD8 T cells show loss of the memory phenotype and increased effector differentiation. In conclusion, we identified CXCR5 PD-1 CD8 T cells in human peripheral blood and LN, which could play a similar role during PD-1 ICB. Future studies should analyze CXCR5 PD-1 CD8 T cells during PD-1 ICB and their importance for therapeutic response.

摘要

免疫检查点阻断(ICB)彻底改变了癌症治疗方法,但不同的反应率表明需要反应的生物标志物。在小鼠中的研究已经确定了一组 CD8 T 细胞,这些细胞对于 PD-1 ICB 的反应是必需的。这些 CD8 T 细胞共表达 CXCR5、PD-1 和 Tcf1,并在 PD-1 ICB 后提供效应 T 细胞。尚不清楚在人类中 PD-1 ICB 是否存在类似的 T 细胞发挥作用。我们研究了人类外周血和淋巴结(LN)中 CXCR5 PD-1 CD8 T 细胞的频率、表型和功能。我们发现 CXCR5 PD-1 CD8 T 细胞是记忆样细胞,表达 Tcf1,并且缺乏效应分子的表达。CXCR5 PD-1 CD8 T 细胞在刺激后产生细胞因子,但增殖能力有限。我们研究了对 PD-1 ICB 反应率不同的血液恶性肿瘤患者。特别是在慢性淋巴细胞白血病中,PD-1 ICB 不会引起临床反应,CXCR5 PD-1 CD8 T 细胞表现出记忆表型的丧失和效应分化的增加。总之,我们在人类外周血和 LN 中鉴定出了 CXCR5 PD-1 CD8 T 细胞,它们在 PD-1 ICB 期间可能发挥类似的作用。未来的研究应该在 PD-1 ICB 期间分析 CXCR5 PD-1 CD8 T 细胞及其对治疗反应的重要性。

https://cdn.ncbi.nlm.nih.gov/pmc/blobs/480b/7984320/2d7608d39452/EJI-51-703-g005.jpg

文献AI研究员

20分钟写一篇综述,助力文献阅读效率提升50倍。

立即体验

用中文搜PubMed

大模型驱动的PubMed中文搜索引擎

马上搜索

文档翻译

学术文献翻译模型,支持多种主流文档格式。

立即体验