Suppr超能文献

白细胞介素-13改变紧密连接蛋白的表达,从而损害屏障功能,并抑制鼻病毒诱导的鼻上皮免疫反应。

Interleukin-13 Alters Tight Junction Proteins Expression Thereby Compromising Barrier Function and Dampens Rhinovirus Induced Immune Responses in Nasal Epithelium.

作者信息

Huang Zhi-Qun, Liu Jing, Ong Hsiao Hui, Yuan Tian, Zhou Xiang-Min, Wang Jun, Tan Kai Sen, Chow Vincent T, Yang Qin-Tai, Shi Li, Ye Jing, Wang De-Yun

机构信息

Department of Otolaryngology-Head and Neck Surgery, First Affiliated Hospital of Nanchang University, Jiangxi, China.

Department of Otolaryngology, Yong Loo Lin School of Medicine, National University of Singapore, National University Health System, Singapore, Singapore.

出版信息

Front Cell Dev Biol. 2020 Sep 25;8:572749. doi: 10.3389/fcell.2020.572749. eCollection 2020.

Abstract

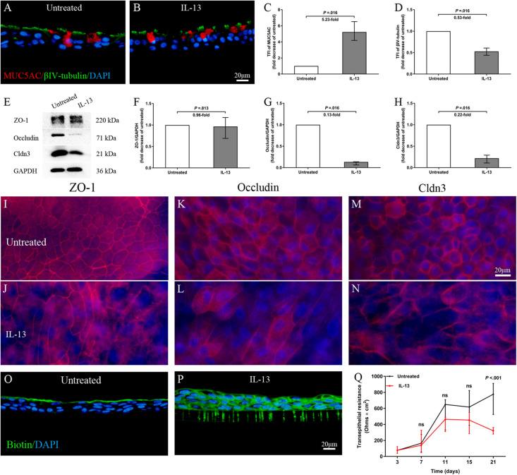
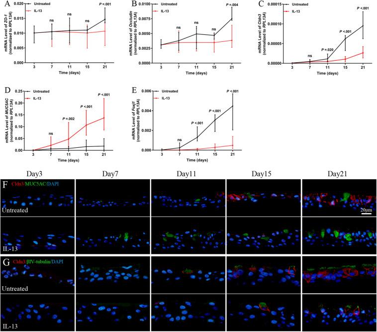
Tight junctions (TJs) are intercellular structures which are essential for epithelial barrier function and play an important role in antimicrobial defense. Epithelium dysfunction and type-2-skewed inflammation are two main pathological phenomena of chronic rhinosinusitis with nasal polyps (CRSwNP). However, the effect of pro-inflammatory type-2 cytokine IL-13 on TJs in CRSwNP is poorly understood. Nasal biopsies of CRSwNP patients and IL-13-matured human nasal epithelial cells (hNECs) were used to analyze epithelial markers and TJ proteins. Epithelium permeability, transepithelial electrical resistance (TEER), expression of TJs were quantified for IL-13-matured hNECs and that with RV infection. The expression of occludin, claudin-3, and ZO-1 were significantly decreased in CRSwNP biopsies and in hNECs after IL-13 treatment. IL-13 treatment increased epithelium permeability, decreased TEER and altered hNECs composition resulting in lesser ciliated cells and mucus over-secretion. Interestingly, claudin-3 is selectively expressed on ciliated cells. While RV infection induced minimal changes to TJs, the IL-13-matured hNECs has reduced capacity for upregulation of λ and but further increased the expression of upon RV infection. These findings suggested that IL-13-mediated dysfunction of TJs and compromised epithelial barrier. IL-13-induced cilia loss conferred lowered viral replication and impaired antiviral responses of nasal epithelium against RV infection.

摘要

紧密连接(TJs)是细胞间结构,对上皮屏障功能至关重要,且在抗菌防御中发挥重要作用。上皮功能障碍和2型偏倚性炎症是伴鼻息肉的慢性鼻-鼻窦炎(CRSwNP)的两个主要病理现象。然而,促炎性2型细胞因子白细胞介素-13(IL-13)对CRSwNP中紧密连接的影响尚不清楚。利用CRSwNP患者的鼻活检组织和经IL-13成熟的人鼻上皮细胞(hNECs)分析上皮标志物和紧密连接蛋白。对经IL-13成熟的hNECs以及感染鼻病毒(RV)的hNECs的上皮通透性、跨上皮电阻(TEER)、紧密连接的表达进行定量分析。在CRSwNP活检组织和经IL-13处理后的hNECs中,闭合蛋白、Claudin-3和闭锁小带蛋白1(ZO-1)的表达显著降低。IL-13处理增加了上皮通透性,降低了TEER,并改变了hNECs的组成,导致纤毛细胞减少和黏液过度分泌。有趣的是,Claudin-3在纤毛细胞上选择性表达。虽然RV感染对紧密连接诱导的变化极小,但经IL-13成熟的hNECs在感染RV后上调λ的能力降低,而 的表达进一步增加。这些发现表明,IL-13介导紧密连接功能障碍并损害上皮屏障。IL-13诱导的纤毛丧失导致病毒复制降低,并损害鼻上皮对RV感染的抗病毒反应。

https://cdn.ncbi.nlm.nih.gov/pmc/blobs/e014/7546404/dd8719f64a1e/fcell-08-572749-g001.jpg

文献AI研究员

20分钟写一篇综述,助力文献阅读效率提升50倍。

立即体验

用中文搜PubMed

大模型驱动的PubMed中文搜索引擎

马上搜索

文档翻译

学术文献翻译模型,支持多种主流文档格式。

立即体验