Suppr超能文献

同源性指导鉴定一个保守基序,将 IFITM3 的抗病毒功能与其寡聚状态联系起来。

Homology-guided identification of a conserved motif linking the antiviral functions of IFITM3 to its oligomeric state.

机构信息

HIV Dynamics and Replication Program, Center for Cancer Research, National Cancer Institute, Frederick, United States.

Cellular Imaging Group, Wellcome Trust Centre for Human Genetics, University of Oxford, Oxford, United Kingdom.

出版信息

Elife. 2020 Oct 28;9:e58537. doi: 10.7554/eLife.58537.

Abstract

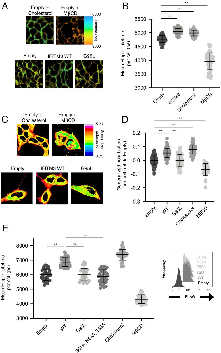
The interferon-inducible transmembrane (IFITM) proteins belong to the Dispanin/CD225 family and inhibit diverse virus infections. IFITM3 reduces membrane fusion between cells and virions through a poorly characterized mechanism. Mutation of proline-rich transmembrane protein 2 (PRRT2), a regulator of neurotransmitter release, at glycine-305 was previously linked to paroxysmal neurological disorders in humans. Here, we show that glycine-305 and the homologous site in IFITM3, glycine-95, drive protein oligomerization from within a GxxxG motif. Mutation of glycine-95 (and to a lesser extent, glycine-91) disrupted IFITM3 oligomerization and reduced its antiviral activity against Influenza A virus. An oligomerization-defective variant was used to reveal that IFITM3 promotes membrane rigidity in a glycine-95-dependent and amphipathic helix-dependent manner. Furthermore, a compound which counteracts virus inhibition by IFITM3, Amphotericin B, prevented the IFITM3-mediated rigidification of membranes. Overall, these data suggest that IFITM3 oligomers inhibit virus-cell fusion by promoting membrane rigidity.

摘要

干扰素诱导跨膜(IFITM)蛋白属于 Dispanin/CD225 家族,能抑制多种病毒感染。IFITM3 通过一种特征尚不明确的机制,减少细胞与病毒之间的膜融合。先前有研究表明,调节神经递质释放的富含脯氨酸的跨膜蛋白 2(PRRT2)的第 305 位甘氨酸突变为缬氨酸与人类阵发性神经系统疾病有关。在此,我们发现 IFITM3 内的 GxxxG 模体中的第 305 位甘氨酸和同源的第 95 位甘氨酸驱动蛋白寡聚化。第 95 位甘氨酸(以及程度较轻的第 91 位甘氨酸)的突变会破坏 IFITM3 的寡聚化并降低其对甲型流感病毒的抗病毒活性。使用一种寡聚化缺陷变体揭示了 IFITM3 通过甘氨酸 95 依赖性和两亲性螺旋依赖性方式促进膜刚性。此外,一种能中和 IFITM3 抑制病毒作用的化合物两性霉素 B 可防止 IFITM3 介导的膜刚性化。总的来说,这些数据表明 IFITM3 寡聚体通过促进膜刚性来抑制病毒-细胞融合。

https://cdn.ncbi.nlm.nih.gov/pmc/blobs/fbdf/7665892/021dc161450c/elife-58537-fig1.jpg

文献AI研究员

20分钟写一篇综述,助力文献阅读效率提升50倍。

立即体验

用中文搜PubMed

大模型驱动的PubMed中文搜索引擎

马上搜索

文档翻译

学术文献翻译模型,支持多种主流文档格式。

立即体验