Suppr超能文献

铁死亡和铁代谢特征可准确预测肝细胞癌的临床诊断、预后和免疫微环境。

The ferroptosis and iron-metabolism signature robustly predicts clinical diagnosis, prognosis and immune microenvironment for hepatocellular carcinoma.

机构信息

Key Laboratory of Imaging Diagnosis and Minimally Invasive Intervention Research, Lishui Hospital, School of Medicine, Zhejiang University, Lishui, 323000, China.

Department of Radiology, Second Affiliated Hospital, School of Medicine, Zhejiang University, Hangzhou, 310058, China.

出版信息

Cell Commun Signal. 2020 Oct 28;18(1):174. doi: 10.1186/s12964-020-00663-1.

Abstract

BACKGROUND

In this study, we comprehensively analyzed genes related to ferroptosis and iron metabolism to construct diagnostic and prognostic models and explore the relationship with the immune microenvironment in HCC.

METHODS

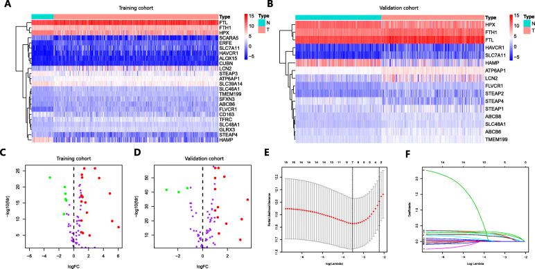
Integrated analysis, cox regression and the least absolute shrinkage and selection operator (LASSO) method of 104 ferroptosis- and iron metabolism-related genes and HCC-related RNA sequencing were performed to identify HCC-related ferroptosis and iron metabolism genes.

RESULTS

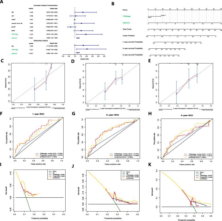
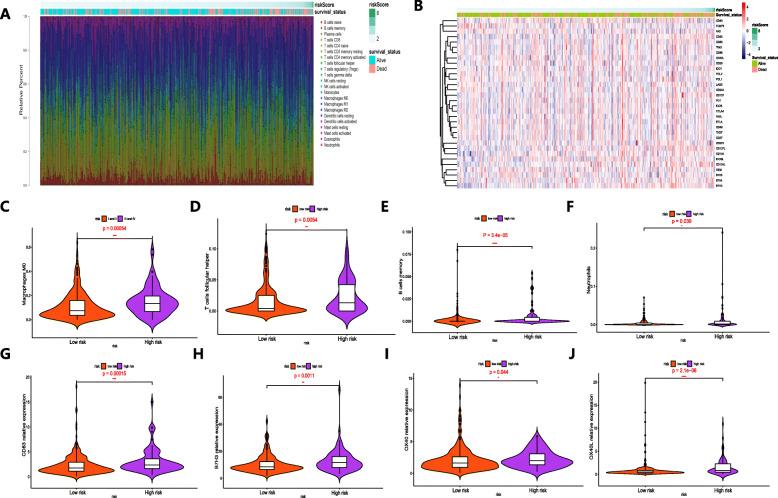
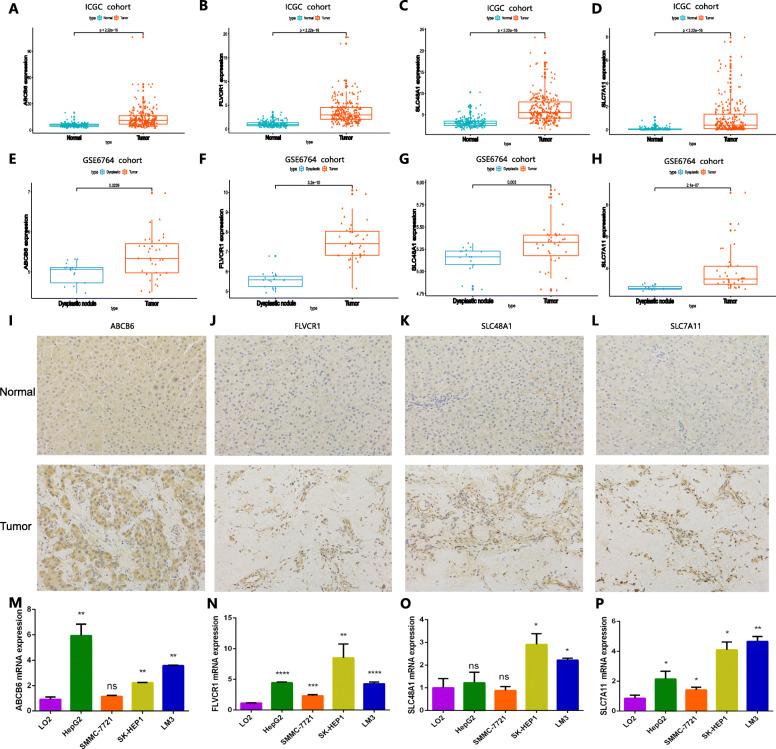
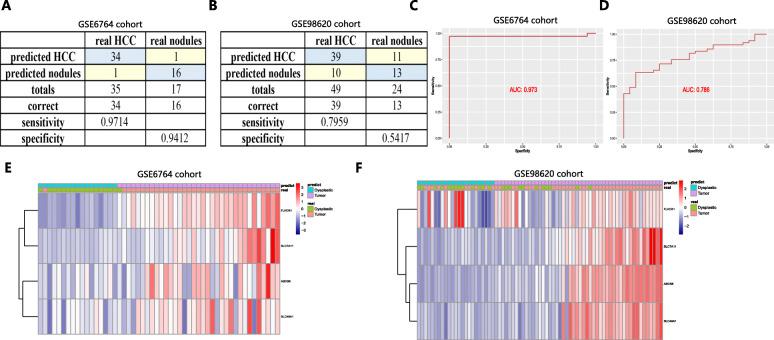
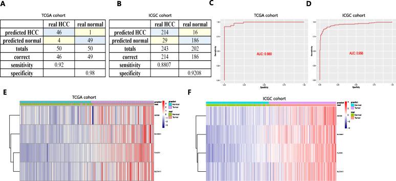
Four genes (ABCB6, FLVCR1, SLC48A1 and SLC7A11) were identified to construct prognostic and diagnostic models. Poorer overall survival (OS) was exhibited in the high-risk group than that in the low-risk group in both the training cohort (P < 0.001, HR = 0.27) and test cohort (P < 0.001, HR = 0.27). The diagnostic models successfully distinguished HCC from normal samples and proliferative nodule samples. Compared with low-risk groups, high-risk groups had higher TMB; higher fractions of macrophages, follicular helper T cells, memory B cells, and neutrophils; and exhibited higher expression of CD83, B7H3, OX40 and CD134L. As an inducer of ferroptosis, erastin inhibited HCC cell proliferation and progression, and it was showed to affect Th17 cell differentiation and IL-17 signaling pathway through bioinformatics analysis, indicating it a potential agent of cancer immunotherapy.

CONCLUSIONS

The prognostic and diagnostic models based on the four genes indicated superior diagnostic and predictive performance, indicating new possibilities for individualized treatment of HCC patients. Video Abstract.

摘要

背景

本研究综合分析与铁死亡和铁代谢相关的基因,构建诊断和预后模型,并探讨其与肝癌免疫微环境的关系。

方法

通过对 104 个铁死亡和铁代谢相关基因和 HCC 相关 RNA 测序的综合分析、Cox 回归和最小绝对值收缩和选择算子(LASSO)方法,鉴定与 HCC 相关的铁死亡和铁代谢基因。

结果

鉴定出 4 个基因(ABCB6、FLVCR1、SLC48A1 和 SLC7A11)构建预后和诊断模型。在训练队列(P<0.001,HR=0.27)和测试队列(P<0.001,HR=0.27)中,高风险组的总生存期(OS)均明显差于低风险组。诊断模型成功区分了 HCC 与正常样本和增生结节样本。与低风险组相比,高风险组的 TMB 更高;巨噬细胞、滤泡辅助 T 细胞、记忆 B 细胞和中性粒细胞的分数更高;CD83、B7H3、OX40 和 CD134L 的表达更高。作为铁死亡的诱导剂,依维莫司抑制 HCC 细胞增殖和进展,通过生物信息学分析表明其通过影响 Th17 细胞分化和 IL-17 信号通路,提示其可能是癌症免疫治疗的潜在药物。

结论

基于这 4 个基因的预后和诊断模型具有较好的诊断和预测性能,为 HCC 患者的个体化治疗提供了新的可能。

https://cdn.ncbi.nlm.nih.gov/pmc/blobs/0bb4/7592541/60cec154e0ac/12964_2020_663_Fig1_HTML.jpg

文献AI研究员

20分钟写一篇综述,助力文献阅读效率提升50倍。

立即体验

用中文搜PubMed

大模型驱动的PubMed中文搜索引擎

马上搜索

文档翻译

学术文献翻译模型,支持多种主流文档格式。

立即体验