Suppr超能文献

YTHDF2 通过 N6-甲基腺苷依赖性方式介导肿瘤抑制因子的 mRNA 降解,从而诱导前列腺癌中 AKT 的磷酸化。

YTHDF2 mediates the mRNA degradation of the tumor suppressors to induce AKT phosphorylation in N6-methyladenosine-dependent way in prostate cancer.

机构信息

Department of Urology, First Affiliated Hospital, School of Medicine, Zhejiang University, Hangzhou, Zhejiang, China.

出版信息

Mol Cancer. 2020 Oct 29;19(1):152. doi: 10.1186/s12943-020-01267-6.

Abstract

BACKGROUND

N6-methyladenosine (mA) is the most abundant modification in mRNA of humans. Emerging evidence has supported the fact that mA is comprehensively involved in various diseases especially cancers. As a crucial reader, YTHDF2 usually mediates the degradation of mA-modified mRNAs in mA-dependent way. However, the function and mechanisms of mA especially YTHDF2 in prostate cancer (PCa) still remain elusive.

METHODS

To investigate the functions and mechanisms of YTHDF2 in PCa, in vitro, in vivo biofunctional assays and epigenetics experiments were performed. Endogenous expression silencing of YTHDF2 and METTL3 was established with lentivirus-based shRNA technique. Colony formation, flow cytometry and trans-well assays were performed for cell function identifications. Subcutaneous xenografts and metastatic mice models were combined with in vivo imaging system to investigate the phenotypes when knocking down YTHDF2 and METTL3. mA RNA immunoprecipitation (MeRIP) sequencing, mRNA sequencing, RIP-RT-qPCR and bioinformatics analysis were mainly used to screen and validate the direct common targets of YTHDF2 and METTL3. In addition, TCGA database was also used to analyze the expression pattern of YTHDF2, METTL3 and the common target LHPP in PCa, and their correlation with clinical prognosis.

RESULTS

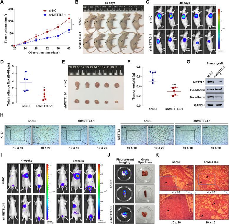
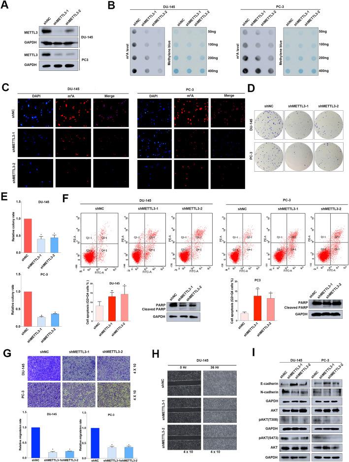
The upregulated YTHDF2 and METTL3 in PCa predicted a worse overall survival rate. Knocking down YTHDF2 or METTL3 markedly inhibited the proliferation and migration of PCa in vivo and in vitro. LHPP and NKX3-1 were identified as the direct targets of both YTHDF2 and METTL3. YTHDF2 directly bound to the mA modification sites of LHPP and NKX3-1 to mediate the mRNA degradation. Knock-down of YTHDF2 or METTL3 significantly induced the expression of LHPP and NKX3-1 at both mRNA and protein level with inhibited phosphorylated AKT. Overexpression of LHPP and NKX3-1 presented the consistent phenotypes and AKT phosphorylation inhibition with knock-down of YTHDF2 or METTL3. Phosphorylated AKT was consequently confirmed as the downstream of METTL3/YTHDF2/LHPP/NKX3-1 to induce tumor proliferation and migration.

CONCLUSION

We propose a novel regulatory mechanism in which YTHDF2 mediates the mRNA degradation of the tumor suppressors LHPP and NKX3-1 in mA-dependent way to regulate AKT phosphorylation-induced tumor progression in prostate cancer. We hope our findings may provide new concepts of PCa biology.

摘要

背景

N6-甲基腺苷(m6A)是人类 mRNA 中最丰富的修饰。越来越多的证据表明,m6A 广泛参与各种疾病,尤其是癌症。作为一个关键的阅读器,YTHDF2 通常以 m6A 依赖的方式介导 m6A 修饰的 mRNA 的降解。然而,m6A 特别是 YTHDF2 在前列腺癌(PCa)中的功能和机制仍然难以捉摸。

方法

为了研究 YTHDF2 在 PCa 中的功能和机制,我们进行了体外、体内生物功能测定和表观遗传学实验。利用慢病毒 shRNA 技术建立了 YTHDF2 和 METTL3 的内源性表达沉默。进行集落形成、流式细胞术和 Transwell 测定以鉴定细胞功能。将皮下异种移植和转移小鼠模型与体内成像系统相结合,以研究敲低 YTHDF2 和 METTL3 时的表型。m6A RNA 免疫沉淀(MeRIP)测序、mRNA 测序、RIP-RT-qPCR 和生物信息学分析主要用于筛选和验证 YTHDF2 和 METTL3 的直接共同靶标。此外,还使用 TCGA 数据库分析了 YTHDF2、METTL3 和 PCa 中共同靶标 LHPP 的表达模式及其与临床预后的相关性。

结果

PCa 中上调的 YTHDF2 和 METTL3 预测总生存率较差。在体内和体外,敲低 YTHDF2 或 METTL3 显著抑制了 PCa 的增殖和迁移。LHPP 和 NKX3-1 被鉴定为 YTHDF2 和 METTL3 的直接靶标。YTHDF2 直接结合 LHPP 和 NKX3-1 的 m6A 修饰位点,介导 mRNA 降解。敲低 YTHDF2 或 METTL3 显著诱导 LHPP 和 NKX3-1 的 mRNA 和蛋白水平表达,同时抑制磷酸化 AKT。与敲低 YTHDF2 或 METTL3 一致,过表达 LHPP 和 NKX3-1 呈现出一致的表型和 AKT 磷酸化抑制。磷酸化 AKT 随后被确认为 METTL3/YTHDF2/LHPP/NKX3-1 下游,以诱导肿瘤增殖和迁移。

结论

我们提出了一个新的调控机制,即 YTHDF2 以 m6A 依赖的方式介导肿瘤抑制因子 LHPP 和 NKX3-1 的 mRNA 降解,从而调节 AKT 磷酸化诱导的前列腺癌中的肿瘤进展。我们希望我们的发现可以为前列腺癌生物学提供新的概念。

https://cdn.ncbi.nlm.nih.gov/pmc/blobs/3823/7599101/131b20d5dd7e/12943_2020_1267_Fig1_HTML.jpg

文献AI研究员

20分钟写一篇综述,助力文献阅读效率提升50倍。

立即体验

用中文搜PubMed

大模型驱动的PubMed中文搜索引擎

马上搜索

文档翻译

学术文献翻译模型,支持多种主流文档格式。

立即体验