Suppr超能文献

枳实为肝癌的抗癌作用与其对细胞凋亡、迁移和侵袭的调节有关。

Anticancer effects of Poncirus fructus on hepatocellular carcinoma through regulation of apoptosis, migration, and invasion.

机构信息

Laboratory of Liver Regeneration, Biomedical Research Institute, Chonbuk National University Medical School, Jeonju 54907, Republic of Korea.

Research Institute of Clinical Medicine of Jeonbuk National University, Biomedical Research Institute of Chonbuk National University, Jeonju 54907, Republic of Korea.

出版信息

Oncol Rep. 2020 Dec;44(6):2537-2546. doi: 10.3892/or.2020.7790. Epub 2020 Oct 5.

Abstract

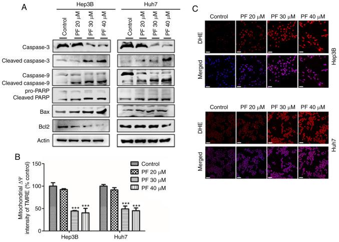
Poncirus fructus (PF) is a phytochemical compound extracted from the dry, immature fruits of Poncirus trifoliate. PF is traditionally used to treat gastrointestinal disorders, allergies, and inflammatory disease. In East Asia, PF is also known for its anticancer properties. There are numerous reports on the anticancer and anti‑inflammatory effects of PF in a wide range of cancers and gastrointestinal diseases, respectively. However, the role of PF in inducing apoptosis and suppressing the invasiveness of hepatocellular carcinoma (HCC) remains unclear. This study investigated the ability of PF to induce apoptosis and inhibit the invasiveness and migratory ability of HCC cell lines (Hep3B and Huh7). Wound healing, Transwell migration and invasion, and colony‑formation assays, as well as flow cytometry, were used to analyze cell proliferation, migration, invasion, and apoptosis. Epithelial‑mesenchymal transition (EMT)‑related and apoptotic proteins were assessed by western blotting. The mitochondrial membrane potential of the Hep3B and Huh7 cells was observed with tetramethylrhodamine ethyl ester. The reactive oxygen species (ROS) level was determined by dihydroethidium (DHE) staining. PF treatment significantly decreased the proliferation of Hep3B and Huh7 cells in a dose‑dependent manner, reduced the mitochondrial membrane potential, increased ROS levels, decreased the protein levels of Bcl‑2, and increased the protein levels of Bax and cleaved caspase‑3 and 9, suggesting that PF mediated HCC apoptosis via a mitochondrial pathway. Our findings showed that PF prevented HCC cell migration and invasion by inhibiting the EMT process and downregulating MMP‑2 and MMP‑9 activities. The results suggest the potential anticancer effects of PF by inhibiting proliferation, inducing apoptosis, and reducing the invasion and migration of HCC cells.

摘要

枳实(PF)是从枳椇未成熟果实的干燥果实中提取的植物化学化合物。PF 传统上用于治疗胃肠道疾病、过敏和炎症性疾病。在东亚,PF 也因其抗癌特性而闻名。有大量报道称 PF 在多种癌症和胃肠道疾病中分别具有抗癌和抗炎作用。然而,PF 在诱导肝癌(HCC)细胞凋亡和抑制其侵袭性方面的作用尚不清楚。本研究探讨了 PF 诱导凋亡和抑制 HCC 细胞系(Hep3B 和 Huh7)侵袭和迁移能力的能力。使用划痕愈合、Transwell 迁移和侵袭以及集落形成测定以及流式细胞术分析细胞增殖、迁移、侵袭和凋亡。通过 Western blot 评估上皮-间充质转化(EMT)相关和凋亡蛋白。用四甲基罗丹明乙酯观察 Hep3B 和 Huh7 细胞的线粒体膜电位。通过二氢乙啶(DHE)染色测定活性氧(ROS)水平。PF 处理以剂量依赖性方式显著降低 Hep3B 和 Huh7 细胞的增殖,降低线粒体膜电位,增加 ROS 水平,降低 Bcl-2 蛋白水平,增加 Bax 和 cleaved caspase-3 和 9 的蛋白水平,表明 PF 通过线粒体途径介导 HCC 细胞凋亡。我们的研究结果表明,PF 通过抑制 EMT 过程和下调 MMP-2 和 MMP-9 活性来防止 HCC 细胞迁移和侵袭。这些结果表明 PF 通过抑制增殖、诱导凋亡和减少 HCC 细胞的侵袭和迁移具有潜在的抗癌作用。

https://cdn.ncbi.nlm.nih.gov/pmc/blobs/0132/7640358/a761d957e79b/OR-44-06-2537-g00.jpg

文献AI研究员

20分钟写一篇综述,助力文献阅读效率提升50倍。

立即体验

用中文搜PubMed

大模型驱动的PubMed中文搜索引擎

马上搜索

文档翻译

学术文献翻译模型,支持多种主流文档格式。

立即体验