Suppr超能文献

长链非编码RNA HIF1A-AS2的抑制通过下调ATF2赋予对动脉粥样硬化的保护作用。

Inhibition of long noncoding RNA HIF1A-AS2 confers protection against atherosclerosis ATF2 downregulation.

作者信息

Li Pengcheng, Xing Junhui, Zhang Jielei, Jiang Jianwu, Liu Xuemeng, Zhao Di, Zhang Yanzhou

机构信息

Department of Cardiology, The First Affiliated Hospital of Zhengzhou University, Zhengzhou 450052, PR China.

Division of Endocrinology, Department of Internal Medicine, The First Affiliated Hospital of Zhengzhou University, Zhengzhou 450052, PR China.

出版信息

J Adv Res. 2020 Jul 31;26:123-135. doi: 10.1016/j.jare.2020.07.015. eCollection 2020 Nov.

Abstract

INTRODUCTION

In atherosclerotic lesions, extensive inflammation of the vessel wall contributes to plaque instability. Long noncoding RNAs (lncRNAs) play important roles in diverse biological processes in atherosclerosis.

OBJECTIVES

Here, we aim to identify the functional role and regulatory mechanisms of lncRNA hypoxia-inducible factor 1 alpha-antisense RNA 2 (HIF1A-AS2) in atherosclerotic inflammation.

METHODS

An atherosclerotic mouse model was induced in ApoE-/- mice by high fat diet (HFD). Endothelial cells (ECs), human aortic smooth muscle cells (SMCs) or human coronary artery endothelial cells (HCAECs) were exposed to ox-LDL to develop the in vitro model. The effects of lncRNA HIF1A-AS2 on inflammation were evaluated by determining levels of inflammatory factors tumor necrosis factor-α (TNF-α), interleukin-1β (IL-1β) and interleukin-6 (IL-6) and levels of adhesion molecules vascular cell adhesion molecule 1 (VCAM-1), intercellular adhesion molecule 1 (ICAM-1), and macrophage cationic peptide 1 (MCP-1).

RESULTS

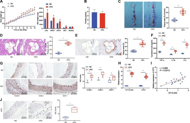
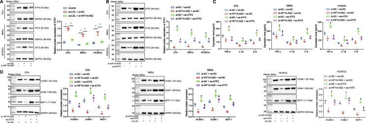
It was established that lncRNA HIF1A-AS2 and ATF2 were highly expressed in atherosclerotic ApoE-/- mice. Downregulating lncRNA HIF1A-AS2 in ox-LDL-exposed ECs, SMCs and HCAECs inhibited inflammation by reducing levels of pro-inflammatory factors and adhesion molecules. LncRNA HIF1A-AS2 bound to the transcription factor USF1 to elevate ATF2 expression. USF1 overexpression counteracted the suppressive effect of lncRNA HIF1A-AS2 silencing on ox-LDL-induced inflammation. Knockdown of lncRNA HIF1A-AS2 or ATF2 could also attenuate inflammation in atherosclerotic mice. Collectively, the present study demonstrates that downregulation of lncRNA HIF1A-AS2 represses the binding of USF1 to the ATF2 promoter region and then inhibits ATF2 expression, thereby suppressing atherosclerotic inflammation.

CONCLUSION

This study suggests lncRNA HIF1A-AS2 as an promising therapeutic target for atherosclerosis.

摘要

引言

在动脉粥样硬化病变中,血管壁的广泛炎症会导致斑块不稳定。长链非编码RNA(lncRNA)在动脉粥样硬化的多种生物学过程中发挥重要作用。

目的

在此,我们旨在确定lncRNA缺氧诱导因子1α反义RNA 2(HIF1A-AS2)在动脉粥样硬化炎症中的功能作用和调控机制。

方法

通过高脂饮食(HFD)在ApoE-/-小鼠中诱导建立动脉粥样硬化小鼠模型。将内皮细胞(ECs)、人主动脉平滑肌细胞(SMCs)或人冠状动脉内皮细胞(HCAECs)暴露于氧化型低密度脂蛋白(ox-LDL)以建立体外模型。通过测定炎症因子肿瘤坏死因子-α(TNF-α)、白细胞介素-1β(IL-1β)和白细胞介素-6(IL-6)的水平以及黏附分子血管细胞黏附分子1(VCAM-1)、细胞间黏附分子1(ICAM-1)和巨噬细胞阳离子肽1(MCP-1)的水平,评估lncRNA HIF1A-AS2对炎症的影响。

结果

已证实lncRNA HIF1A-AS2和激活转录因子2(ATF2)在动脉粥样硬化的ApoE-/-小鼠中高表达。在暴露于ox-LDL的ECs、SMCs和HCAECs中下调lncRNA HIF1A-AS2可通过降低促炎因子和黏附分子的水平来抑制炎症。lncRNA HIF1A-AS2与转录因子上游刺激因子1(USF1)结合以提高ATF2的表达。USF1过表达抵消了lncRNA HIF1A-AS2沉默对ox-LDL诱导的炎症的抑制作用。敲低lncRNA HIF1A-AS2或ATF2也可减轻动脉粥样硬化小鼠的炎症。总体而言,本研究表明lncRNA HIF1A-AS2的下调会抑制USF1与ATF2启动子区域的结合,进而抑制ATF2的表达,从而抑制动脉粥样硬化炎症。

结论

本研究表明lncRNA HIF1A-AS2是动脉粥样硬化一个有前景的治疗靶点。

https://cdn.ncbi.nlm.nih.gov/pmc/blobs/698d/7584671/f9b52bad4ec0/ga1.jpg

文献AI研究员

20分钟写一篇综述,助力文献阅读效率提升50倍。

立即体验

用中文搜PubMed

大模型驱动的PubMed中文搜索引擎

马上搜索

文档翻译

学术文献翻译模型,支持多种主流文档格式。

立即体验