Suppr超能文献

使用CRISPR/Cas9作为筛选工具进行快速痘病毒工程改造。

Rapid poxvirus engineering using CRISPR/Cas9 as a selection tool.

作者信息

Gowripalan Anjali, Smith Stewart, Stefanovic Tijana, Tscharke David C

机构信息

John Curtin School of Medical Research, Australian National University, 131 Garran Road, Acton, ACT, 2601, Australia.

出版信息

Commun Biol. 2020 Nov 3;3(1):643. doi: 10.1038/s42003-020-01374-6.

Abstract

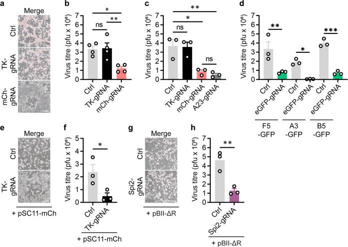
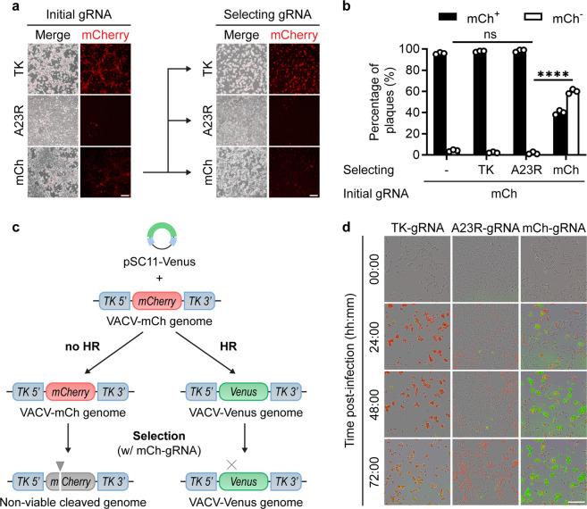
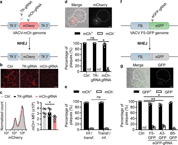
In standard uses of CRISPR/Cas9 technology, the cutting of genomes and their efficient repair are considered to go hand-in-hand to achieve desired genetic changes. This includes the current approach for engineering genomes of large dsDNA viruses. However, for poxviruses we show that Cas9-guide RNA complexes cut viral genomes soon after their entry into cells, but repair of these breaks is inefficient. As a result, Cas9 targeting makes only modest, if any, improvements to basal rates of homologous recombination between repair constructs and poxvirus genomes. Instead, Cas9 cleavage leads to inhibition of poxvirus DNA replication thereby suppressing virus spread in culture. This unexpected outcome allows Cas9 to be used as a powerful tool for selecting conventionally generated poxvirus recombinants, which are otherwise impossible to separate from a large background of parental virus without the use of marker genes. This application of CRISPR/Cas9 greatly speeds up the generation of poxvirus-based vaccines, making this platform considerably more attractive in the context of personalised cancer vaccines and emerging disease outbreaks.

摘要

在CRISPR/Cas9技术的标准应用中,基因组的切割及其高效修复被认为是相辅相成的,以实现所需的基因变化。这包括目前对大型双链DNA病毒基因组进行工程改造的方法。然而,对于痘病毒,我们发现Cas9-guide RNA复合物在进入细胞后不久就会切割病毒基因组,但这些断裂的修复效率很低。因此,Cas9靶向对修复构建体与痘病毒基因组之间的同源重组基础速率的提高作用甚微(如果有任何作用的话)。相反,Cas9切割会导致痘病毒DNA复制受到抑制,从而抑制病毒在培养物中的传播。这一意外结果使得Cas9能够作为一种强大的工具,用于筛选传统方法产生的痘病毒重组体,否则在不使用标记基因的情况下,很难从大量亲本病毒背景中分离出重组体。CRISPR/Cas9的这一应用极大地加速了基于痘病毒的疫苗的生产,使得该平台在个性化癌症疫苗和新出现疾病爆发的背景下更具吸引力。

https://cdn.ncbi.nlm.nih.gov/pmc/blobs/c9d4/7641209/8f903592e32a/42003_2020_1374_Fig1_HTML.jpg

文献AI研究员

20分钟写一篇综述,助力文献阅读效率提升50倍。

立即体验

用中文搜PubMed

大模型驱动的PubMed中文搜索引擎

马上搜索

文档翻译

学术文献翻译模型,支持多种主流文档格式。

立即体验