Suppr超能文献

β 冠状病毒利用溶酶体而不是生物合成分泌途径进行出芽。

β-Coronaviruses Use Lysosomes for Egress Instead of the Biosynthetic Secretory Pathway.

机构信息

Laboratory of Host-Pathogen Dynamics, National Heart Lung and Blood Institute, National Institutes of Health, Bethesda, MD, USA.

Federated Department of Biological Sciences, Rutgers-State University of New Jersey, Newark, NJ, USA.

出版信息

Cell. 2020 Dec 10;183(6):1520-1535.e14. doi: 10.1016/j.cell.2020.10.039. Epub 2020 Oct 27.

Abstract

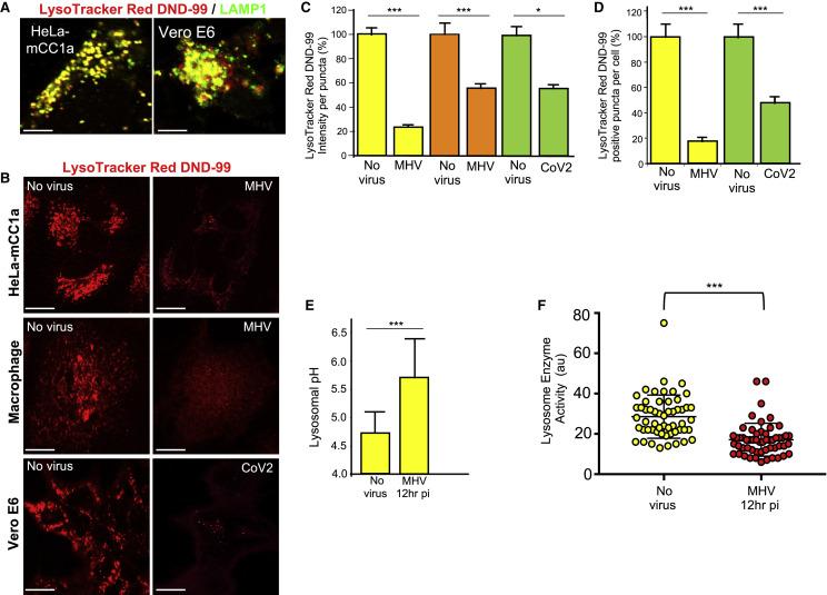
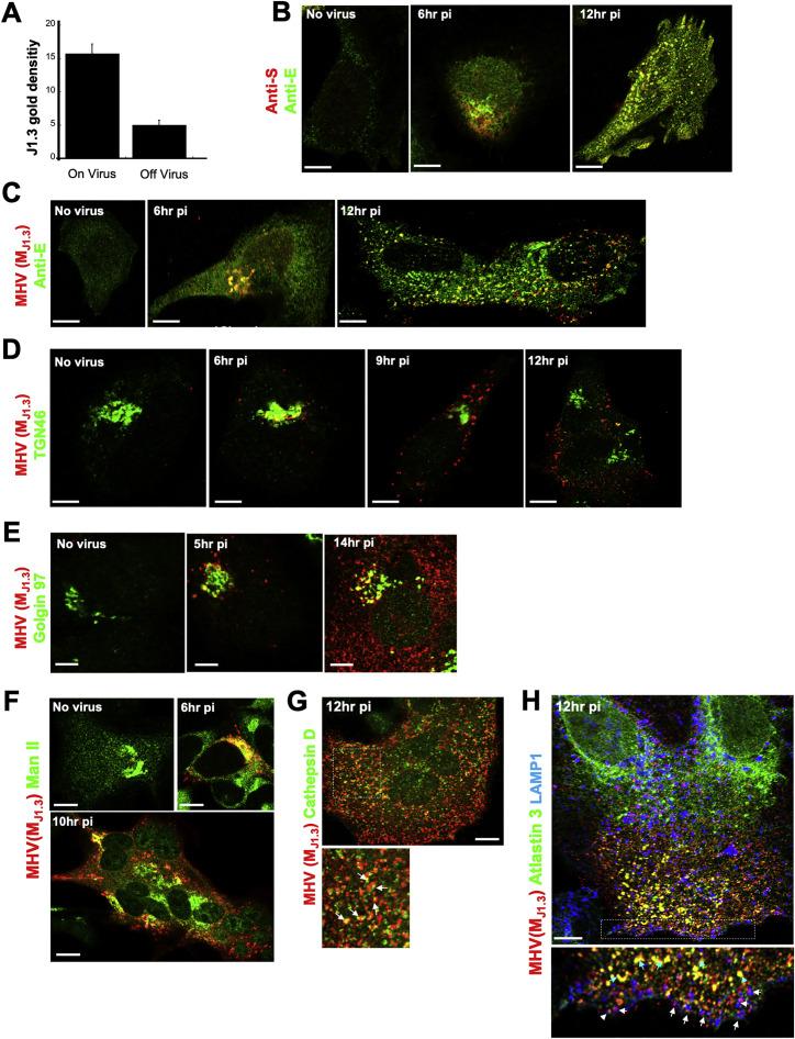
β-Coronaviruses are a family of positive-strand enveloped RNA viruses that includes the severe acute respiratory syndrome coronavirus 2 (SARS-CoV-2). Much is known regarding their cellular entry and replication pathways, but their mode of egress remains uncertain. Using imaging methodologies and virus-specific reporters, we demonstrate that β-coronaviruses utilize lysosomal trafficking for egress rather than the biosynthetic secretory pathway more commonly used by other enveloped viruses. This unconventional egress is regulated by the Arf-like small GTPase Arl8b and can be blocked by the Rab7 GTPase competitive inhibitor CID1067700. Such non-lytic release of β-coronaviruses results in lysosome deacidification, inactivation of lysosomal degradation enzymes, and disruption of antigen presentation pathways. β-Coronavirus-induced exploitation of lysosomal organelles for egress provides insights into the cellular and immunological abnormalities observed in patients and suggests new therapeutic modalities.

摘要

β-冠状病毒是一类正链包膜 RNA 病毒,其中包括严重急性呼吸综合征冠状病毒 2(SARS-CoV-2)。人们对其细胞进入和复制途径有了很多了解,但它们的释放方式仍不确定。我们使用成像方法和病毒特异性报告基因,证明β-冠状病毒利用溶酶体运输进行释放,而不是其他包膜病毒通常使用的生物合成分泌途径。这种非典型的释放受 Arf 样小分子 GTP 酶 Arl8b 调控,可被 Rab7 GTP 酶竞争性抑制剂 CID1067700 阻断。β-冠状病毒的这种非溶酶体释放导致溶酶体去酸化、溶酶体降解酶失活以及抗原呈递途径中断。β-冠状病毒对溶酶体细胞器的利用进行释放,为理解患者中观察到的细胞和免疫异常提供了线索,并提示了新的治疗模式。

https://cdn.ncbi.nlm.nih.gov/pmc/blobs/9dce/7590812/d7044cd913d8/fx1_lrg.jpg

文献AI研究员

20分钟写一篇综述,助力文献阅读效率提升50倍。

立即体验

用中文搜PubMed

大模型驱动的PubMed中文搜索引擎

马上搜索

文档翻译

学术文献翻译模型,支持多种主流文档格式。

立即体验