Suppr超能文献

基于 TCGA 数据库的上皮性卵巢癌肿瘤突变负荷的多组学分析与预后评估。

Multi-omics analysis of tumor mutational burden combined with prognostic assessment in epithelial ovarian cancer based on TCGA database.

机构信息

Department of Gynecology, the First Affiliated Hospital of Nanjing Medical University, Nanjing, Jiangsu Province, People's Republic of China.

出版信息

Int J Med Sci. 2020 Oct 23;17(18):3200-3213. doi: 10.7150/ijms.50491. eCollection 2020.

Abstract

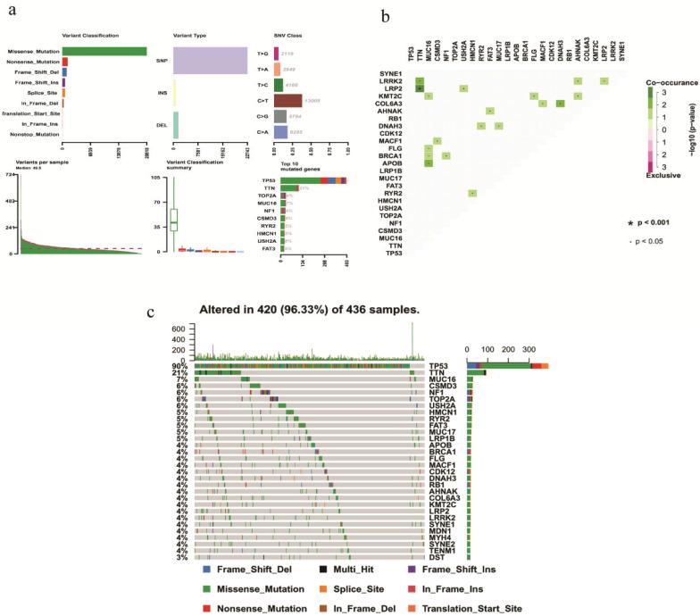
Tumor mutation burden (TMB) is considered as a novel biomarker of response to immunotherapy and correlated with survival outcomes in various malignancies. Here, TMB-related genes (TRGs) expression signatures were constructed to investigate the association between TMB and prognosis in epithelial ovarian cancer (EOC), and the potential mechanism in immunoregulation was also explored. Based on somatic mutation data of 436 EOC samples from The Cancer Genome Atlas database, we examined the relationship between TMB level and overall survival (OS), as well as disease-free survival (DFS). Next, the TRGs signatures were constructed and validated. Differential abundance of immune cell infiltration, expression levels of immunomodulators and functional enrichment in high- and low-risk groups were also analyzed. Higher TMB level revealed better OS and DFS, and correlated with earlier clinical stages in EOCs ( = 2.796e-04). The OS-related prognostic model constructed based on seven TRGs ( and ) significantly stratified EOC patients into high- and low-risk groups ( 0.001). The AUC values of the seven-gene prognostic signature at 1 year, 3 years, and 5 years were 0.703, 0.758 and 0.777. While the DFS-related prognostic model was constructed based on the 4 TRGs ( and ), with AUCs of 0.617, 0.756, and 0.731, respectively. Functional analysis indicated that immune-related pathways were enriched in low-risk groups. When considering the infiltration patterns of immune cells, we found higher proportions of follicular helper T (Tfh) cell and M1 macrophage, while lower infiltration of M0 macrophage in low-risk groups ( < 0.05). Accordingly, TMB levels of low-risk patients were significantly higher both in OS and DFS model ( < 0.01). Our TRGs-based models are reliable predictive tools for OS and DFS. High TMB may confer with an immunogenic microenvironment and predict favorable outcomes in EOCs.

摘要

肿瘤突变负担(TMB)被认为是一种新型的免疫治疗反应生物标志物,与多种恶性肿瘤的生存结局相关。在这里,构建了 TMB 相关基因(TRG)表达特征,以研究 TMB 与上皮性卵巢癌(EOC)预后之间的关系,并探讨了免疫调节中的潜在机制。

基于来自癌症基因组图谱数据库的 436 例 EOC 样本的体细胞突变数据,我们检查了 TMB 水平与总生存期(OS)和无病生存期(DFS)之间的关系。接下来,构建和验证了 TRG 特征。还分析了高风险和低风险组之间免疫细胞浸润的差异丰度、免疫调节剂的表达水平和功能富集。

较高的 TMB 水平显示出更好的 OS 和 DFS,并与 EOCs 的较早临床分期相关(= 2.796e-04)。基于 7 个 TRGs(和)构建的 OS 相关预后模型显著将 EOC 患者分为高风险和低风险组(<0.001)。7 个基因预后特征的 1 年、3 年和 5 年 AUC 值分别为 0.703、0.758 和 0.777。而基于 4 个 TRGs(和)构建的 DFS 相关预后模型,AUC 值分别为 0.617、0.756 和 0.731。功能分析表明,低风险组中富集了免疫相关途径。考虑到免疫细胞的浸润模式,我们发现低风险组滤泡辅助 T(Tfh)细胞和 M1 巨噬细胞的比例较高,而 M0 巨噬细胞的浸润较低(<0.05)。因此,在 OS 和 DFS 模型中,低风险患者的 TMB 水平均显著升高(<0.01)。

我们基于 TRG 的模型是 OS 和 DFS 的可靠预测工具。高 TMB 可能赋予免疫原性微环境,并预测 EOC 中的良好结局。

https://cdn.ncbi.nlm.nih.gov/pmc/blobs/aba0/7646107/a043984a3f7f/ijmsv17p3200g001.jpg

文献AI研究员

20分钟写一篇综述,助力文献阅读效率提升50倍。

立即体验

用中文搜PubMed

大模型驱动的PubMed中文搜索引擎

马上搜索

文档翻译

学术文献翻译模型,支持多种主流文档格式。

立即体验