Suppr超能文献

密集采样鸟类多样性可提高比较基因组学的效能。

Dense sampling of bird diversity increases power of comparative genomics.

机构信息

China National GeneBank, BGI-Shenzhen, Shenzhen, China.

State Key Laboratory of Genetic Resources and Evolution, Kunming Institute of Zoology, Chinese Academy of Sciences, Kunming, China.

出版信息

Nature. 2020 Nov;587(7833):252-257. doi: 10.1038/s41586-020-2873-9. Epub 2020 Nov 11.

Abstract

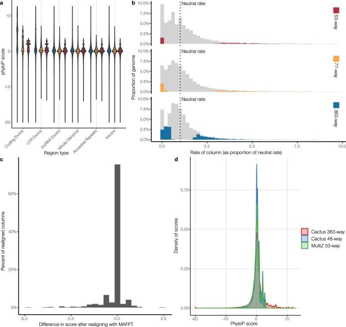
Whole-genome sequencing projects are increasingly populating the tree of life and characterizing biodiversity. Sparse taxon sampling has previously been proposed to confound phylogenetic inference, and captures only a fraction of the genomic diversity. Here we report a substantial step towards the dense representation of avian phylogenetic and molecular diversity, by analysing 363 genomes from 92.4% of bird families-including 267 newly sequenced genomes produced for phase II of the Bird 10,000 Genomes (B10K) Project. We use this comparative genome dataset in combination with a pipeline that leverages a reference-free whole-genome alignment to identify orthologous regions in greater numbers than has previously been possible and to recognize genomic novelties in particular bird lineages. The densely sampled alignment provides a single-base-pair map of selection, has more than doubled the fraction of bases that are confidently predicted to be under conservation and reveals extensive patterns of weak selection in predominantly non-coding DNA. Our results demonstrate that increasing the diversity of genomes used in comparative studies can reveal more shared and lineage-specific variation, and improve the investigation of genomic characteristics. We anticipate that this genomic resource will offer new perspectives on evolutionary processes in cross-species comparative analyses and assist in efforts to conserve species.

摘要

全基因组测序项目越来越多地填充了生命之树,描绘了生物多样性。先前有人提出,稀疏的分类采样会混淆系统发育推断,只能捕捉到基因组多样性的一小部分。在这里,我们通过分析来自 92.4%鸟类科的 363 个基因组,朝着密集代表鸟类系统发育和分子多样性迈出了重要一步——其中包括鸟类 10000 基因组(B10K)项目第二阶段新测序的 267 个基因组。我们将这个比较基因组数据集与一个利用无参考全基因组比对的管道相结合,该管道能够识别出比以往更多的直系同源区域,并识别出特定鸟类谱系的基因组新颖性。密集采样的比对提供了一个单碱基对选择图谱,增加了两倍以上被认为受到保护的碱基比例,并揭示了在主要是非编码 DNA 中广泛存在的弱选择模式。我们的结果表明,增加比较研究中使用的基因组多样性可以揭示更多的共享和谱系特异性变异,并改善对基因组特征的研究。我们预计,这个基因组资源将为跨物种比较分析中的进化过程提供新的视角,并有助于保护物种的努力。

https://cdn.ncbi.nlm.nih.gov/pmc/blobs/ba12/7759463/c522f6758e80/41586_2020_2873_Fig1_HTML.jpg

文献AI研究员

20分钟写一篇综述,助力文献阅读效率提升50倍。

立即体验

用中文搜PubMed

大模型驱动的PubMed中文搜索引擎

马上搜索

文档翻译

学术文献翻译模型,支持多种主流文档格式。

立即体验