Suppr超能文献

对氨基水杨酸钠通过抑制 NF-κB 通路激活和氧化应激抑制锰诱导的 NLRP3 炎性体依赖性细胞焦亡。

Sodium para-aminosalicylic acid inhibits manganese-induced NLRP3 inflammasome-dependent pyroptosis by inhibiting NF-κB pathway activation and oxidative stress.

机构信息

Department of Toxicology, School of Public Health, Guangxi Medical University, Shuang-yong Road No.22, Nanning, 530021, Guangxi, China.

Guangxi Colleges and Universities Key Laboratory of Prevention and Control of Highly Prevalent Diseases, Guangxi Medical University, Shuang-yong Road No.22, Nanning, 530021, Guangxi, China.

出版信息

J Neuroinflammation. 2020 Nov 17;17(1):343. doi: 10.1186/s12974-020-02018-6.

Abstract

BACKGROUND

The activation of NOD-like receptor protein 3 (NLRP3) inflammasome-dependent pyroptosis has been shown to play a vital role in the pathology of manganese (Mn)-induced neurotoxicity. Sodium para-aminosalicylic acid (PAS-Na) has a positive effect on the treatment of manganism. However, the mechanism is still unclear. We hypothesized that PAS-Na might act through NLRP3.

METHODS

The microglial cell line BV2 and male Sprague-Dawley rats were used to investigate the impacts of PAS-Na on Mn-induced NLRP3 inflammasome-dependent pyroptosis. The related protein of the NF-κB pathway and NLRP3-inflammasome-dependent pyroptosis was detected by western blot. The reactive oxygen species and mitochondrial membrane potential were detected by immunofluorescence staining and flow cytometry. The activation of microglia and the gasdermin D (GSDMD) were detected by immunofluorescence staining.

RESULTS

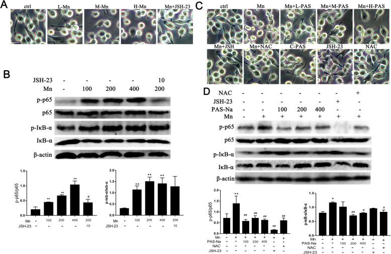
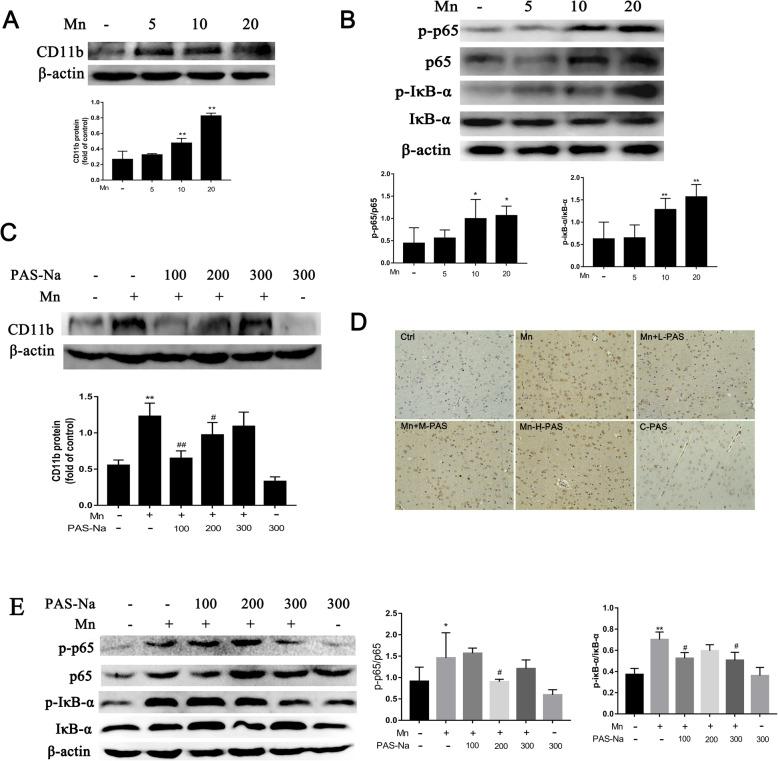
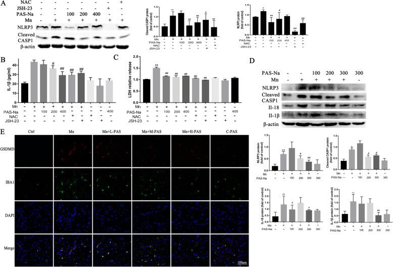
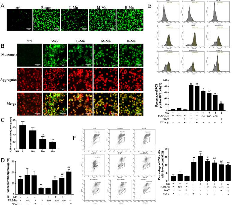
Our results showed that Mn treatment induced oxidative stress and activated the NF-κB pathway by increasing the phosphorylation of p65 and IkB-α in BV2 cells and in the basal ganglia of rats. PAS-Na could alleviate Mn-induced oxidative stress damage by inhibiting ROS generation, increasing mitochondrial membrane potential and ATP levels, thereby reducing the phosphorylation of p65 and IkB-α. Besides, Mn treatment could activate the NLRP3 pathway and promote the secretion of IL-18 and IL-1β, mediating pyroptosis in BV2 cells and in the basal ganglia and hippocampus of rats. But an inhibitor of NF-κb (JSH-23) treatment could significantly reduce LDH release, the expression of NLRP3 and Cleaved CASP1 protein and IL-1β and IL-18 mRNA level in BV2 cells. Interestingly, the effect of PAS-Na treatment in Mn-treated BV2 cells is similar to those of JSH-23. Besides, immunofluorescence results showed that PAS-Na reduced the increase number of activated microglia, which stained positively for GSDMD.

CONCLUSION

PAS-Na antagonized Mn-induced NLRP3 inflammasome dependent pyroptosis through inhibiting NF-κB pathway activation and oxidative stress.

摘要

背景

NOD 样受体蛋白 3(NLRP3)炎性小体依赖性细胞焦亡在锰(Mn)诱导的神经毒性发病机制中起着至关重要的作用。对氨基水杨酸钠(PAS-Na)对锰中毒有治疗作用,但机制尚不清楚。我们假设 PAS-Na 可能通过 NLRP3 发挥作用。

方法

使用小胶质细胞系 BV2 和雄性 Sprague-Dawley 大鼠来研究 PAS-Na 对 Mn 诱导的 NLRP3 炎性小体依赖性细胞焦亡的影响。通过 Western blot 检测 NF-κB 通路和 NLRP3 炎性小体依赖性细胞焦亡的相关蛋白。通过免疫荧光染色和流式细胞术检测活性氧(ROS)和线粒体膜电位。通过免疫荧光染色检测小胶质细胞的激活和天冬氨酸特异性半胱氨酸蛋白酶 1(Caspase-1)的裂解。

结果

结果表明,Mn 处理通过增加 BV2 细胞和大鼠基底节中 p65 和 IkB-α 的磷酸化来诱导氧化应激并激活 NF-κB 通路。PAS-Na 可以通过抑制 ROS 生成、增加线粒体膜电位和 ATP 水平来减轻 Mn 诱导的氧化应激损伤,从而减少 p65 和 IkB-α 的磷酸化。此外,Mn 处理可以激活 NLRP3 通路并促进 IL-18 和 IL-1β 的分泌,介导 BV2 细胞和大鼠基底节和海马中的细胞焦亡。但是,NF-κB 抑制剂(JSH-23)处理可显著降低 LDH 释放、BV2 细胞中 NLRP3 和 Caspase-1 蛋白的裂解以及 IL-1β 和 IL-18 mRNA 水平。有趣的是,PAS-Na 处理 Mn 处理的 BV2 细胞的效果与 JSH-23 相似。此外,免疫荧光结果表明,PAS-Na 减少了活化小胶质细胞的增加数量,这些细胞对 GSDMD 呈阳性染色。

结论

PAS-Na 通过抑制 NF-κB 通路激活和氧化应激拮抗 Mn 诱导的 NLRP3 炎性小体依赖性细胞焦亡。

https://cdn.ncbi.nlm.nih.gov/pmc/blobs/936f/7670624/9057b3caa8fb/12974_2020_2018_Fig1_HTML.jpg

文献AI研究员

20分钟写一篇综述,助力文献阅读效率提升50倍。

立即体验

用中文搜PubMed

大模型驱动的PubMed中文搜索引擎

马上搜索

文档翻译

学术文献翻译模型,支持多种主流文档格式。

立即体验