Suppr超能文献

COVID-19 进化研究,新型冠状病毒 2(SARS-CoV-2)作为新兴冠状病毒:系统发育分析和文献回顾。

Evolutionary study of COVID-19, severe acute respiratory syndrome coronavirus 2 (SARS-CoV-2) as an emerging coronavirus: Phylogenetic analysis and literature review.

机构信息

Department of Virology, Faculty of Medicine, Iran University of Medical Sciences, Tehran, Iran.

Department of Virology, Faculty of Public Health, Tehran University of Medical Sciences, Tehran, Iran.

出版信息

Vet Med Sci. 2021 Mar;7(2):559-571. doi: 10.1002/vms3.394. Epub 2020 Nov 18.

Abstract

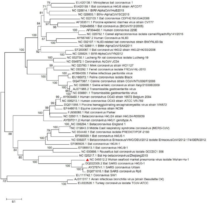
Since emerging coronaviruses have always become a human health concern globally especially severe acute respiratory syndrome coronavirus 2 (SARS-CoV) and Middle East respiratory syndrome coronavirus and a novel coronavirus was introduced in Wuhan, China, in December 2019 (called SARS-CoV-2), many researchers focused on its epidemics, virological and clinical features. SARS-CoV-2 is classified as Betacoronaviruses genus and Sarbecovirus subgenus (lineage B). The virus shows a great similarity with SARS-CoV and bat SARS-like coronaviruses. In this study, we evaluate SARS-CoV-2 virus phylogeny and evolution by using current virus and related sequences.

摘要

自新型冠状病毒出现以来,它们一直是全球人类健康关注的焦点,尤其是严重急性呼吸综合征冠状病毒 2(SARS-CoV-2)和中东呼吸综合征冠状病毒。2019 年 12 月在中国武汉发现了一种新型冠状病毒(称为 SARS-CoV-2),许多研究人员都专注于研究其流行病学、病毒学和临床特征。SARS-CoV-2 被归类为β属冠状病毒和Sarbecovirus 亚属(谱系 B)。该病毒与 SARS-CoV 和蝙蝠类 SARS 冠状病毒具有高度相似性。在这项研究中,我们使用当前的病毒和相关序列来评估 SARS-CoV-2 病毒的系统发生和进化。

https://cdn.ncbi.nlm.nih.gov/pmc/blobs/a8c1/8025620/4c8508dbc597/VMS3-7-559-g006.jpg

文献AI研究员

20分钟写一篇综述,助力文献阅读效率提升50倍。

立即体验

用中文搜PubMed

大模型驱动的PubMed中文搜索引擎

马上搜索

文档翻译

学术文献翻译模型,支持多种主流文档格式。

立即体验